QQ登录

只需一步,快速开始

登录 | 注册 | 找回密码

三维网

 找回密码
 注册

QQ登录

只需一步,快速开始

展开

通知     

查看: 806|回复: 3
收起左侧

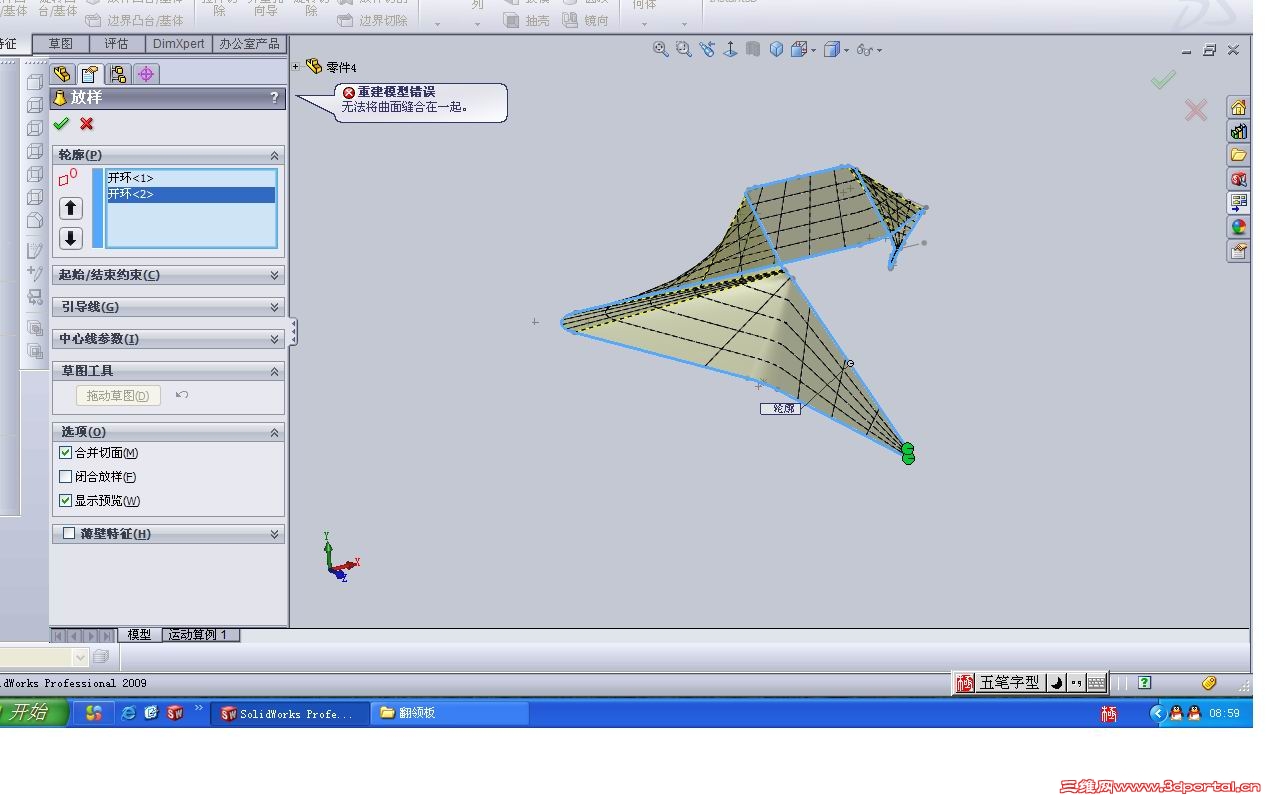
[求助] 无法缝合曲面,请高手指点!

[复制链接]
发表于 2013-12-14 09:07:41 | 显示全部楼层 |阅读模式 来自: 中国广东佛山

马上注册,结识高手,享用更多资源,轻松玩转三维网社区。

您需要 登录 才可以下载或查看,没有帐号?注册

x
无法缝合曲面,请高手指点!
无法缝合曲面1.jpg
无法缝合曲面.jpg
发表于 2013-12-14 09:13:51 | 显示全部楼层 来自: 中国四川乐山
还是传源文件吧
 楼主| 发表于 2013-12-14 09:21:49 | 显示全部楼层 来自: 中国广东佛山
新手,不知道如何传原文件啊
发表于 2013-12-14 13:19:42 | 显示全部楼层 来自: 中国上海
徐工徐工 发表于 2013-12-14 09:21 static/image/common/back.gif; x/ h) i7 y# A5 e3 t
新手,不知道如何传原文件啊
" N+ U8 C$ @! }/ E7 O; U
文件弄成压缩文件,下面有个回形针形状的链接,点那个就可以上传了。我估计是你画得两个面部边线不共线,有交叉。发个原文件看看吧
发表回复
您需要登录后才可以回帖 登录 | 注册

本版积分规则


Licensed Copyright © 2016-2020 http://www.3dportal.cn/ All Rights Reserved 京 ICP备13008828号

小黑屋|手机版|Archiver|三维网 ( 京ICP备2023026364号-1 )

快速回复 返回顶部 返回列表