QQ登录

只需一步,快速开始

登录 | 注册 | 找回密码

三维网

 找回密码
 注册

QQ登录

只需一步,快速开始

展开

通知     

查看: 825|回复: 3
收起左侧

[已解决] 求指导 不会弄了

[复制链接]
发表于 2013-12-29 18:57:24 | 显示全部楼层 |阅读模式 来自: 中国天津

马上注册,结识高手,享用更多资源,轻松玩转三维网社区。

您需要 登录 才可以下载或查看,没有帐号?注册

x
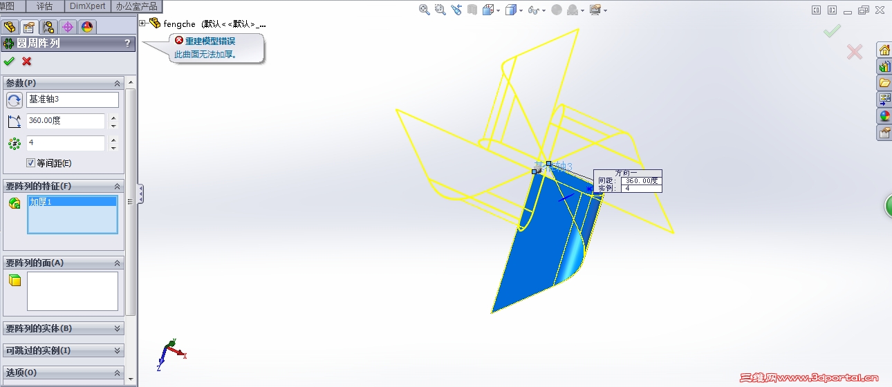
此曲面无法加厚是怎么回事  求指导! ]& h' s( c( n# Z
~4CX01(Q6UABBM47CW]R.jpg
发表于 2013-12-29 20:44:17 | 显示全部楼层 来自: 中国甘肃武威
这个好像是【阵列】
 楼主| 发表于 2013-12-29 20:59:53 | 显示全部楼层 来自: 中国天津
yzh621 发表于 2013-12-29 20:44 static/image/common/back.gif
( X8 G3 }, u4 d. d% z# }: s' [这个好像是【阵列】
$ I0 S  X( [6 Y; E! Y
对但是 列阵的时候就会出现此曲面无法加厚
发表于 2013-12-30 08:13:44 | 显示全部楼层 来自: 中国四川乐山
你应该选实体阵列……而不是特征阵列……

评分

参与人数 1三维币 +3 收起 理由
阿帕奇 + 3

查看全部评分

发表回复
您需要登录后才可以回帖 登录 | 注册

本版积分规则


Licensed Copyright © 2016-2020 http://www.3dportal.cn/ All Rights Reserved 京 ICP备13008828号

小黑屋|手机版|Archiver|三维网 ( 京ICP备2023026364号-1 )

快速回复 返回顶部 返回列表