QQ登录

只需一步,快速开始

登录 | 注册 | 找回密码

三维网

 找回密码
 注册

QQ登录

只需一步,快速开始

展开

通知     

查看: 1141|回复: 0
收起左侧

[讨论] 用过的都来吐槽一下X7和X6的优劣如何?

[复制链接]
发表于 2014-1-1 19:19:25 | 显示全部楼层 |阅读模式 来自: 中国江苏无锡

马上注册,结识高手,享用更多资源,轻松玩转三维网社区。

您需要 登录 才可以下载或查看,没有帐号?注册

x
      最近花了不少功夫,从WIN7 32bit mc X6 for solidworks2012成功升级到WIN7 64bit mc X7 for solidworks2013,中间的苦与乐就此略过,装好后的欣喜是不言而喻的。可用上了X7怎么感觉那么不习惯呢?请看以下对比图:: B, J! e; s0 B0 ]% N! |4 s
X6的刀具路径比较详细直观。
4 b; O% j, U0 @* C 1.JPG
" g& a& k# C" N" x4 m4 M% s  iX7的刀具路径比较简洁,但貌似也太简洁了,都不知道切削液开没开了。。。
; R4 O: a0 c+ ]4 p( \) | 11.PNG
, J" h1 E& y/ ^1 h! b$ {X6的实体模拟比较简单明了,运行速度也比较快。, D$ F- r- N, @4 \. S. Y8 w
2.JPG $ S$ R' x& U0 o% q" V9 a
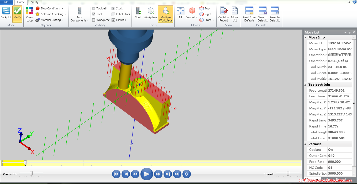
X7的实体模拟画面就比较数据化了,运行起来也较吃力,真心不习惯啊。
, y2 g/ Q. a2 b6 j# F+ v. j' R 22.PNG
: T. X; u. K# P: I* y0 k8 b较大差异的暂时就发现这两点,不太好接受啊,看来要退回用X6了。
8 n, m& Y, I1 T# {3 S不知X7比X6提升的地方还有哪些,还请大侠们略数一二。
发表回复
您需要登录后才可以回帖 登录 | 注册

本版积分规则


Licensed Copyright © 2016-2020 http://www.3dportal.cn/ All Rights Reserved 京 ICP备13008828号

小黑屋|手机版|Archiver|三维网 ( 京ICP备2023026364号-1 )

快速回复 返回顶部 返回列表