QQ登录

只需一步,快速开始

登录 | 注册 | 找回密码

三维网

 找回密码
 注册

QQ登录

只需一步,快速开始

展开

通知     

全站
7天前
查看: 1556|回复: 5
收起左侧

[讨论结束] 尺寸偏差多少算合适?

[复制链接]
发表于 2014-1-23 15:00:21 | 显示全部楼层 |阅读模式 来自: 中国河南洛阳

马上注册,结识高手,享用更多资源,轻松玩转三维网社区。

您需要 登录 才可以下载或查看,没有帐号?注册

x
机械设计当中,基本尺寸定后,尺寸偏差多少算合适?& }5 h4 A2 N% d9 l' O+ I
发表于 2014-1-23 16:21:45 | 显示全部楼层 来自: 中国山西太原
一般是根据配合要求(过盈、过渡、间隙)和精度要求(高、中、低共18个等级)来确定,设计时需要具体分析确定。

评分

参与人数 1三维币 +2 收起 理由
asdolmlm + 2

查看全部评分

发表于 2014-1-23 21:03:40 | 显示全部楼层 来自: 中国江西九江
  应该是问公差设定吧?
  W: ^# {, D8 r, a# A+ `7 x9 Z! b7 P, s3 z1 A( o! A
  公差的设定需要满足以下要求:7 O5 |; e7 X# d6 a# ?2 ?

& B; M; y. U  x; j9 c% _6 `  1.满足产品的制造能力,如果产品的制造能力达不到公差设定的要求,公差设定得再高也没有意义;
; f( w; k; i" u9 N2 W! V( c8 b7 Y! A; `" E5 ]4 @
  2.通过公差分析,设定的公差应当满足产品的装配、功能、外观和质量等要求;
1 A. l* r/ b# x, `/ V7 a) r6 {$ C0 a7 B0 Y
  3.公差与产品的成本正相关,公差越严格,产品成本就越大,在满足以上要求的前提下,公差越宽松越好;
0 F4 H: `, ?! \- z
, _* y) o+ i4 X" M  4.合理设计产品特征,可以以较宽松的要求设定公差,从而降低产品成本
1 ?/ Q1 E# I* N3 b- L6 S
* ~/ W0 D4 B( n+ p" X5 [! q. \

评分

参与人数 1三维币 +2 收起 理由
plc + 2 应助

查看全部评分

发表于 2014-1-23 22:11:11 | 显示全部楼层 来自: 中国湖南岳阳
视功能、配合需要而定,没有统一的模式。

评分

参与人数 1三维币 +2 收起 理由
plc + 2 应助

查看全部评分

发表于 2014-1-24 08:33:39 | 显示全部楼层 来自: 中国天津
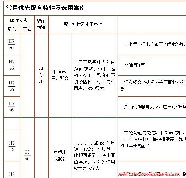
建议楼主收集以下资料。
6 ?% @& B7 ?# ^4 ^0 m$ {2 E5 U 1.jpg ( K3 k3 s4 w) f* e! |: J0 B, r
2.jpg ( ^0 A  _, L3 J4 R3 x. r! o3 A, B
3.jpg
! }0 f9 W: ?- T3 q 4.jpg & q  s9 e  w- c* i1 {( S: g
5.jpg $ ?8 U3 W; N8 Y# }9 [
6.jpg ) F6 q) N' B7 C5 V
7.jpg
# C, V0 P4 |2 J) M! Q 8.jpg
2 h& m( H0 H4 T% ?. U

评分

参与人数 1三维币 +4 收起 理由
plc + 4 应助

查看全部评分

发表于 2014-1-25 18:03:49 | 显示全部楼层 来自: 中国四川成都
如果是由下而上的设计,以上几楼的规则都很有效。
) e$ [  g' J# K/ {/ R/ b& o' O如果是由上而下的设计,思路应该是:系统的需求---公差累积和分析(统计公差和最坏情况公差)--将公差合理分配到各个零件,注意外购件的公差,分配的时候考虑相关标准和制造成本。

评分

参与人数 1三维币 +2 收起 理由
plc + 2 应助

查看全部评分

发表回复
您需要登录后才可以回帖 登录 | 注册

本版积分规则

Licensed Copyright © 2016-2020 http://www.3dportal.cn/ All Rights Reserved 京 ICP备13008828号

小黑屋|手机版|Archiver|三维网 ( 京ICP备2023026364号-1 )

快速回复 返回顶部 返回列表