QQ登录

只需一步,快速开始

登录 | 注册 | 找回密码

三维网

 找回密码
 注册

QQ登录

只需一步,快速开始

展开

通知     

查看: 1670|回复: 5
收起左侧

[求助] X7版本。毛坯设置好了,为什么空处也有刀路,求解决方法

[复制链接]
发表于 2014-2-8 19:07:47 | 显示全部楼层 |阅读模式 来自: 中国浙江丽水

马上注册,结识高手,享用更多资源,轻松玩转三维网社区。

您需要 登录 才可以下载或查看,没有帐号?注册

x
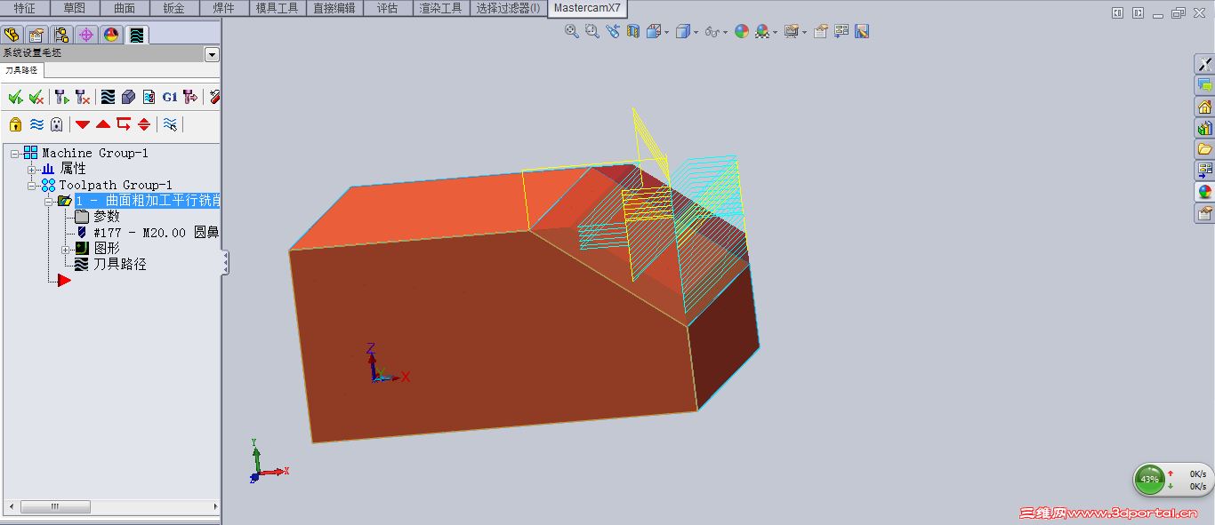
零件8 ~2 H& Y1 Q& A( F
1.png 0 P4 u- b+ G. w4 n+ `" v8 Q
毛坯! V$ v% F0 P2 T- [" W& B
2.png
) g' S4 i$ w! D& q刀路& ~& W9 T+ T% f4 k. q  i) R
3.png
 楼主| 发表于 2014-2-8 19:15:39 | 显示全部楼层 来自: 中国浙江丽水
由于加工余量是20mm,无法用精加工刀路一刀完成,粗加工又浪费
发表于 2014-2-12 09:46:19 | 显示全部楼层 来自: 中国上海
用残料。
发表于 2014-2-12 12:48:16 | 显示全部楼层 来自: 中国福建泉州
可以选择基于毛坯来加工,就残料
发表于 2014-2-16 14:50:12 | 显示全部楼层 来自: 中国江苏泰州
threestone 发表于 2014-2-12 12:48 static/image/common/back.gif
8 K$ _/ r8 B8 s! D. v可以选择基于毛坯来加工,就残料

2 \# s& C  R4 a4 a: `MFS没有这个功能的
发表于 2014-2-17 17:51:59 | 显示全部楼层 来自: 中国福建泉州
0003 发表于 2014-2-16 14:50 static/image/common/back.gif4 ?6 l7 d+ t( A. ~+ N3 R
MFS没有这个功能的
  ^. P- K% p4 A3 g1 O
参看图片1 z3 Q+ [5 w2 X$ o
22.JPG
发表回复
您需要登录后才可以回帖 登录 | 注册

本版积分规则


Licensed Copyright © 2016-2020 http://www.3dportal.cn/ All Rights Reserved 京 ICP备13008828号

小黑屋|手机版|Archiver|三维网 ( 京ICP备2023026364号-1 )

快速回复 返回顶部 返回列表