QQ登录

只需一步,快速开始

登录 | 注册 | 找回密码

三维网

 找回密码
 注册

QQ登录

只需一步,快速开始

展开

通知     

查看: 1141|回复: 1
收起左侧

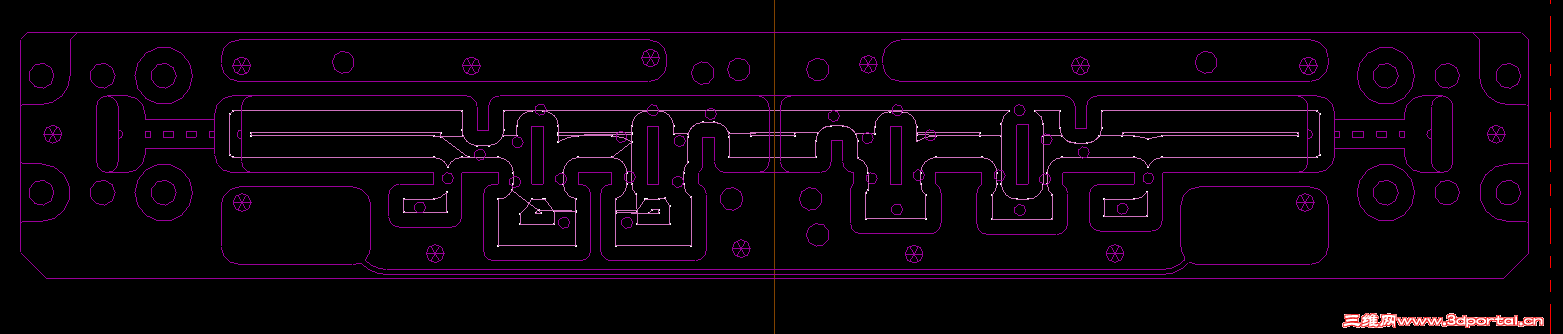
[求助] 挖槽怎么样达到这种效果

[复制链接]
发表于 2014-3-23 16:40:23 | 显示全部楼层 |阅读模式 来自: 中国江苏无锡

马上注册,结识高手,享用更多资源,轻松玩转三维网社区。

您需要 登录 才可以下载或查看,没有帐号?注册

x

x6挖槽

x6挖槽
X6挖槽怎么样才可以这种效果

想要的效果

想要的效果
0 o4 [) p- t8 R5 W0 G" T5 G1 r3 b" h
2014-03-23_163645.png
2014-03-23_163856.png
发表于 2014-4-30 20:26:10 | 显示全部楼层 来自: 中国广东广州
同求方法啊!
发表回复
您需要登录后才可以回帖 登录 | 注册

本版积分规则


Licensed Copyright © 2016-2020 http://www.3dportal.cn/ All Rights Reserved 京 ICP备13008828号

小黑屋|手机版|Archiver|三维网 ( 京ICP备2023026364号-1 )

快速回复 返回顶部 返回列表