QQ登录

只需一步,快速开始

登录 | 注册 | 找回密码

三维网

 找回密码
 注册

QQ登录

只需一步,快速开始

展开

通知     

查看: 1669|回复: 22
收起左侧

[求助] 菜鸟求助,主要是左半边的曲面怎么画

[复制链接]
发表于 2014-3-26 22:58:07 | 显示全部楼层 |阅读模式 来自: 中国浙江嘉兴

马上注册,结识高手,享用更多资源,轻松玩转三维网社区。

您需要 登录 才可以下载或查看,没有帐号?注册

x
左半边的那部分曲面怎么画呢,放样好像不行
1.1.1.jpg
发表于 2014-3-27 08:21:09 | 显示全部楼层 来自: 中国湖北咸宁
放样应该可行,顶部和前部的两个平面,在放样后切出来。
发表于 2014-3-27 08:21:27 | 显示全部楼层 来自: 中国辽宁盘锦
做好路径和截面,扫略
发表于 2014-3-27 11:06:13 | 显示全部楼层 来自: 中国广东深圳
本帖最后由 danilso 于 2014-3-27 18:26 编辑
( u8 v: i8 |3 u) P# H& t+ L) a2 h! r0 [7 Y
用填充曲面
0 u1 e/ g% }( T* B
/ G( d5 V1 q1 ]) x+ h. b% {: f2 C4 a
. E2 n6 ^9 o- t u1.JPG # M$ O) B9 M" h) _1 f
  s( I* f/ A& @, o# Z% a
u2.JPG
5 O6 e* F% `- f: Z; x; ?
. J" {& a- D% x0 \. w$ f: u, n5 E u3.JPG
4 n3 ?% X% i# s2 |9 { noud.JPG 9 N" s. i% }" D
  x  R8 ^& N- |% `4 o( A
7 I, C: b' b# [! z( I! O% ?( Y. G

评分

参与人数 1三维币 +3 收起 理由
阿帕奇 + 3

查看全部评分

 楼主| 发表于 2014-3-27 20:35:23 | 显示全部楼层 来自: 中国浙江宁波
cloudpeng 发表于 2014-3-27 08:21 static/image/common/back.gif+ N. p. m$ Y- y3 Q0 r1 P0 q/ w
放样应该可行,顶部和前部的两个平面,在放样后切出来。
; v0 C+ ]) j: s" i
放样试过了曲面有凹陷
 楼主| 发表于 2014-3-27 20:36:29 | 显示全部楼层 来自: 中国浙江宁波
阿帕奇 发表于 2014-3-27 08:21 static/image/common/back.gif: l* K# i! Y1 a- Q
做好路径和截面,扫略

* [$ [1 ]: [4 v  ]扫掠应该和放样差不多,会出现过渡不自然
 楼主| 发表于 2014-3-27 20:39:33 | 显示全部楼层 来自: 中国浙江宁波
danilso 发表于 2014-3-27 11:06 static/image/common/back.gif. e5 {/ j7 w- ?" t8 G# ^3 z
用填充曲面

) q1 ?% f- I. {4 K. D) G哈哈,用你的方法终于弄出来了,多谢!曾经想过填充,线没选好放弃了,不过你看我这图怎么没有无缝对接啊
 楼主| 发表于 2014-3-27 20:40:14 | 显示全部楼层 来自: 中国浙江宁波
你看我这图怎么没有无缝对接啊
6RL%F``U4%P6]Y5U0X5SPFN.jpg
发表于 2014-3-27 20:40:35 | 显示全部楼层 来自: 中国广东广州
用放样应该是最快的,用曲面画难度大的多
发表于 2014-3-27 20:43:59 | 显示全部楼层 来自: 中国广东广州
切除上面圆台后再抽壳
 楼主| 发表于 2014-3-27 20:45:25 | 显示全部楼层 来自: 中国浙江宁波
这是填充和镜像过程
I)1]9{P9F4@`)0[][O$9VKY.jpg
~TT_`7%0OAX[65_OHP$E@G9.jpg
发表于 2014-3-27 21:13:54 | 显示全部楼层 来自: 中国广东深圳
澜曦0906 发表于 2014-3-27 20:45 static/image/common/back.gif' g, ?3 f1 J, F8 f. q" G- O
这是填充和镜像过程

% M  m+ ?! h$ @! ^- F對接的邊要選相切.

评分

参与人数 1三维币 +3 收起 理由
阿帕奇 + 3

查看全部评分

发表于 2014-3-27 21:15:44 | 显示全部楼层 来自: 中国广东深圳
tianlifang88 发表于 2014-3-27 20:43 static/image/common/back.gif7 N; L4 R& O) D8 P' n
切除上面圆台后再抽壳
5 C' U5 l. u0 m3 W& d& M
不是正圓的頂切不出正圓的.
发表于 2014-3-28 13:37:16 | 显示全部楼层 来自: 中国江苏无锡
受教了,研究一上午做出来
发表于 2014-3-28 15:04:31 | 显示全部楼层 来自: 中国江苏无锡
danilso 发表于 2014-3-27 11:06 static/image/common/back.gif7 X1 Q+ `* n3 I& a
用填充曲面
8 T: F: \# F, n
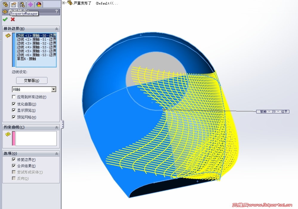
为什么我做出来的会变形的很厉害呢,求指点: ~3 H% Q9 }/ I, }( I  h( h" e, C& q
(4ON(Z8U}]@G0AUF)6T_`WS.jpg
T)024KYT4XKA4(BJD(I%[9P.jpg
发表于 2014-3-28 15:13:36 | 显示全部楼层 来自: 中国江苏无锡
danilso 发表于 2014-3-27 21:15 static/image/common/back.gif: p+ G) Y# P3 r- l6 E& [
不是正圓的頂切不出正圓的.

- n( N- I1 j$ V. e' I. O+ ~这是我做出来的东东,请大神指教
" U" Q! @" w6 B' L! P/ c& i4 C

严重变形了.rar

149.19 KB, 下载次数: 8

 楼主| 发表于 2014-3-28 19:17:42 | 显示全部楼层 来自: 中国浙江宁波
千山暮雪2964 发表于 2014-3-28 15:13 static/image/common/back.gif
$ d. \! j, m& h' a' T6 @这是我做出来的东东,请大神指教

* C: q: I1 _4 i3 g+ w8 [* \8 |再单独做个四分之一圆的草图,和拱顶一半的草图,组成一个刚好闭合的区域,这样试试
发表于 2014-3-29 10:31:56 | 显示全部楼层 来自: 中国江苏无锡
澜曦0906 发表于 2014-3-28 19:17 static/image/common/back.gif8 |% a% A  o- D7 ^0 C* ]
再单独做个四分之一圆的草图,和拱顶一半的草图,组成一个刚好闭合的区域,这样试试

; p9 \  \$ e! ~没有用,就比现在的好一点,还是这样
发表于 2014-4-3 14:31:30 | 显示全部楼层 来自: 中国浙江杭州
千山暮雪2964 发表于 2014-3-28 15:13 static/image/common/back.gif* I( ^' w5 e" N% b' ?5 s- r
这是我做出来的东东,请大神指教
0 Q5 J, R; E2 i' G) E' j5 b$ W; v% s- j
顶部的样条曲线造成的,用圆弧试试。但是要做到d大的那个光滑过渡好像还不行
发表于 2014-4-3 15:02:07 | 显示全部楼层 来自: 中国浙江杭州
本帖最后由 浩南 于 2014-4-3 15:10 编辑
' P7 }; a  a8 [( G" e3 {% N' ?- P1 ^- C; `4 Q
选择了相切为何对接曲面还是不光顺
. u) _7 p3 I9 {9 J2 s
2.jpg
1.jpg
发表于 2014-4-3 15:16:56 | 显示全部楼层 来自: 中国浙江杭州
试了自己解决问题了,主要问题出在选择草图作为边界不能相切造成的
3.jpg
发表于 2014-4-3 16:33:36 | 显示全部楼层 来自: 中国台湾
疊層拉伸可以做的出來
发表于 2014-4-3 19:38:56 | 显示全部楼层 来自: 中国台湾
如果不太要求的話,很容易就可以完成。/ [5 b$ H& ]. ^5 `; [; @! V- j: _
* O. B  d* L" x% @
2014-4-3 下午 07-36-08.png % N3 c+ R2 a' d2 a" A$ o! V
发表回复
您需要登录后才可以回帖 登录 | 注册

本版积分规则


Licensed Copyright © 2016-2020 http://www.3dportal.cn/ All Rights Reserved 京 ICP备13008828号

小黑屋|手机版|Archiver|三维网 ( 京ICP备2023026364号-1 )

快速回复 返回顶部 返回列表