QQ登录

只需一步,快速开始

登录 | 注册 | 找回密码

三维网

 找回密码
 注册

QQ登录

只需一步,快速开始

展开

通知     

查看: 2335|回复: 2
收起左侧

[求助] 怎么利用SOLIDWORKS仿真车床卡盘工装动平衡

[复制链接]
发表于 2015-1-17 15:00:24 | 显示全部楼层 |阅读模式 来自: 中国山东青岛

马上注册,结识高手,享用更多资源,轻松玩转三维网社区。

您需要 登录 才可以下载或查看,没有帐号?注册

x
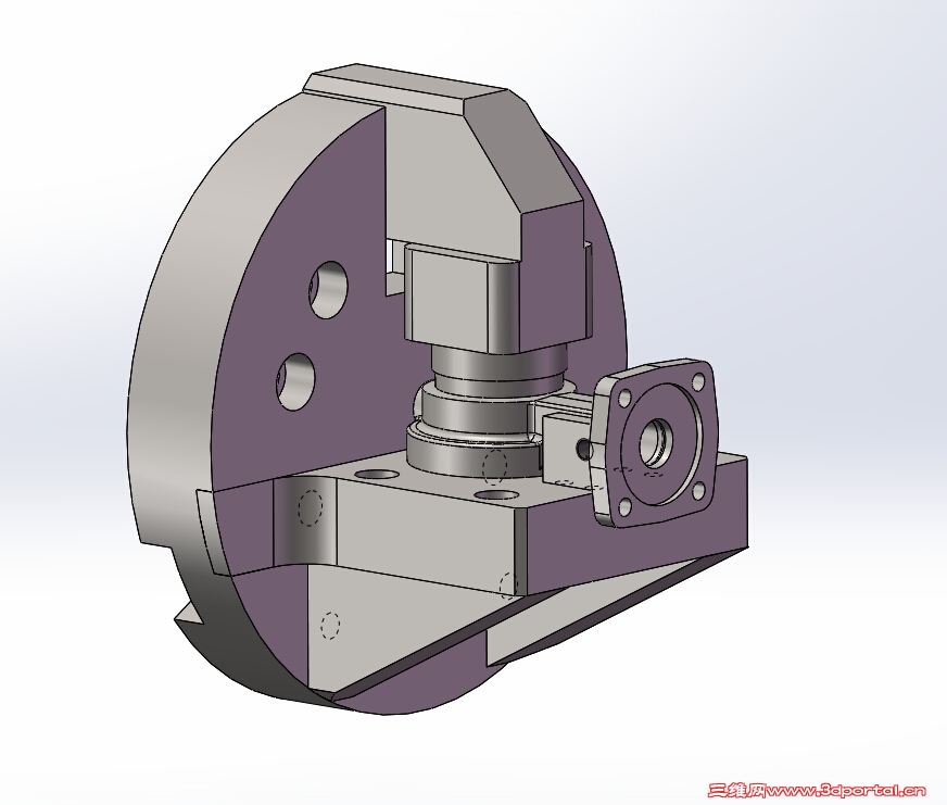
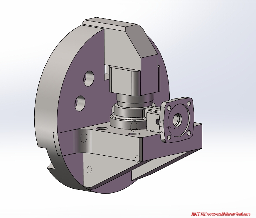
QQ截图20150117145723.jpg 我设计了一款产品在车床上加工,但卡盘旋转起来离心力太大,我想利用SOLIDWORKS仿真动平衡,望高手指点一二
1 V0 W( j3 ~( l- F. y) ^
: U* F. N& |* x: w1 m! F# i0 K' c+ t8 E  Y3 N
3 Q- Y( H; S, P
QQ截图20150117145723.jpg
发表于 2015-1-17 18:35:44 | 显示全部楼层 来自: 中国广东肇庆
应该是加工时配重吧,看这文章能不能帮得了楼主。  O3 R& Z1 v: F9 O: W" ]
$ F% g& [" B1 B2 K0 E  E
利用SolidWorks软件添加配重
" I: h& a' ^4 _http://share.chaoxing.com/view/4efb03d207643ad7c672f8f5_1.html

评分

参与人数 1三维币 +3 收起 理由
阿帕奇 + 3

查看全部评分

 楼主| 发表于 2015-1-17 19:15:13 | 显示全部楼层 来自: 中国山东青岛
谢谢,有很大启发。
发表回复
您需要登录后才可以回帖 登录 | 注册

本版积分规则


Licensed Copyright © 2016-2020 http://www.3dportal.cn/ All Rights Reserved 京 ICP备13008828号

小黑屋|手机版|Archiver|三维网 ( 京ICP备2023026364号-1 )

快速回复 返回顶部 返回列表