QQ登录

只需一步,快速开始

登录 | 注册 | 找回密码

三维网

 找回密码
 注册

QQ登录

只需一步,快速开始

展开

通知     

查看: 3920|回复: 23
收起左侧

[已解决] 等高外形残料的疑问

[复制链接]
发表于 2015-5-2 17:32:10 | 显示全部楼层 |阅读模式 来自: 中国江苏苏州

马上注册,结识高手,享用更多资源,轻松玩转三维网社区。

您需要 登录 才可以下载或查看,没有帐号?注册

x
本帖最后由 f2705734 于 2015-5-5 21:02 编辑
: u( {! O" j( s  Z; y
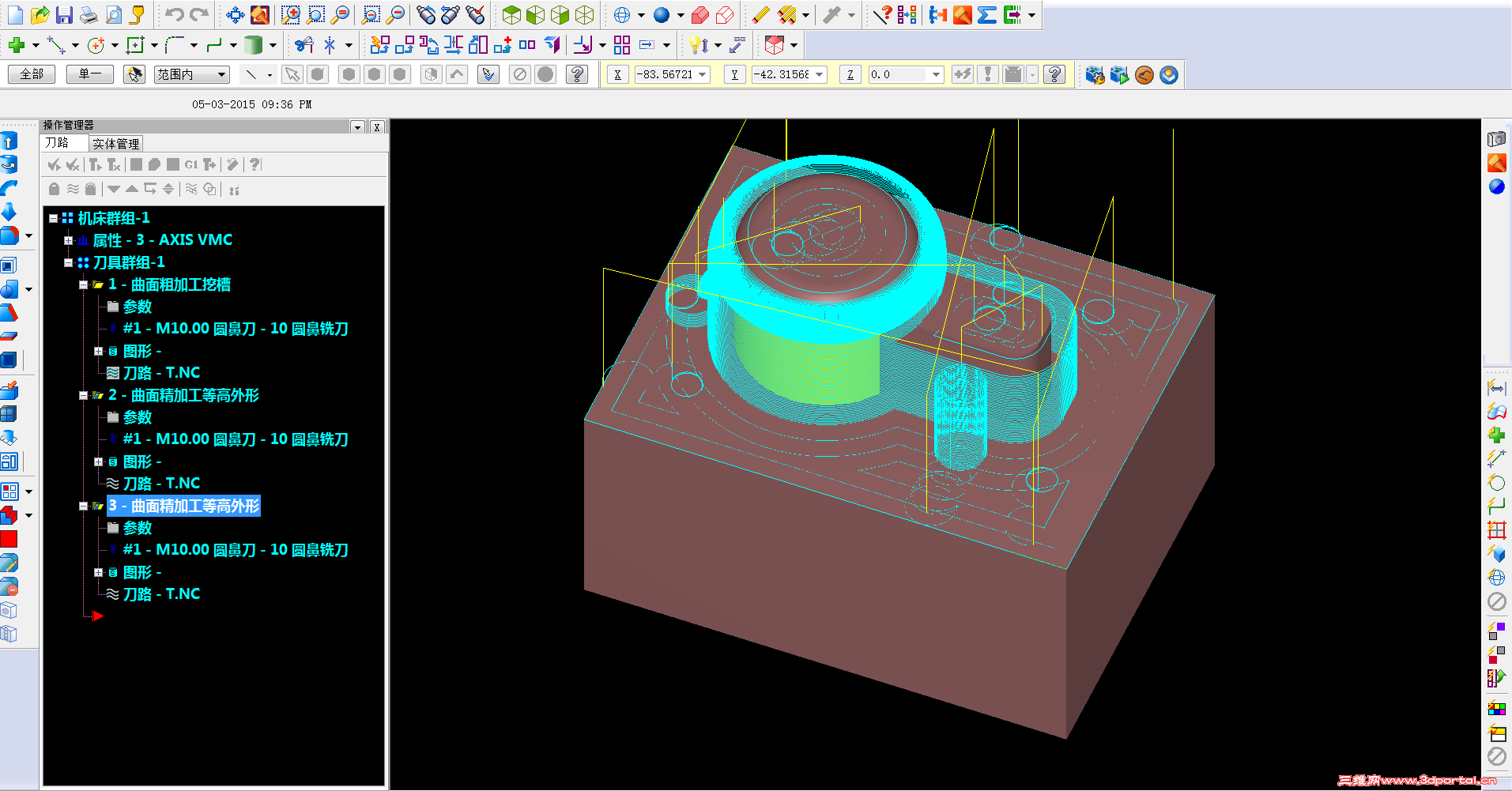
2 B) Q, r/ S& q7 Y7 t1 b  K6 y QQ截图20150502172655.png ( w, E- t9 D  X2 w: M. I
等高外形粗加工四周的残料没办法一条程序去掉吗?
8 B8 N2 _& N5 [
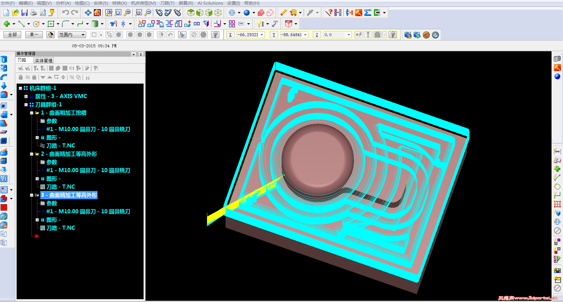
* b/ R( U; F6 L+ j% `( _/ [ QQ截图20150502172856.png $ _: z  c5 E% w+ L8 B

! P+ T/ O* n" t8 o( r为什么红色部分还会有残料呢?
8 f% R8 j9 e; C8 V1 Z5 s5 H
; Y; o* \# |' g5 A2 N5 A求大神解惑。。。感谢。。。
发表于 2015-5-2 17:39:31 | 显示全部楼层 来自: 中国台湾台中市
要先用3D挖槽...再用等高精修
发表于 2015-5-2 20:02:45 | 显示全部楼层 来自: 中国浙江嘉兴
粗加工都没有做,就开始精加工了,还在问为什么没有做粗加工
 楼主| 发表于 2015-5-2 21:31:39 | 显示全部楼层 来自: 中国江苏苏州
zhuyi0829 发表于 2015-5-2 20:02 static/image/common/back.gif! l# E9 t* @& c4 b. I
粗加工都没有做,就开始精加工了,还在问为什么没有做粗加工

" Y0 s- K0 y, ]) ~/ T. H就是用的等高粗加工啊 ,我想问的是为什么四周的残料没去掉啊?
发表于 2015-5-2 21:37:38 | 显示全部楼层 来自: 中国广东江门
留量放大点分两刀吧
发表于 2015-5-2 22:00:40 | 显示全部楼层 来自: 中国陕西咸阳
gopc 发表于 2015-5-2 17:39 static/image/common/back.gif0 `' |* A" I% J$ |
要先用3D挖槽...再用等高精修
5 y9 I# R+ \, I9 e& Y3 }( e, e5 f
同意  支持
发表于 2015-5-2 22:04:17 | 显示全部楼层 来自: 中国浙江嘉兴
本帖最后由 zhuyi0829 于 2015-5-2 22:13 编辑 ) W! q$ P& l) f7 p
f2705734 发表于 2015-5-2 21:31 http://www.3dportal.cn/discuz///static/image/common/back.gif
/ `$ [! O! V. B! x  X% u5 A就是用的等高粗加工啊 ,我想问的是为什么四周的残料没去掉啊?

; n; [- A8 ~4 c  o  @' W9 `7 g3 R2 x; u3 F
请问等高加工的粗加工路径怎么走和精加工路径怎么走阁下了解多少。等高加工适合走什么样的形状阁下知道多少,谁告诉你等高粗加工必须要去除周围的残料的
发表于 2015-5-2 22:22:50 | 显示全部楼层 来自: 中国浙江嘉兴
等高粗加工,用CAXA用多了吧
 楼主| 发表于 2015-5-2 22:33:50 | 显示全部楼层 来自: 中国江苏苏州
zhuyi0829 发表于 2015-5-2 22:04 static/image/common/back.gif
% z# g7 G; O0 ^- x! v& E4 z( R- J请问等高加工的粗加工路径怎么走和精加工路径怎么走阁下了解多少。等高加工适合走什么样的形状阁下知道 ...
/ s+ _- z: ?# @& N7 G
难道MC的等高没有这个功能?
 楼主| 发表于 2015-5-2 22:34:29 | 显示全部楼层 来自: 中国江苏苏州
路过不买 发表于 2015-5-2 22:22 static/image/common/back.gif- I# i- I- j& c* \4 ^
等高粗加工,用CAXA用多了吧

# j' b- I; H. k" k难道MC的等高没有这个功能?
发表于 2015-5-3 00:04:47 | 显示全部楼层 来自: 中国浙江嘉兴
f2705734 发表于 2015-5-2 22:33 static/image/common/back.gif
8 X( A8 B3 B: z" V3 N: t: `难道MC的等高没有这个功能?
* m8 z  L( j! m8 c7 E& G$ s
等高有没有这个功能,请用过以后再来说话行吗
发表于 2015-5-3 09:38:08 | 显示全部楼层 来自: 中国广东东莞
楼主我想你应该先理解残料两个字。MC的残料不包括一粗。主要针对二粗。
发表于 2015-5-3 09:51:40 | 显示全部楼层 来自: 中国广东珠海
应该是串联没有选全部曲面,再用边界
发表于 2015-5-3 10:04:24 来自手机 | 显示全部楼层 来自: 中国福建
楼主高大上。你这样子也是醉了
发表于 2015-5-3 10:33:53 | 显示全部楼层 来自: 中国山东青岛
你的联系图档是可以做到你的要求的但不是代表所有 就你的这个图档而言 把刀具放大到能够概括周边为止 再换一把小刀 清个角就可以了不要较真 也不要比软件 多问问有好处 总会碰到愿意教你的人 滴!
发表于 2015-5-3 21:29:37 | 显示全部楼层 来自: 中国上海
本帖最后由 cy791231 于 2015-5-3 21:37 编辑
+ J* z% b) i8 c* l: J; b% J
2 b' _( B( Q! Q: q6 B+ d3 B我想楼主的意思是,为什么等高粗加工与等高精加工没什么区别,既然叫粗加工余量却没去掉,XY向只加工了一层?
T_D$)40RKT0A`W~RAP[W}0D.png
W(LYH7(8(49[B]1P}G7@OBN.png
发表于 2015-5-3 21:54:35 | 显示全部楼层 来自: 中国上海
等高外形粗加工与精加工的区别在哪里?
. s% K( P/ S  \2 Chttp://www.ugsnx.com/thread-11091-1-1.html
: [3 m2 s# N) Y$ |% ]2 B
 楼主| 发表于 2015-5-4 10:18:14 | 显示全部楼层 来自: 中国江苏苏州
cy791231 发表于 2015-5-3 21:29 static/image/common/back.gif: m$ Q8 p' C1 X; }9 N" C. L( ^
我想楼主的意思是,为什么等高粗加工与等高精加工没什么区别,既然叫粗加工余量却没去掉,XY向只加工了一层 ...
3 X) f+ `! w4 C! M1 w
感谢大神,能否把文档发上来参考下呢?
发表于 2015-5-4 14:04:15 | 显示全部楼层 来自: 中国广东广州
   登高外形  加工外形的  , 常用精加工策略, 你都木有粗加工
发表于 2015-5-4 20:15:29 | 显示全部楼层 来自: 中国上海
f2705734 发表于 2015-5-4 10:18 static/image/common/back.gif6 w1 r; C/ r  p6 S$ |( Q
感谢大神,能否把文档发上来参考下呢?
7 ~; y) Y; a  Z; i, |
做个参考吧,X7的文件
9 Q' q* @2 S+ W# ^9 X

T.zip

792.3 KB, 下载次数: 34

发表于 2015-5-4 22:53:01 | 显示全部楼层 来自: 中国台湾
使用素材模式来残料加工 感觉好用
发表于 2015-5-5 08:59:27 | 显示全部楼层 来自: 中国江苏无锡
你没设置好。你就沿外形加工了一刀。可以设置多几刀。兄弟你这软件还没入门啊。多看看资料书籍。8 c. f7 o$ Z+ [% ~' x
B(XPLS(DB5694071@E$OH@6.png
 楼主| 发表于 2015-5-5 12:22:59 | 显示全部楼层 来自: 中国江苏苏州
cy791231 发表于 2015-5-4 20:15 static/image/common/back.gif; m* ?9 M, q5 I
做个参考吧,X7的文件
+ t* M6 w( V' |8 q4 ]! \
晕,能否帮忙转下X5的啊,版本太低了,打不开呀。。。。
 楼主| 发表于 2015-5-5 12:23:29 | 显示全部楼层 来自: 中国江苏苏州
wfwling12 发表于 2015-5-5 08:59 static/image/common/back.gif
$ b# c! i6 D) K! y8 ?' Q6 b1 g" R, E你没设置好。你就沿外形加工了一刀。可以设置多几刀。兄弟你这软件还没入门啊。多看看资料书籍。

1 C1 n1 u7 {# c+ s6 k8 @) S感谢感谢!!!
发表回复
您需要登录后才可以回帖 登录 | 注册

本版积分规则


Licensed Copyright © 2016-2020 http://www.3dportal.cn/ All Rights Reserved 京 ICP备13008828号

小黑屋|手机版|Archiver|三维网 ( 京ICP备2023026364号-1 )

快速回复 返回顶部 返回列表