QQ登录

只需一步,快速开始

登录 | 注册 | 找回密码

三维网

 找回密码
 注册

QQ登录

只需一步,快速开始

展开

通知     

查看: 1374|回复: 4
收起左侧

[求助] mastercam x6变化圆角问题

[复制链接]
发表于 2015-10-26 12:35:49 | 显示全部楼层 |阅读模式 来自: 中国湖南邵阳

马上注册,结识高手,享用更多资源,轻松玩转三维网社区。

您需要 登录 才可以下载或查看,没有帐号?注册

x
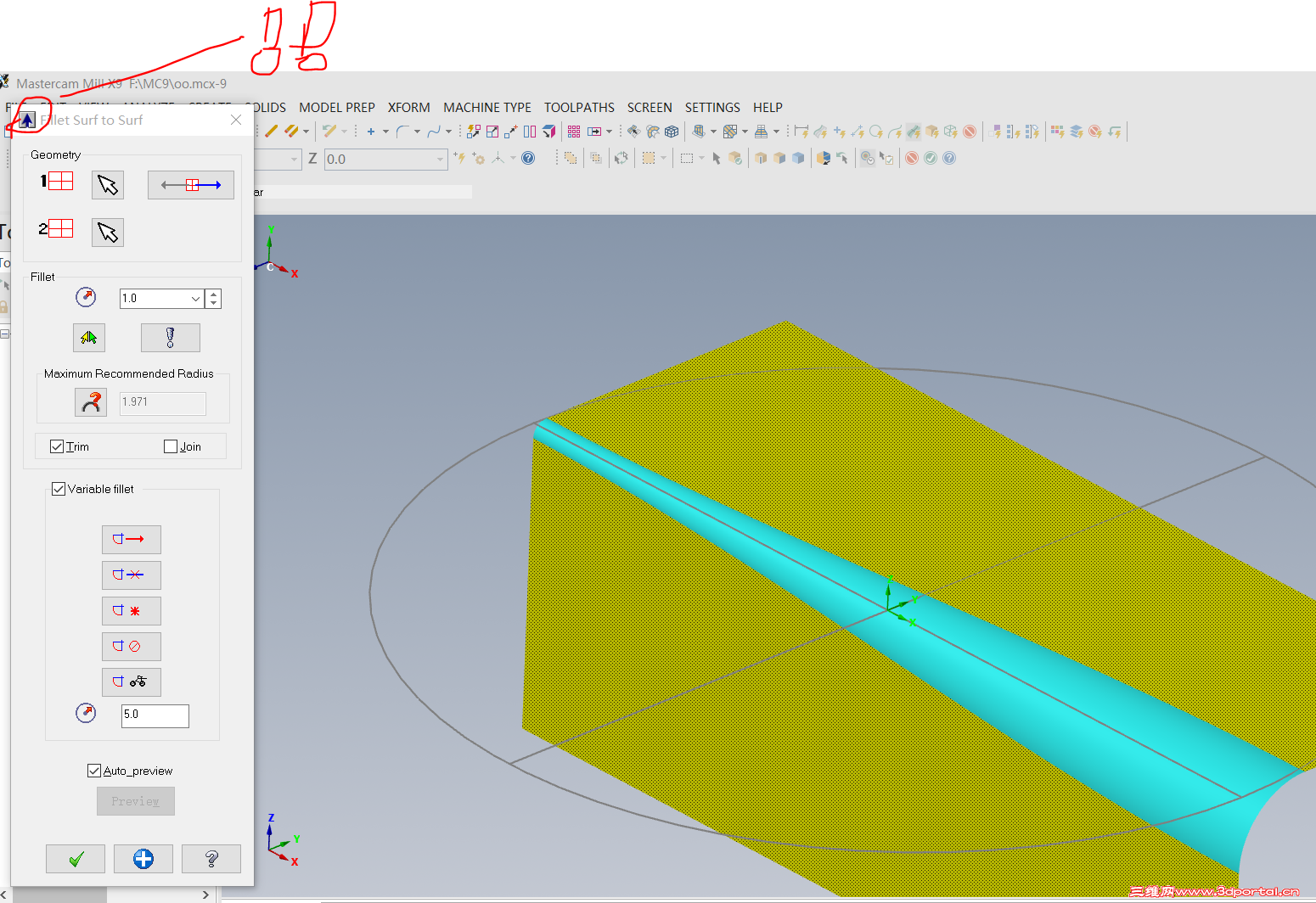
mastercam9.1里面曲面与曲面间可以倒变化的圆角,x6相同的命令,没有这个选项了,只有实体倒圆角才有,工作中我不可能都去要求造型搞为实体。请问曲面与曲面间如何倒变化的圆角呢,谢谢!
发表于 2015-10-27 14:06:54 | 显示全部楼层 来自: 中国广东广州
红笔这里选!!!!
捕获.PNG
发表于 2015-10-27 15:31:22 | 显示全部楼层 来自: 中国广东东莞
曲面与曲面也是可以转为实体面的.不定要你全是实体.
发表于 2015-10-29 16:36:17 | 显示全部楼层 来自: 中国广东深圳
曲面与曲面也是可以转为实体面的.
发表于 2015-10-30 08:58:09 | 显示全部楼层 来自: 中国江苏苏州
二楼正解,变化倒圆角隐藏在里面。
发表回复
您需要登录后才可以回帖 登录 | 注册

本版积分规则


Licensed Copyright © 2016-2020 http://www.3dportal.cn/ All Rights Reserved 京 ICP备13008828号

小黑屋|手机版|Archiver|三维网 ( 京ICP备2023026364号-1 )

快速回复 返回顶部 返回列表