QQ登录

只需一步,快速开始

登录 | 注册 | 找回密码

三维网

 找回密码
 注册

QQ登录

只需一步,快速开始

展开

通知     

查看: 4186|回复: 3
收起左侧

[新材料] 金属陶瓷基铝电解惰性阳极材料制备及其非极化腐蚀

[复制链接]
发表于 2016-7-28 12:07:17 | 显示全部楼层 |阅读模式 来自: 中国黑龙江哈尔滨

马上注册,结识高手,享用更多资源,轻松玩转三维网社区。

您需要 登录 才可以下载或查看,没有帐号?注册

x
金属陶瓷基铝电解惰性阳极材料制备及其非极化腐蚀
7 M0 F- P4 G# {4 T. R2 Z$ A. A赵群,高炳亮,王兆文,邱竹贤
2 P% k+ u: L3 v6 j( A(东北大学材料与冶金学院,辽宁沈阳110004)3 M1 ?% R: ?. b3 W: W- G
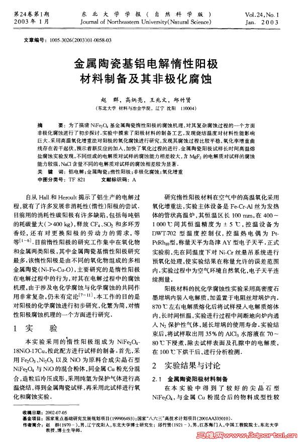
摘 要:为了搞清NiFe2O4基金属陶瓷惰性阳极的腐蚀机理,对其复杂腐蚀过程的一个方面非极化腐蚀进行了初步探讨.实验中摸索了阳极材料的制备工艺,发现烧结温度对材料性能影响巨大.采用高温氧化增重法对阳极的氧化腐蚀进行研究,发现其腐蚀过程比较平稳,氧化率增重曲线存在若干起伏,预示着新反应的加入,加快了氧化过程的进行.金属陶瓷阳极试样长时间高温熔盐腐蚀实验发现,不同组成的电解质对试样的腐蚀能力相差较大,含MgF2的电解质对试样的腐蚀能力较强,Naa 含量不同的电解质对试样的腐蚀相差较为显著.
4 e% p: g* ^8 d' m. F8 u7 Z2 s# v关键词:铝电解;金属陶瓷;惰性阳极;非极化腐蚀;氧化增重
: B& d& n$ {7 m) `! m中图分类号:TF 821 文献标识码:A
# j$ E$ G) p0 f  B9 p" X* f1 t' o' h6 z! i3 z: D0 z1 k5 ~

金属陶瓷基铝电解惰性阳极材料制备及其非极化腐蚀.pdf

144.49 KB, 下载次数: 1

 楼主| 发表于 2016-7-28 12:08:48 | 显示全部楼层 来自: 中国黑龙江哈尔滨
金属陶瓷基铝电解惰性阳极材料制备及其非极化腐蚀
1.png
2.png
3.png
发表于 2022-1-6 09:34:44 | 显示全部楼层 来自: 中国江西赣州
高端电力陶瓷发展潜力强大!
发表于 2022-1-6 09:36:55 | 显示全部楼层 来自: 中国江西赣州
金属陶瓷基铝电解惰性阳极材料,好!
发表回复
您需要登录后才可以回帖 登录 | 注册

本版积分规则


Licensed Copyright © 2016-2020 http://www.3dportal.cn/ All Rights Reserved 京 ICP备13008828号

小黑屋|手机版|Archiver|三维网 ( 京ICP备2023026364号-1 )

快速回复 返回顶部 返回列表