QQ登录

只需一步,快速开始

登录 | 注册 | 找回密码

三维网

 找回密码
 注册

QQ登录

只需一步,快速开始

展开

通知     

全站
6天前
查看: 11064|回复: 54
收起左侧

[分享] 某论坛有人声称UG神级刀路其实Mastercam也不赖

[复制链接]
发表于 2016-10-15 15:32:10 | 显示全部楼层 |阅读模式 来自: 中国广东深圳

马上注册,结识高手,享用更多资源,轻松玩转三维网社区。

您需要 登录 才可以下载或查看,没有帐号?注册

x
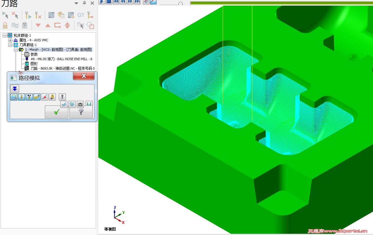
某论坛有人声称除了UG,这个产品刀路没有任何软件可以做出来,其实Mastercam也同样牛逼,把图档上传看看大师们有没有更好的刀路,图档下载链接:http://pan.baidu.com/s/1sls4aAD 密码:i2bx

某论坛有人声称UG神级刀路其实Mastercam也不赖

某论坛有人声称UG神级刀路其实Mastercam也不赖

某论坛有人声称UG神级刀路其实Mastercam也不赖

某论坛有人声称UG神级刀路其实Mastercam也不赖

某论坛有人声称UG神级刀路其实Mastercam也不赖

某论坛有人声称UG神级刀路其实Mastercam也不赖
发表于 2016-10-15 15:48:14 | 显示全部楼层 来自: 中国江苏无锡
支持Mastercam
 楼主| 发表于 2016-10-15 16:25:45 | 显示全部楼层 来自: 中国广东深圳
堪称无编程软件能比拼的UG刀路

发表于 2016-10-15 16:59:58 | 显示全部楼层 来自: 中国广东深圳
谢谢楼主分享
发表于 2016-10-15 17:04:02 | 显示全部楼层 来自: 中国广东东莞
这个必须要顶
发表于 2016-10-15 17:38:01 | 显示全部楼层 来自: 中国江苏苏州
谢谢分享谢谢分享
发表于 2016-10-15 18:04:08 | 显示全部楼层 来自: 中国广东东莞
这个必须顶
发表于 2016-10-15 18:28:42 | 显示全部楼层 来自: 中国河北廊坊
发表于 2016-10-15 19:07:22 | 显示全部楼层 来自: 中国广东惠州
你的刀路有链接痕迹
发表于 2016-10-16 00:20:32 | 显示全部楼层 来自: 中国北京
谢谢分享!!
发表于 2016-10-16 10:16:01 | 显示全部楼层 来自: 中国台湾
good 谢谢分享
发表于 2016-10-16 11:45:48 | 显示全部楼层 来自: 中国山东青岛
我顶
发表于 2016-10-16 16:20:02 | 显示全部楼层 来自: 中国台湾
要做到3D等距就不可能等高 我支持等距

 楼主| 发表于 2016-10-17 09:19:28 | 显示全部楼层 来自: 中国广东深圳
et111403 发表于 2016-10-16 16:209 j9 R& P0 D; `# S' e
要做到3D等距就不可能等高 我支持等距

7 `9 e8 W/ g' t5 C. o大师,你这个动态图片是用什么软件做的
 楼主| 发表于 2016-10-17 09:21:29 | 显示全部楼层 来自: 中国广东深圳
et111403 发表于 2016-10-16 16:209 ^+ t3 V7 U: }- L. Z; t4 B
要做到3D等距就不可能等高 我支持等距

3 Q9 e$ h5 K$ n. ?- G5 W刀路等距不跳刀漂亮
发表于 2016-10-17 10:02:18 | 显示全部楼层 来自: 中国江苏盐城
路过只有结果,没有过程!
 楼主| 发表于 2016-10-17 10:40:30 | 显示全部楼层 来自: 中国广东深圳
mzgcxx 发表于 2016-10-17 10:02
4 f# }- X5 i9 Q! `  S( u5 y8 F2 E  R路过只有结果,没有过程!
: g* q7 h5 R) c& p
过程是要你们走,结果再公布出来
发表于 2016-10-17 11:24:51 | 显示全部楼层 来自: 中国广东江门
et111403 发表于 2016-10-16 16:20
9 z4 |" {; W; M0 G* n0 f要做到3D等距就不可能等高 我支持等距
3 U9 r) O7 Q5 Z* u1 T) F
支持等距
发表于 2016-10-17 12:01:51 | 显示全部楼层 来自: 中国广东江门
et111403 发表于 2016-10-16 16:20/ T# y' G% h3 e
要做到3D等距就不可能等高 我支持等距

! j% D) ?& |, Q" H9 I5 K  b5 b仔细看了下,发现是混合来的,太懒拉
发表于 2016-10-17 13:33:07 | 显示全部楼层 来自: 中国台湾
Lzw丶伟 发表于 2016-10-17 12:01
/ D7 d" z3 M% `/ v. j仔细看了下,发现是混合来的,太懒拉

( n4 p* Z" m; ]/ _" L3 @這樣比較快
发表于 2016-10-17 13:34:00 | 显示全部楼层 来自: 中国台湾
自然风源 发表于 2016-10-17 09:19
) f( f% e5 \* m* ^4 n# J6 k大师,你这个动态图片是用什么软件做的

, x: S( U6 w( _8 x1 Lhttp://www.online-convert.com/
! c& q) j7 ~6 Q, u; O* G  N% c: m9 _- S5 K( P' r
網頁上直接轉換的
 楼主| 发表于 2016-10-17 14:45:24 | 显示全部楼层 来自: 中国广东深圳
还有没有大师把刀路做出来的载图看看
发表于 2016-10-19 18:42:20 | 显示全部楼层 来自: 中国北京
发表于 2016-10-21 06:49:35 | 显示全部楼层 来自: 中国湖北襄阳
细看和ug刀路能看出点差别
, H8 _! I5 x+ T) F: w
发表于 2016-10-21 20:03:11 | 显示全部楼层 来自: 中国江苏盐城
这个可以吗?
001.jpg
发表回复
您需要登录后才可以回帖 登录 | 注册

本版积分规则


Licensed Copyright © 2016-2020 http://www.3dportal.cn/ All Rights Reserved 京 ICP备13008828号

小黑屋|手机版|Archiver|三维网 ( 京ICP备2023026364号-1 )

快速回复 返回顶部 返回列表