QQ登录

只需一步,快速开始

登录 | 注册 | 找回密码

三维网

 找回密码
 注册

QQ登录

只需一步,快速开始

展开

通知     

全站
6天前
查看: 2553|回复: 2
收起左侧

[分享] 金相检验二级人员考核复习题,及答案

 关闭 [复制链接]
发表于 2006-10-22 11:37:37 | 显示全部楼层 |阅读模式 来自: 中国上海

马上注册,结识高手,享用更多资源,轻松玩转三维网社区。

您需要 登录 才可以下载或查看,没有帐号?注册

x
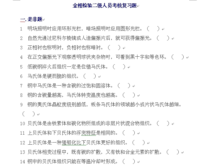
金相检验二级人员考核复习题,及答案
: S& x4 L, z5 Y9 c) v% a/ W! q& i2 K3 d
WORD文档,一共21页,有“是非”、“填空”、“选择”、“名词解释”、“简答”。* L/ V- g0 w6 v2 h' H1 C

  x2 i/ l. N  g. m8 L# e[ 本帖最后由 wjliao 于 2007-6-19 18:11 编辑 ]
1.jpg

金相检验二级人员考核复习题.rar

23.16 KB, 下载次数: 59

金相检验二级人员考核复习题,及答案

发表于 2006-10-23 14:23:28 | 显示全部楼层 来自: 中国四川成都
谢谢,非常感谢,有没有全一点的更具体详细一点这放面的书
头像被屏蔽
发表于 2006-10-28 08:51:33 | 显示全部楼层 来自: 中国山东潍坊
提示: 作者被禁止或删除 内容自动屏蔽
发表回复
您需要登录后才可以回帖 登录 | 注册

本版积分规则


Licensed Copyright © 2016-2020 http://www.3dportal.cn/ All Rights Reserved 京 ICP备13008828号

小黑屋|手机版|Archiver|三维网 ( 京ICP备2023026364号-1 )

快速回复 返回顶部 返回列表