QQ登录

只需一步,快速开始

登录 | 注册 | 找回密码

三维网

 找回密码
 注册

QQ登录

只需一步,快速开始

展开

通知     

查看: 6999|回复: 13
收起左侧

[原创] CB-01085003仪器仪表制造工时定额 车工 磨工 铣工 刨工 插工 齿轮加工

 关闭 [复制链接]
发表于 2006-12-12 12:59:06 | 显示全部楼层 |阅读模式 来自: 中国福建三明

马上注册,结识高手,享用更多资源,轻松玩转三维网社区。

您需要 登录 才可以下载或查看,没有帐号?注册

x
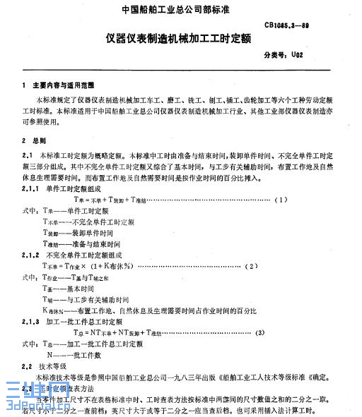
实际是仪器仪表的制造工时标准:含有车、铣、刨、磨、插、齿轮加工的常用工时标准,标准号为CB-01085003,可作为我们一般机加工时参考。本想放到标准栏去,想想放这里可能会更好点。班主如认为不妥就代劳一下。共有3文件
) D4 y, M, |) o: Z3 r8 D# u( @/ J$ [+ D) J3 @2 n7 ~. M
[ 本帖最后由 渔樵 于 2006-12-14 16:06 编辑 ]

工时定.part1.rar

1.91 MB, 下载次数: 349

工时定.part2.rar

1.91 MB, 下载次数: 297

工时定.part3.rar

1.68 MB, 下载次数: 296

评分

参与人数 1三维币 +10 收起 理由
渔樵 + 10 好资料

查看全部评分

发表于 2006-12-12 13:39:01 | 显示全部楼层 来自: 中国湖北十堰
资料确实不错!做下简介!
1.jpg
2.jpg
3.jpg
发表于 2006-12-12 19:33:55 | 显示全部楼层 来自: 中国湖北襄阳
工时也有标准,太好了,可是借鉴一下
发表于 2006-12-13 10:39:33 | 显示全部楼层 来自: 中国辽宁营口
长见识了:Q 收到
发表于 2006-12-13 10:42:27 | 显示全部楼层 来自: 中国江苏常州
作为一个管理人员,如车间主任,应该多学学这个。
发表于 2006-12-13 20:04:36 | 显示全部楼层 来自: 中国湖北宜昌
其中就差镗序工时定额,能否上传。
发表于 2006-12-14 00:15:35 | 显示全部楼层 来自: 中国重庆
这对以后自己办厂 有帮助
发表于 2006-12-14 00:42:24 | 显示全部楼层 来自: 中国重庆
不错,虽然是八九年的,但对目前来说仍然具有参考价值
发表于 2006-12-14 09:27:34 | 显示全部楼层 来自: 中国江苏泰州
看了简介,确实不错,以前我们企业都是凭经验估算.
发表于 2006-12-14 09:35:44 | 显示全部楼层 来自: 中国山东济宁
企业生产的用工确实需要仔细琢磨一下,人工成本也很关键.
发表于 2006-12-14 13:47:30 | 显示全部楼层 来自: 中国上海
好东西,正需要,以前都是靠估算,这下好了,有标准可查了,下载去也
发表于 2006-12-14 22:49:25 | 显示全部楼层 来自: 中国上海

回复 #1 fsj 的帖子

B不错.我多么希望自己能够可以多多了解.
发表于 2006-12-23 14:23:31 | 显示全部楼层 来自: 中国广东惠州
看了简介,确实不错,但还得努力哦
头像被屏蔽
发表于 2007-1-3 23:39:35 | 显示全部楼层 来自: 中国山西太原
提示: 作者被禁止或删除 内容自动屏蔽
发表回复
您需要登录后才可以回帖 登录 | 注册

本版积分规则


Licensed Copyright © 2016-2020 http://www.3dportal.cn/ All Rights Reserved 京 ICP备13008828号

小黑屋|手机版|Archiver|三维网 ( 京ICP备2023026364号-1 )

快速回复 返回顶部 返回列表