QQ登录

只需一步,快速开始

登录 | 注册 | 找回密码

三维网

 找回密码
 注册

QQ登录

只需一步,快速开始

展开

通知     

查看: 1380|回复: 1
收起左侧

[分享] 塑料性能参数含义

 关闭 [复制链接]
发表于 2007-1-12 12:55:24 | 显示全部楼层 |阅读模式 来自: 中国江西南昌

马上注册,结识高手,享用更多资源,轻松玩转三维网社区。

您需要 登录 才可以下载或查看,没有帐号?注册

x
[J=云动风清]内容太少时,可直接列出来[/J]塑料性能参数含义,kankan ba
& ^7 g5 B. V+ s  m+ t2 {* O# j) G7 I$ g: m, j- M7 c* b
[ 本帖最后由 云动风清 于 2007-1-12 21:01 编辑 ]

塑料性能参数含义.rar

6.05 KB, 下载次数: 20

发表于 2008-1-7 10:55:41 | 显示全部楼层 来自: 中国吉林长春
对于我这样的新手来说,资料很实用!谢谢分享!" r$ n: j) W1 m8 v3 Q( r! E
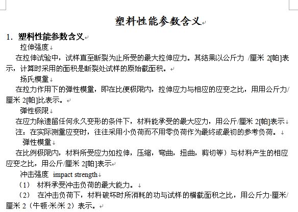
WORD文档,图片说明:& V, d/ s. w3 P# M
1.jpg
发表回复
您需要登录后才可以回帖 登录 | 注册

本版积分规则


Licensed Copyright © 2016-2020 http://www.3dportal.cn/ All Rights Reserved 京 ICP备13008828号

小黑屋|手机版|Archiver|三维网 ( 京ICP备2023026364号-1 )

快速回复 返回顶部 返回列表