QQ登录

只需一步,快速开始

登录 | 注册 | 找回密码

三维网

 找回密码
 注册

QQ登录

只需一步,快速开始

展开

通知     

全站
11天前
查看: 1428|回复: 2
收起左侧

[已解决] 球铁与低合金钢的焊接工艺

[复制链接]
发表于 2007-1-15 17:02:31 | 显示全部楼层 |阅读模式 来自: 中国北京

马上注册,结识高手,享用更多资源,轻松玩转三维网社区。

您需要 登录 才可以下载或查看,没有帐号?注册

x
球铁与低合金钢的焊接工艺。
发表于 2007-1-15 19:52:06 | 显示全部楼层 来自: 中国甘肃兰州
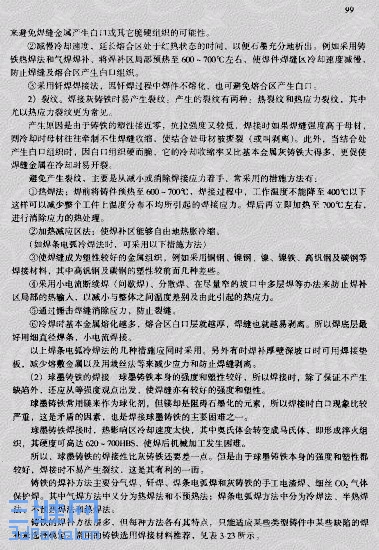
从《焊接技术与高招》上发几个书页,仅供参考。图片可另存为到硬盘上,看的更清楚些。4 Z4 G8 u" X2 v- g/ R2 W
+ i. i' r( x$ m7 s. U+ V
[ 本帖最后由 shifeng18 于 2007-1-15 19:53 编辑 ]
未命名.jpg
未命名1.jpg
未命名2.jpg
未命名3.jpg
未命名4.jpg
未命名5.jpg
未命名6.jpg
发表于 2007-10-30 17:06:33 | 显示全部楼层 来自: 中国江苏苏州
确实是好东西,但是太模糊了,楼主 能否扫描一下再发上来
发表回复
您需要登录后才可以回帖 登录 | 注册

本版积分规则


Licensed Copyright © 2016-2020 http://www.3dportal.cn/ All Rights Reserved 京 ICP备13008828号

小黑屋|手机版|Archiver|三维网 ( 京ICP备2023026364号-1 )

快速回复 返回顶部 返回列表