QQ登录

只需一步,快速开始

登录 | 注册 | 找回密码

三维网

 找回密码
 注册

QQ登录

只需一步,快速开始

展开

通知     

查看: 3181|回复: 11
收起左侧

[分享] 三座标验收标准

[复制链接]
发表于 2007-1-19 11:35:31 | 显示全部楼层 |阅读模式 来自: 中国广东广州

马上注册,结识高手,享用更多资源,轻松玩转三维网社区。

您需要 登录 才可以下载或查看,没有帐号?注册

x
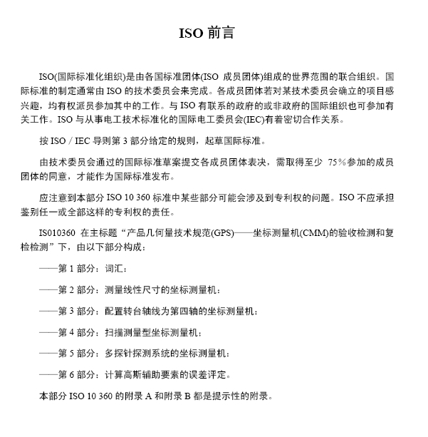
三座标验收标准,给各位参考.9 N, K; q& U9 E. s
$ G3 J+ O9 z$ X. K* W
11.JPG
0 |$ _0 y& B! d( j9 q: r* E/ ?" u& L6 l1 |6 p
12.JPG
1 G' D5 |/ L$ W' p+ f. l4 V( T' _' ], ]# F" ^+ G+ v
三座标验收标准.pdf (269.78 KB, 下载次数: 88)
发表于 2007-1-19 14:57:16 | 显示全部楼层 来自: 中国重庆
谢谢了,很缺这方面的资料,向楼主致敬!!!
发表于 2007-1-19 17:22:35 | 显示全部楼层 来自: 中国浙江金华
为什么我的流量不够啊
发表于 2007-3-21 13:04:53 | 显示全部楼层 来自: 中国江苏南京
不错,本论坛这方面的文章好像不多,希望多发一些
发表于 2007-3-21 14:09:43 | 显示全部楼层 来自: 中国河北唐山
资料很好,有参考价值,谢谢斑竹
发表于 2007-11-6 23:09:02 | 显示全部楼层 来自: 中国
谢谢楼主,可能用得上
发表于 2007-11-8 10:35:18 | 显示全部楼层 来自: 中国山东烟台
有没有关于三坐标实际使用的资料,迫切需要
发表于 2007-11-8 18:30:55 | 显示全部楼层 来自: 中国江西南昌
郁闷的不幸,最近什么都下不了,流量还是被扣了
发表于 2007-11-14 12:55:29 | 显示全部楼层 来自: 中国山东烟台
收下了,谢谢楼主哦!! titter
发表于 2007-11-15 12:56:32 | 显示全部楼层 来自: 中国江西南昌
非常感谢!正需要这方面的资料
发表于 2008-3-15 10:22:21 | 显示全部楼层 来自: 中国江苏苏州
我很缺这方面的资料
( P( L, s2 V: M2 _+ R请问那位好心人能不能发到我的邮箱里?6 r2 e& U8 U' A" J0 F+ l+ ^& p
帮帮忙拉
- L4 N  W0 Q- I; R谢谢!
发表于 2008-3-26 10:11:10 | 显示全部楼层 来自: 中国浙江宁波
收下了( |0 z0 q5 P: |' s
谢谢楼主
发表回复
您需要登录后才可以回帖 登录 | 注册

本版积分规则


Licensed Copyright © 2016-2020 http://www.3dportal.cn/ All Rights Reserved 京 ICP备13008828号

小黑屋|手机版|Archiver|三维网 ( 京ICP备2023026364号-1 )

快速回复 返回顶部 返回列表