QQ登录

只需一步,快速开始

登录 | 注册 | 找回密码

三维网

 找回密码
 注册

QQ登录

只需一步,快速开始

展开

通知     

全站
9天前
查看: 2216|回复: 5
收起左侧

[讨论结束] 请问哪位朋友知道压力传感器的行业代码是多少呀?谢谢

 关闭 [复制链接]
发表于 2007-3-28 15:01:21 | 显示全部楼层 |阅读模式 来自: 中国天津

马上注册,结识高手,享用更多资源,轻松玩转三维网社区。

您需要 登录 才可以下载或查看,没有帐号?注册

x
请问哪位同志知道压力传感器的行业代码是多少呀?(应该在GB7635中)
: l. z9 C( u$ m我们公司是生产压力传感器的
发表于 2007-3-28 15:30:35 | 显示全部楼层 来自: 中国福建厦门
传感器的简称及其代号转换原理代码表
. ]' l6 C0 J" M: h  y    代号:依次为主称(传感器)被测量—转换原理—序号 & d/ D+ P5 ]9 c8 b
    ①主称——传感器代号C
) x3 `' x/ v' O& x2 p7 i    ②被测量—用一个或两个汉语拼音的第一个大写字母标记。常用被测量代码
' [7 h; D0 _1 A! s# k    ③转换原理——用一个或两个汉语拼音的第一个大写字母标记转换原理代码表 ' i, u& [) s" p5 C
    ④序号——用一个阿拉伯数字标记,厂家自定,用来表征产品设计特性、性能参数、产品系列等。若产品性能参数不变,仅在局部有改动或变动时,其序号可在原序号后面顺序地加注大写字母A、B、C等,(其中I、Q不用)
9 x" y+ y/ G# d7 [: G# j. d: B    例: 7 ^; n) A0 l0 r4 e) R1 @, T
    应变式位移传感器:CWY-YB-20 / M/ D( Y8 q% `6 H2 R0 G
    光纤压力传感器:CY-GQ-2 ! ~/ K4 i4 ]" ]! C( h, [8 }
. D' p3 h' U* ]4 S3 N0 b
附:常用被测量代码表

常用被测量代码表.rar

8.69 KB, 下载次数: 8

 楼主| 发表于 2007-3-29 08:55:07 | 显示全部楼层 来自: 中国天津
谢谢2楼的,但你说的是命名方法吧,我想知道在国标里压力传感器所属的行业代码
发表于 2007-3-29 13:59:21 | 显示全部楼层 来自: 中国山东临沂
属于:仪器仪表及计量器具制造业,行业代码是63
. B2 e8 I! j9 w7 i! t7 B- l机械、电气、电子设备制造业
4 B2 ~' m- x5 t6 o# F! k: g% M+ N+ f53 机械工业 " e) |6 S* l2 C- B+ v' W/ z
56 交通运输设备制造业 $ z" M5 h5 |; J" q9 F
58 电器机械及器材制造业 1 l( j! H5 G8 L8 @: Q! E; j: I
60 电子及通信设备制造业
8 b% w/ {# E' K! c% ?- c3 w9 p; L' {63 仪器仪表及计量器具制造业
  r, w2 C2 W/ k$ H5 F9 l66 其他工业) a$ g: v: P/ m8 {
寨子:2 q" y/ o" [* c% _( t0 A) _4 b, e
http://www.zhaoshang-sh.com/2005/6-15/11-05-2346154.html  s4 G/ U7 \. O2 Y7 O5 D+ z) h* Y% n
% ~" W: I" m3 G: ^, W: z3 f0 j
[ 本帖最后由 beyond1968 于 2007-3-29 14:00 编辑 ]

评分

参与人数 1三维币 +5 收起 理由
bdblbyq + 5 应助!

查看全部评分

发表于 2007-4-2 15:39:15 | 显示全部楼层 来自: 中国上海
你要问的不是行业代码吧?应该是产品代码吧?
# q  Y) J1 [- U3 ^0 F5 R) [
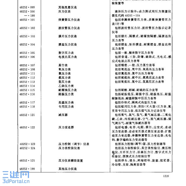
0 `- k7 {7 ~8 TGB/T7635.1-2002全国主要产品分类与代码 第1部分 可运输产品(上、下)7 o2 M5 n8 b5 h* F1 ]
有关压力仪表的两页。这个标准有1394页,电子文档有36M。
$ s/ B6 v+ \' V) |4 }
- |. l- N3 i! ?# C[ 本帖最后由 lhf999 于 2007-4-2 15:41 编辑 ]
111.JPG
222.JPG
发表于 2009-1-6 16:48:41 | 显示全部楼层 来自: 中国河北唐山
好东西啊,收藏了
发表回复
您需要登录后才可以回帖 登录 | 注册

本版积分规则


Licensed Copyright © 2016-2020 http://www.3dportal.cn/ All Rights Reserved 京 ICP备13008828号

小黑屋|手机版|Archiver|三维网 ( 京ICP备2023026364号-1 )

快速回复 返回顶部 返回列表