QQ登录

只需一步,快速开始

登录 | 注册 | 找回密码

三维网

 找回密码
 注册

QQ登录

只需一步,快速开始

展开

通知     

查看: 5476|回复: 17
收起左侧

[已解决] 活塞图纸

[复制链接]
发表于 2007-3-30 10:45:37 | 显示全部楼层 |阅读模式 来自: 中国山东烟台

马上注册,结识高手,享用更多资源,轻松玩转三维网社区。

您需要 登录 才可以下载或查看,没有帐号?注册

x
有没活塞图纸发上来让俺学习一下啊。。。谢谢各位啊,急!
发表于 2007-3-30 11:34:41 | 显示全部楼层 来自: 中国江苏南京
算了吧,一般有的都是个人的,很少
 楼主| 发表于 2007-3-30 13:28:51 | 显示全部楼层 来自: 中国山东烟台
真是晕了,难道就没人来共享一下了吗
发表于 2007-4-1 14:27:16 | 显示全部楼层 来自: 中国重庆
没有哦。。我只有离合器图纸,
发表于 2007-4-17 11:20:47 | 显示全部楼层 来自: 中国广东东莞
我只有油缸的活塞图纸,请问要不要!!!
发表于 2007-4-24 16:08:05 | 显示全部楼层 来自: LAN

回复 #1 wsp188 的帖子

好人多啊!祝你好运啊
发表于 2007-4-24 21:28:20 | 显示全部楼层 来自: 中国湖北武汉
模具油缸活塞的图纸可以吗.
发表于 2007-8-30 14:25:06 | 显示全部楼层 来自: 中国山东烟台
我有活塞图纸,要不要
发表于 2007-9-21 06:48:27 | 显示全部楼层 来自: 中国浙江金华

回复 #1 wsp188 的帖子

请问是发动机的还是其它的,都不一样的,
发表于 2007-10-26 16:30:46 | 显示全部楼层 来自: 中国江苏南通

分享

随便看看吧!
34_621057_51182fd8d071c8d.jpg

评分

参与人数 1三维币 +3 收起 理由
hero2006 + 3 应助

查看全部评分

发表于 2007-11-1 15:54:56 | 显示全部楼层 来自: 中国广东广州
我都在找,最好是发动机的
发表于 2007-11-3 10:06:59 | 显示全部楼层 来自: 中国浙江温州
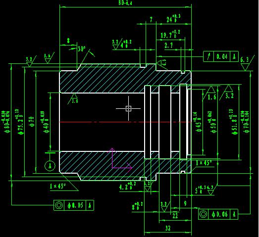
我这有一个,是发动机的, n2 [9 e+ Y2 T. L& u
- l# C# \: V/ B5 \0 c. o, A
[ 本帖最后由 xsl200325 于 2007-11-6 15:32 编辑 ]
01活塞.jpg

评分

参与人数 1三维币 +5 收起 理由
hero2006 + 5 应助,感谢分享

查看全部评分

发表于 2007-11-3 22:55:06 | 显示全部楼层 来自: 中国吉林通化
随便看看吧!我都在找
发表于 2007-11-5 20:40:24 | 显示全部楼层 来自: 中国安徽滁州
我都在找,最好是发动机的
发表于 2007-11-7 20:36:56 | 显示全部楼层 来自: 中国重庆
我也想看看,就是找不到
发表于 2008-5-13 09:54:46 | 显示全部楼层 来自: 中国重庆
先看看,然后将12楼的图弄一个模型出来。
发表于 2008-5-13 16:07:04 | 显示全部楼层 来自: 中国重庆
花了一点时间初步完成了。
9 Z" M7 b" u7 K) \, `为了加工方便,简单的增加了一些东西。图面上未标注的尺寸,我也自己定了一个。
& T" C1 n' s! S) }9 P! U; e8 `' k总体来说,模型比较简单。

PISTON1

PISTON1

PISTON2

PISTON2

PISTON3

PISTON3

评分

参与人数 1三维币 +3 收起 理由
hero2006 + 3 应助

查看全部评分

发表于 2009-3-3 22:43:40 | 显示全部楼层 来自: 中国重庆
欢迎大家将不涉及秘密的图纸发出来,最好是比较详细的图,这样我们好操练三维设计软件。
发表回复
您需要登录后才可以回帖 登录 | 注册

本版积分规则


Licensed Copyright © 2016-2020 http://www.3dportal.cn/ All Rights Reserved 京 ICP备13008828号

小黑屋|手机版|Archiver|三维网 ( 京ICP备2023026364号-1 )

快速回复 返回顶部 返回列表