QQ登录

只需一步,快速开始

登录 | 注册 | 找回密码

三维网

 找回密码
 注册

QQ登录

只需一步,快速开始

展开

通知     

全站
8天前
查看: 2091|回复: 4
收起左侧

[转帖] 塑胶件成本预测分析

 关闭 [复制链接]
发表于 2007-4-23 09:58:01 | 显示全部楼层 |阅读模式 来自: 中国浙江杭州

马上注册,结识高手,享用更多资源,轻松玩转三维网社区。

您需要 登录 才可以下载或查看,没有帐号?注册

x
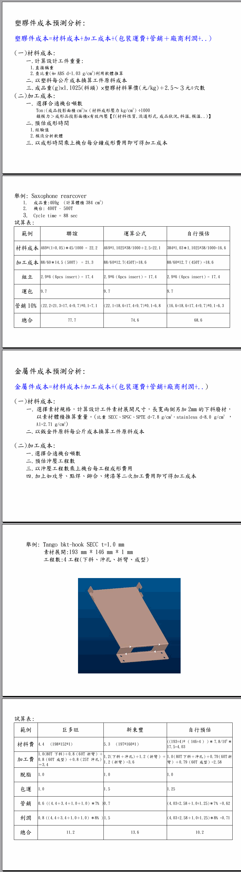
简单介绍了塑胶件的成本预测分析。
20_33901.gif

评分

参与人数 1三维币 +5 收起 理由
云动风清 + 5 好资料

查看全部评分

发表于 2007-4-24 22:45:55 | 显示全部楼层 来自: 中国安徽合肥
应该还有吧,能不能都拿出来大家学习学习.
发表于 2007-10-28 18:57:52 | 显示全部楼层 来自: 中国吉林长春

回复 1# 的帖子

看了,不知注塑机每分钟成本是如何计算的。谢了。
发表于 2007-11-9 09:34:15 | 显示全部楼层 来自: 中国上海
好东西,正需要中
3 f" ^. A; }2 R! z8 g+ k9 u谢谢分享
发表于 2007-12-21 20:11:19 | 显示全部楼层 来自: 中国广东佛山
关于楼上兄弟说的注塑机成本主要是由每小时花的电费加上机器损耗费用.电费可以由不同吨位的注塑机的功率计算出来,机器损耗主要是由购机时的成本除以正常使用寿命得到每天以及每小时的损耗费用.
发表回复
您需要登录后才可以回帖 登录 | 注册

本版积分规则


Licensed Copyright © 2016-2020 http://www.3dportal.cn/ All Rights Reserved 京 ICP备13008828号

小黑屋|手机版|Archiver|三维网 ( 京ICP备2023026364号-1 )

快速回复 返回顶部 返回列表