|
|

楼主 |
发表于 2007-4-28 17:23:17
|
显示全部楼层
来自: 中国上海
回二楼“qing1018”,五楼“lgr222”:% O$ k1 x' Z. L6 s9 R5 \
$ K0 x; m; R2 J1 N1 y
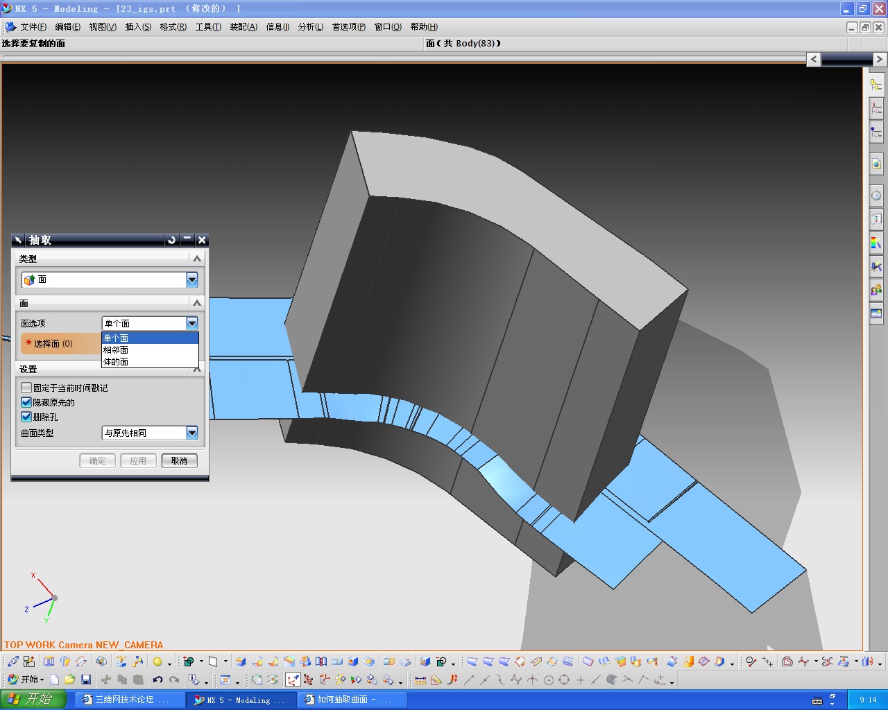
没办法,零件是很多的小曲面组成,若不做成较少的曲面,一套图下来岂不吐血?再说时间也不允许* `! m; f1 ~$ C- g- o4 I
! a9 `3 K$ U3 A( T) P1 C+ b2 ?
2 h1 J" {9 g& f. s9 L回四楼“hllzd2006 ”:“复制”命令不会用
E8 ^& _& Y) J! d3 N. A8 w; E: ]0 l
- P, N% f( L2 @; _2 I! W: Y! `2 i+ A4 {
回六楼“lovesaima ”:缝合时没出错,就是缝合后,提取曲面还是只能提取单个面。
6 J# e' R+ K4 E) }$ M; l) X, I) Q: @* }6 X# [
' D8 u. c5 M0 W' C
/ p0 D. ^' w8 L, Z/ t& x; ~
回三楼“游风”大侠:溶合不了两个面,不知你如何溶合的 |
|