QQ登录

只需一步,快速开始

登录 | 注册 | 找回密码

三维网

 找回密码
 注册

QQ登录

只需一步,快速开始

展开

通知     

查看: 3918|回复: 6
收起左侧

[电气] 焊机图纸

[复制链接]
发表于 2007-5-13 09:12:20 | 显示全部楼层 |阅读模式 来自: 中国江苏南京

马上注册,结识高手,享用更多资源,轻松玩转三维网社区。

您需要 登录 才可以下载或查看,没有帐号?注册

x
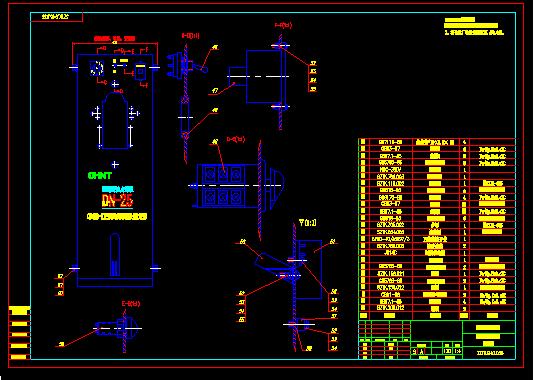
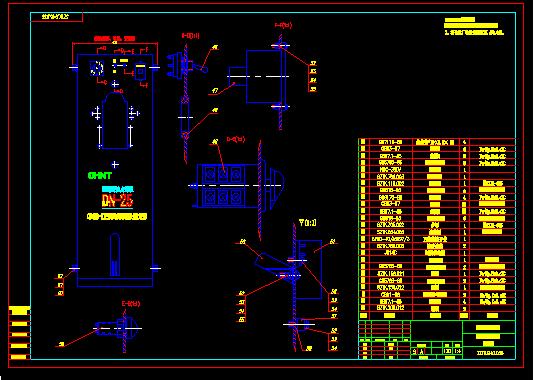
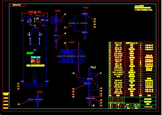
找到的焊机图纸

焊机.rar

156.56 KB, 下载次数: 384

评分

参与人数 1三维币 +10 收起 理由
2005llnn + 10 好资料,感谢对论坛的支持!

查看全部评分

发表于 2008-6-28 10:08:42 | 显示全部楼层 来自: 中国浙江温州
未命名.JPG ; R+ y$ u* m6 r, X- y+ i
未命名.JPG
. K: m+ a- s" t3 h: v9 w 未命名.JPG
发表于 2008-8-4 10:59:05 | 显示全部楼层 来自: 中国浙江杭州
这是什么样的焊机能说明一下吗/
发表于 2008-8-8 18:14:21 | 显示全部楼层 来自: 中国安徽蚌埠
好资料  是脚踏式点焊机# ]& d8 R/ I! H
谢谢楼主
) B( ~5 D& }/ y0 L7 L有电器原理图没?
发表于 2009-7-21 15:18:13 | 显示全部楼层 来自: 中国上海
谢谢楼主分享,借鉴一下里面电极的安装
发表于 2010-4-19 10:05:09 | 显示全部楼层 来自: 中国四川成都
路过瞧一瞧。。正在做方案。
发表于 2010-11-20 23:54:33 | 显示全部楼层 来自: 中国河北唐山
那里可以找到二保焊的技术资料呀?
发表回复
您需要登录后才可以回帖 登录 | 注册

本版积分规则


Licensed Copyright © 2016-2020 http://www.3dportal.cn/ All Rights Reserved 京 ICP备13008828号

小黑屋|手机版|Archiver|三维网 ( 京ICP备2023026364号-1 )

快速回复 返回顶部 返回列表