QQ登录

只需一步,快速开始

登录 | 注册 | 找回密码

三维网

 找回密码
 注册

QQ登录

只需一步,快速开始

展开

通知     

查看: 2867|回复: 15
收起左侧

[讨论] 高低压稀油润滑装置技术资料

[复制链接]
发表于 2007-5-17 19:27:16 | 显示全部楼层 |阅读模式 来自: 中国江苏盐城

马上注册,结识高手,享用更多资源,轻松玩转三维网社区。

您需要 登录 才可以下载或查看,没有帐号?注册

x
哪位大哥能传点这方面的资料给我啊,不甚感激.
: l- D7 a' M6 r+ b$ l  {* B我的邮箱是ssjay@163.com
发表于 2007-5-18 10:45:41 | 显示全部楼层 来自: 中国辽宁沈阳
请查看机械设计手册 单行本 成大先编:润滑与密封
0 L2 t9 x" x% Y9 k! r' U  j% n- @还有启东江海液压润滑设备厂的网页,www.jhrh.com.cn。里面都有资料,希望对你有帮助
 楼主| 发表于 2007-5-18 11:45:56 | 显示全部楼层 来自: 中国江苏盐城
谢谢,那本书我已经找到了,但是里面只有稀油润滑没有高低压的,
发表于 2007-5-18 22:13:31 | 显示全部楼层 来自: 中国辽宁沈阳
你明白了低压润滑后,高低压润滑就是在低压润滑的基础上,再用一个泵提供高压,先启动低压润滑,然后再开启高压润滑。但是工作时一定要保证低压润滑。
 楼主| 发表于 2007-5-19 14:01:42 | 显示全部楼层 来自: 中国江苏盐城
嗯,我初步有点了解了低压,但是我们老师给我的原理图实在太复杂了.您能不能帮我看看,& j1 P# ]) g6 g1 [4 @
我的QQ是:290290,谢谢
发表于 2007-5-21 07:19:05 | 显示全部楼层 来自: 中国江苏扬州
轧钢厂用的稀油站呢 谁知道 谢谢
发表于 2007-5-21 10:06:48 | 显示全部楼层 来自: 中国安徽马鞍山

回复 #6 jiangdalei 的帖子

轧钢厂的稀油站太多了,想知道哪一个?
发表于 2007-5-21 10:15:12 | 显示全部楼层 来自: 中国湖南衡阳
斑竹是钢铁企业的吗?高压润滑系统的压力要高到什么程度?
发表于 2007-5-21 10:19:51 | 显示全部楼层 来自: 中国安徽马鞍山

回复 #1 ssjay 的帖子

关于楼主的,请看下
未命名.JPG
发表于 2007-5-21 11:06:02 | 显示全部楼层 来自: 中国河南开封
路过,看看.
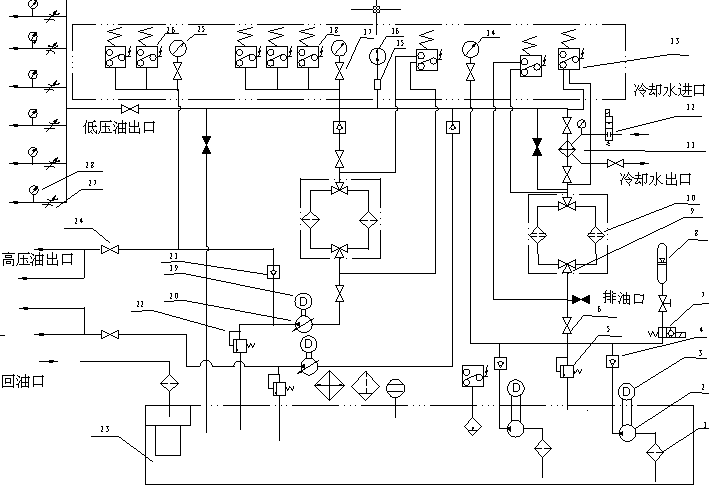
 楼主| 发表于 2007-5-21 19:44:05 | 显示全部楼层 来自: 中国江苏盐城
谢谢江大哥的原理图,我的只是比这个复杂一点,不知道您有没有这方面的技术说明书,谢谢
 楼主| 发表于 2007-5-21 20:10:59 | 显示全部楼层 来自: 中国江苏盐城
这是润滑站的原理图
{7024CB68-FC30-4394-B853-2D89C27C505B}.jpg.BMP
发表于 2007-5-22 09:38:35 | 显示全部楼层 来自: 中国安徽马鞍山
我看没有什么复杂,只是画的有点凌乱,呵呵。一点也不好看(建议用心修改下,比如,序号就直接标在元件附件,不要象机械图一样拉线标志,与液压的线干涉,显得很乱)
! J& \% F( ?- X7 s* w这个要什么说明书啊,只有控制系统才需要,而控制系统则需要根据工艺要求来提要求。您只要理解了液压原理、知道了工艺要求自己编写说明书啊。& U6 n" C' V1 z) |

& d: j0 |8 {" n) }+ ?[ 本帖最后由 江边 于 2007-5-22 09:39 编辑 ]
 楼主| 发表于 2007-5-22 21:42:54 | 显示全部楼层 来自: 中国江苏盐城
谢谢江大哥的回帖,我说的说明书是设计说明书,毕业设计想要做参考
发表于 2011-6-17 23:30:51 | 显示全部楼层 来自: 中国上海
很不错的资料,好东西应该支持!!
发表于 2011-6-18 08:19:19 | 显示全部楼层 来自: 中国江苏南通
高压部分和低压部分分开供油
发表回复
您需要登录后才可以回帖 登录 | 注册

本版积分规则


Licensed Copyright © 2016-2020 http://www.3dportal.cn/ All Rights Reserved 京 ICP备13008828号

小黑屋|手机版|Archiver|三维网 ( 京ICP备2023026364号-1 )

快速回复 返回顶部 返回列表