QQ登录

只需一步,快速开始

登录 | 注册 | 找回密码

三维网

 找回密码
 注册

QQ登录

只需一步,快速开始

展开

通知     

查看: 4645|回复: 23
收起左侧

[讨论] 在造纸厂刚刚接触液压,想尽快上手,可是纸机厂家设计CAD原理图看不懂,请帮忙!!

[复制链接]
发表于 2007-5-22 23:02:16 | 显示全部楼层 |阅读模式 来自: 中国福建三明

马上注册,结识高手,享用更多资源,轻松玩转三维网社区。

您需要 登录 才可以下载或查看,没有帐号?注册

x
有哪位好心人可以帮帮我,能为我详细说明图纸里边的控制原理,不胜感激!我的电子邮件:wuyan7734@sina.com

液压原理图.rar

224.01 KB, 下载次数: 133

发表于 2007-5-22 23:15:35 | 显示全部楼层 来自: 中国辽宁大连
请江图纸贴出来,赚一元钱,不易啊。
发表于 2007-5-22 23:35:11 | 显示全部楼层 来自: 中国山东济南
楼主发的是什么版本的CAD图纸啊?打不开!
发表于 2007-5-23 00:06:36 | 显示全部楼层 来自: 中国河南安阳
帮楼主发个图。这个图对刚刚接触液压的朋友难度是大了点。4 \; v/ f' \* q4 m
Snap1.gif

评分

参与人数 1三维币 +3 收起 理由
柠檬咖啡 + 3 积极应助

查看全部评分

 楼主| 发表于 2007-5-23 18:20:01 | 显示全部楼层 来自: 中国福建三明
图纸是用CAD2004绘制的,非常谢谢这么多热心的朋友
发表于 2007-5-23 19:11:32 | 显示全部楼层 来自: 中国辽宁大连
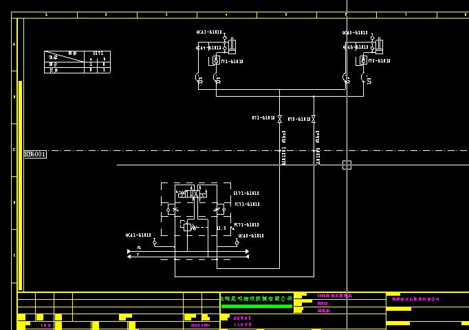
单向阀方向看不清。大家看一下左下角的那个阀一面连 P T口是什么阀。  P; l' R1 n3 N6 k& T1 x
大体感觉是一个选择压力输出回路。不一定正确。

评分

参与人数 1三维币 +3 收起 理由
柠檬咖啡 + 3 参与应助、交流

查看全部评分

发表于 2007-5-24 06:29:54 | 显示全部楼层 来自: 中国山东济南
好像是个减压阀
: x" Y$ w- {9 j- |7 \0 T# {同意楼上的看法6 o# T: Q2 O: F' ?, L4 ?
通过梭阀实现

评分

参与人数 1三维币 +3 收起 理由
柠檬咖啡 + 3 参与应助、交流

查看全部评分

发表于 2007-5-24 08:54:17 | 显示全部楼层 来自: 中国河南新乡
找一本液压方面的书,一看就明白了.不用这么大费周折.
发表于 2007-5-25 18:11:02 | 显示全部楼层 来自: 中国江苏镇江
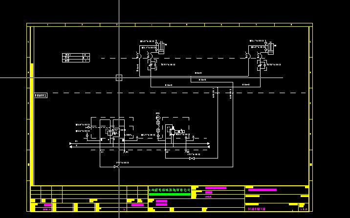
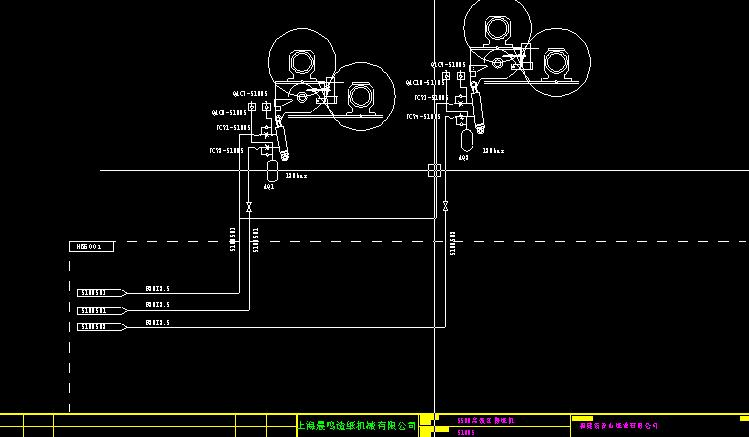
大概看了一下,这几张图其实不是很复杂,都是简单的原理,只不过画法有点象老外的风格,看起来很吃力。
发表于 2007-5-25 19:08:33 | 显示全部楼层 来自: 中国山东淄博
建议:可以找到各种元器件的符号,一个一个对照;就OK了!
发表于 2007-5-25 21:23:24 | 显示全部楼层 来自: 中国江苏苏州
好像是个减压阀,一个是泄油口
发表于 2007-11-3 23:09:47 | 显示全部楼层 来自: 中国广东东莞
这些控制油路应该都还是比较简单的,我也在造纸厂干过,顺便问一下你们用的是metso的纸机吗
发表于 2008-6-16 17:39:23 | 显示全部楼层 来自: 中国福建福州
你也真是的,要人帮忙还要人家付钱!!!
发表于 2008-6-17 10:35:16 | 显示全部楼层 来自: 中国浙江杭州
最好把工况说明一下,针对每个动作大家帮你看一下
发表于 2008-6-27 18:57:51 | 显示全部楼层 来自: 中国吉林延边朝鲜族自治州
你这图 是卷取部  还是复卷机的?  不象是压榨部 和压光机的。
发表于 2008-6-28 14:54:42 | 显示全部楼层 来自: 中国吉林延边朝鲜族自治州
左下角的阀是三通减压阀,方向阀上面的两个阀是比例三通减压阀,阀上面的三角形符号是PLC控制的意思,, A& c/ d& I+ Z) W+ [: R: t3 r
在梭阀上面的两个图形是压力变送器,把压力转换成电信号反馈给计算机 ! ?9 k# b8 R, R! `6 F3 [' e, S
。其他的楼主就的根据图上,方向阀受电来看图了

评分

参与人数 1三维币 +3 收起 理由
晨砂 + 3 技术讨论!

查看全部评分

发表于 2008-6-28 21:01:14 | 显示全部楼层 来自: 中国吉林延边朝鲜族自治州
补充一句;系统在卸载的时候比例三通减压阀不起溢流阀的作用,油经过单向阀进入方向阀回油。 请管理员不要视为灌水。 谢谢
发表于 2008-6-29 18:13:03 | 显示全部楼层 来自: 中国广东广州
这些原理图相当有价值,非常感谢你的分享..我收藏了..
2 x! z( X9 d% T1 Q0 y4 {9 N原理要仔细分析...
1.jpg
2.jpg
3.jpg
4.jpg
5.jpg
7.jpg
发表于 2010-5-27 17:29:50 | 显示全部楼层 来自: 中国山东济南
单向阀方向看不清。大家看一下左下角的那个阀一面连 P T口是什么阀。% L  T! `& R) I$ m* `- N
大体感觉是一个选择压力输出回路。不一定正确。
" T" X: _/ ^# B; ^4 G+ g/ C7 S$ G奥凯 发表于 2007-5-23 19:11 http://www.3dportal.cn/discuz/images/common/back.gif

" l9 G" a: A( W/ U4 }/ h$ G
5 m" G% D1 p5 g7 j: c/ R8 \+ ?, O7 Y应该是卸荷和冲洗用途。
发表于 2011-4-4 19:36:59 | 显示全部楼层 来自: 中国广东珠海
不容易啊,正想学习纸厂液压系统
发表于 2011-4-5 02:54:40 | 显示全部楼层 来自: 中国北京
这只是一部分图纸,没有泵站。从图上来看比较简单,控制对象都是油缸,特点是有一个用两个马达做同步元件的同步回路,这比较少见。
发表于 2011-4-5 02:56:12 | 显示全部楼层 来自: 中国北京
这只是一部分图纸,没有泵站。从图上来看比较简单,控制对象都是油缸,特点是有一个用两个马达做同步元件的同步回路,这比较少见。
发表于 2011-4-5 07:54:38 | 显示全部楼层 来自: 中国山东菏泽
资为料不错,学习了
发表于 2011-4-5 11:34:51 | 显示全部楼层 来自: 中国辽宁大连
很不错的资料 ~~
发表回复
您需要登录后才可以回帖 登录 | 注册

本版积分规则


Licensed Copyright © 2016-2020 http://www.3dportal.cn/ All Rights Reserved 京 ICP备13008828号

小黑屋|手机版|Archiver|三维网 ( 京ICP备2023026364号-1 )

快速回复 返回顶部 返回列表