QQ登录

只需一步,快速开始

登录 | 注册 | 找回密码

三维网

 找回密码
 注册

QQ登录

只需一步,快速开始

展开

通知     

查看: 10290|回复: 8
收起左侧

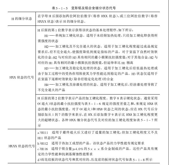
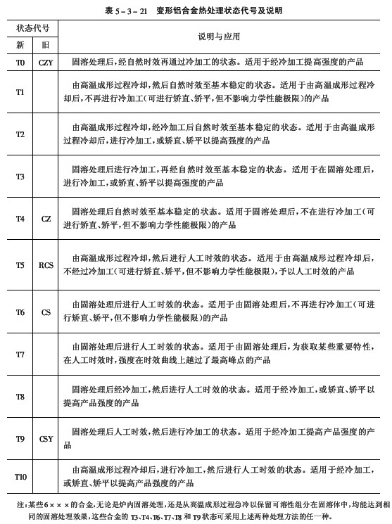
[已解决] 铝和铝合金的热处理状态符号是什么意思啊?比如H112,O,H48,H24,T4,T6等等

 关闭 [复制链接]
发表于 2007-5-26 09:46:00 | 显示全部楼层 |阅读模式 来自: 中国北京

马上注册,结识高手,享用更多资源,轻松玩转三维网社区。

您需要 登录 才可以下载或查看,没有帐号?注册

x
本帖最后由 tdragonfu 于 2010-6-26 18:33 编辑
' a) h. S9 R5 ?
6 @+ p+ K% P8 E) t1 E( F铝和铝合金的热处理状态符号是什么意思啊?比如H112,O,H48,H24,T4,T6等等,对应老的状态是什么啊?请同仁不吝赐教。谢谢!
发表于 2007-5-26 10:13:30 | 显示全部楼层 来自: 中国四川绵阳
楼主看看下面的表就会明白的!
04.jpg
05.jpg
 楼主| 发表于 2007-5-27 18:13:13 | 显示全部楼层 来自: 中国北京
谢谢楼上的朋友相助,辛苦了!谢谢。
 楼主| 发表于 2007-5-27 18:17:30 | 显示全部楼层 来自: 中国北京
那比如H48,表示硬状态,那这里的4表示什么啊?望赐教,谢谢!
发表于 2007-5-27 22:09:43 | 显示全部楼层 来自: 中国四川绵阳
H48中,4表示加工硬化及涂漆处理的状态。适用于加工硬化后,经涂漆处理导致了不完全退火的产品。8表示硬状态。
发表于 2007-5-28 10:07:04 | 显示全部楼层 来自: 中国江西九江
请看
1.JPG
头像被屏蔽
发表于 2008-7-23 10:04:16 | 显示全部楼层 来自: 中国上海
提示: 作者被禁止或删除 内容自动屏蔽
发表于 2010-6-26 05:19:08 | 显示全部楼层 来自: 中国河北保定
谢谢,正在找,tks
发表于 2010-6-26 11:19:46 | 显示全部楼层 来自: 中国北京
楼主我知道一本书,书名叫《简明铝合金手册》,里面介绍的非常详细。
发表回复
您需要登录后才可以回帖 登录 | 注册

本版积分规则


Licensed Copyright © 2016-2020 http://www.3dportal.cn/ All Rights Reserved 京 ICP备13008828号

小黑屋|手机版|Archiver|三维网 ( 京ICP备2023026364号-1 )

快速回复 返回顶部 返回列表