QQ登录

只需一步,快速开始

登录 | 注册 | 找回密码

三维网

 找回密码
 注册

QQ登录

只需一步,快速开始

展开

通知     

全站
9天前
查看: 1420|回复: 2
收起左侧

[分享] 钢材表面处理等级

 关闭 [复制链接]
发表于 2007-5-29 16:51:20 | 显示全部楼层 |阅读模式 来自: 中国山东德州

马上注册,结识高手,享用更多资源,轻松玩转三维网社区。

您需要 登录 才可以下载或查看,没有帐号?注册

x
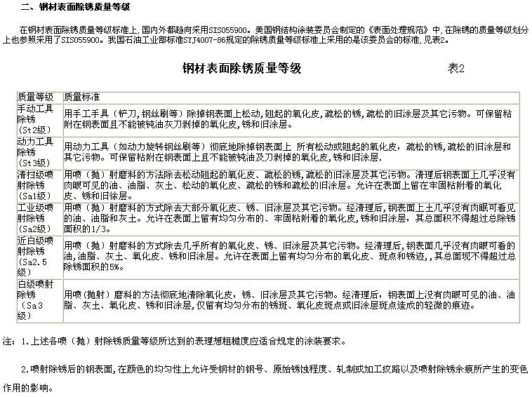
钢材表面除锈质量等级
钢材表面除锈质量等级.jpg
发表于 2007-5-29 17:21:48 | 显示全部楼层 来自: 中国江苏常州
谢谢分享!加工过钢很多,但没注意还有钢材表面除锈质量等级。
发表于 2007-7-1 16:01:56 | 显示全部楼层 来自: 中国四川攀枝花

我是新手

谁可以帮我啊,我想要三维币!
发表回复
您需要登录后才可以回帖 登录 | 注册

本版积分规则


Licensed Copyright © 2016-2020 http://www.3dportal.cn/ All Rights Reserved 京 ICP备13008828号

小黑屋|手机版|Archiver|三维网 ( 京ICP备2023026364号-1 )

快速回复 返回顶部 返回列表