QQ登录

只需一步,快速开始

登录 | 注册 | 找回密码

三维网

 找回密码
 注册

QQ登录

只需一步,快速开始

展开

通知     

全站
9天前
查看: 3416|回复: 18
收起左侧

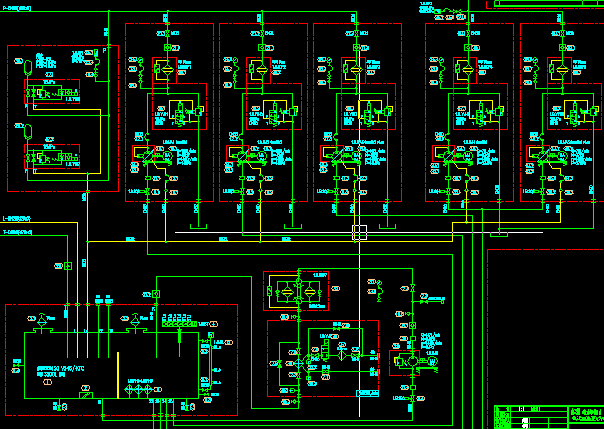
[讨论] 急需液压站的图,阀块图,阀图

 关闭 [复制链接]
发表于 2007-6-3 11:48:53 | 显示全部楼层 |阅读模式 来自: 中国江苏南京

马上注册,结识高手,享用更多资源,轻松玩转三维网社区。

您需要 登录 才可以下载或查看,没有帐号?注册

x
急需液压站的图,阀块图,阀图
发表于 2007-6-6 04:14:51 | 显示全部楼层 来自: 中国湖北武汉
我也是啊 不知道谁能发一下
发表于 2007-6-6 10:00:28 | 显示全部楼层 来自: 中国河北邢台
什么呀,说具体点,都是哪一方面的
发表于 2007-6-19 16:18:50 | 显示全部楼层 来自: 中国江苏盐城

我也需要

需要各种阀的CAD图  单向阀 单向节流阀 等等
发表于 2007-6-19 17:24:49 | 显示全部楼层 来自: 中国四川自贡
我来发一部分:先是图片..有要的再留下邮箱:
' k3 m7 ?# B# J" q9 |5 J# ^. @
$ R# Y: B* H- X3 }" ~$ c% k/ R; U# G# @) |/ B5 I7 L4 y
[ 本帖最后由 自流井 于 2007-6-19 17:27 编辑 ]
11.JPG
22.JPG
33.JPG
44.JPG

评分

参与人数 1三维币 +5 收起 理由
cn_young + 5 应助

查看全部评分

发表于 2007-6-19 18:40:04 | 显示全部楼层 来自: 中国福建三明
那多谢楼上的.FSJ300@SOHU.COM
发表于 2007-6-19 18:51:42 | 显示全部楼层 来自: 中国江苏南通
全是图片!!5楼能传点液压原理图吗?
发表于 2007-6-19 19:11:30 | 显示全部楼层 来自: 中国北京
很专业,先谢谢 自流井  了!witwave-10@sohu.com
发表于 2007-6-19 20:25:00 | 显示全部楼层 来自: 中国江苏苏州
原帖由 自流井 于 2007-6-19 17:24 发表 http://www.3dportal.cn/discuz/images/common/back.gif/ R$ g: w7 A# `8 R1 ?
我来发一部分:先是图片..有要的再留下邮箱:( g+ T" v+ Z. K. ]! A' z
" s2 B, p. G" g- a) h# s
我也想要,发点过来看看啊,什么的都可以。我的邮箱zhongliyouya@alibaba.com.cn   先谢过了。
发表于 2007-6-19 23:41:22 | 显示全部楼层 来自: 中国江苏盐城

能传上让我下载吗?

我要你上面的CAD图  能发给我 或上传让我下载吗?
# ^; g; Y7 g! v, N邮箱 zhxl-25@163.com
发表于 2007-6-20 09:27:22 | 显示全部楼层 来自: 中国四川自贡
再来系统图:
WW.JPG
WW2.JPG
发表于 2007-6-20 17:38:55 | 显示全部楼层 来自: 中国上海
非常感谢各位的贡献!但是我有个问题想要提醒你们,图片太不清晰了,放大以后就看不清楚了我有一个软件,输出CAD图片,线条非常清晰越放大越清晰。很适用于不提供AD图纸而提供图片要求或是方案编制需要。就是BetterWMF,使用非常方便的。 titter titter titter
发表于 2007-6-20 17:39:28 | 显示全部楼层 来自: 中国上海
还有楼主能不能给我点资料,我也想要!wxb790420@yahoo.com.cn
发表于 2007-6-20 18:36:16 | 显示全部楼层 来自: 中国广东广州
要是楼主能上传液压元件图库CAD资料就非常谢谢了
  u/ s, K: h8 Q2 X- E* l* l5 a4 B可以的话lanfeiying@163.com
发表于 2007-6-20 20:39:03 | 显示全部楼层 来自: 中国江苏泰州
我也是啊 不知道谁能发一下
发表于 2007-6-20 23:46:01 | 显示全部楼层 来自: 中国上海
我想要,mtmtmt4444@126.com,谢谢了!
发表于 2007-6-21 15:42:57 | 显示全部楼层 来自: 中国北京
自流井,能给我也发一份吗?log9906@163.com
发表于 2007-6-21 16:24:56 | 显示全部楼层 来自: 中国四川自贡
原帖由 fsj 于 2007-6-19 18:40 发表 http://www.3dportal.cn/discuz/images/common/back.gif
+ R& g0 N5 c/ J2 D0 I5 r那多谢楼上的.FSJ300@SOHU.COM
2 D; I7 X. O( d' b5 e
已发,请查收..
发表于 2007-6-21 17:09:30 | 显示全部楼层 来自: 中国四川自贡
原帖由 log9906 于 2007-6-21 15:42 发表 http://www.3dportal.cn/discuz/images/common/back.gif
6 i0 C0 i" t0 Q7 `/ N1 S5 T, K' @) n. v自流井,能给我也发一份吗?log9906@163.com

. V6 \( d3 R8 n; I! @+ S- D- s已发,请查收...
发表回复
您需要登录后才可以回帖 登录 | 注册

本版积分规则


Licensed Copyright © 2016-2020 http://www.3dportal.cn/ All Rights Reserved 京 ICP备13008828号

小黑屋|手机版|Archiver|三维网 ( 京ICP备2023026364号-1 )

快速回复 返回顶部 返回列表