QQ登录

只需一步,快速开始

登录 | 注册 | 找回密码

三维网

 找回密码
 注册

QQ登录

只需一步,快速开始

展开

通知     

查看: 5268|回复: 4
收起左侧

[已解决] 压力容器中的年检是如何规定的?

[复制链接]
发表于 2007-6-30 16:14:21 | 显示全部楼层 |阅读模式 来自: 中国湖北鄂州

马上注册,结识高手,享用更多资源,轻松玩转三维网社区。

您需要 登录 才可以下载或查看,没有帐号?注册

x
压力容器中的年检是如何规定的?
发表于 2007-6-30 16:20:25 | 显示全部楼层 来自: 中国江苏南京
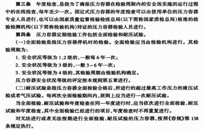
在<压力容器定期检验规则>中有的,论坛下载地址如下:http://www.3dportal.cn/discuz/viewthread.php?tid=184553&;
. f7 s& r% m, F- s' k+ X* G1 [3 e
[ 本帖最后由 弯弯月 于 2007-6-30 16:30 编辑 ]
1.jpg

评分

参与人数 1三维币 +5 收起 理由
折桂使者 + 5 应助

查看全部评分

发表于 2007-7-2 13:57:12 | 显示全部楼层 来自: 中国江西九江
1999年劳动部154号文《压力容器安全技术监察规程》中对在用压力容器的定期周检作了祥细的规定:(以下就是有关规定的条文,供参考)
$ o5 X. ^; Q" D0 M" x. V3 _" m; C9 N7 ]7 Q+ r- P! S
 第132条 压力容器的定期检验分为:) a( E2 J4 \" |5 c1 W+ ^- a* L3 {
  1.外部检查:是指在用压力容器运行中的定期在线检查,每年至少一次。外部检查可由检验单位有资格的压力容器检验员进行,也可由经安全监察机构认可的使用单位压力容器专业人员进行。* u& A9 r; m1 T% {
  2.内外部检验:是指在用压力容器停机时的检验。内外部检验应由检验单位有资格的压力容器检验员进行。,其检验周期分为:: j+ P9 {* ~1 A" E
  (1) 安全状况等级为1、2级的,每6年至少一次;% T7 D+ f3 \, h9 M5 L  s8 ~9 ]( T
  (2) 安全状况等级为3级的,每3年至少一次。: m: X$ I3 A/ T
  3.耐压试验:是指压力容器停机检验时,所进行的超过最高工作压力的液压试验或气压试验。对固定式压力容器,每两次内外部检验期间内,至少进行一次耐压试验,对移动式压力容器,每6年至少进行一次耐压试验。
! E: O9 |- a4 `& d# q$ u  外部检查和内外部检验内容及安全状况等级的规定,按《在用压力容器检验规程》执行。5 y, t  E& B! ?0 Z4 L0 Y- U; Y" K
  第133条 投用后首次内外部检验周期一般为3年。以后的内外部检验周期,由检验单位根据前次内外部检验情况与使用单位协商确定后报当地安全监察机构备案。有下列情况之一的压力容器,内外部检验周期应适当缩短:
, X6 u% l2 W3 c- ^% E( K$ E, P  1.介质对压力容器材料的腐蚀情况不明或介质对材料的腐蚀速率大于0.25mm/年,以及设计者所确定的腐蚀数据与实际不符的。& g, K  v4 N4 i+ x1 i+ E; s
  2,材料表面质量差或内部有缺陷、材料焊接性能不好、制造时曾多次返修的。- \; F- T; h7 Z; Y3 o  b- h: c
  3.使用条件恶劣或介质中硫化氢及硫元素含量较高的(一般指大于100mg时)。
( ~( P2 a. m% g& ]- r  4.使用已超过20年,经技术鉴定后或由检验员确认按正常检验周期不能保证安全使用。
/ s$ J9 x, @5 w4 i  5.停止使用时间超过两年的。5 J; D* I( P1 V/ l! J. b
  6.经缺陷安全评定合格后继续使用的。( x$ Q2 N8 ]- m
  7.经常改变使用介质的(如印染机)。
, {% i  v. q5 s+ v8 q  8.搪玻璃设备。) }, h  {3 V1 _* M, T. U
  9.球形储罐(使用ob≥540~11)a材料制造的,投用一年后应开罐检验)。
2 E4 A& `5 C1 R. {  10.介质为液化石油气且有氢鼓包等应力腐蚀倾向的,每年或根据需要进行内外部检验。
+ D  P# u, f( Y3 g  11.采用“亚铵法”造纸工艺,且无防腐措施的蒸球每年至少一次或根据实际情况需缩短内外的检验周期。! u$ t) [2 h: Z/ {
  第134条 安全状况等级为1、2级的压力容器有下列情况之一时,内外部检验周期可以适当延长:
' }% G! D. u# k% w3 ]  1.非金属衬里层完好的,其检验周期可延长,但不超过9年。
  Q( _& V1 A4 s  2.介质对材料腐蚀速率低于0.1mm/年(实测数据)、有可靠的耐腐蚀金属衬里(复合钢板)或热喷涂金属(铝粉或不锈钢粉)涂层的压力容器,通过一至二次内外部检验确认腐蚀轻微或衬里完好的,检验周期可延长,但不超过12年。4 c2 l  U: `' U& k0 k  @4 A" V
  3.装有触媒的反应容器以及装有充填物的大型压力容器,其检验周期根据设计图样和实际使用情况由使用单位、设计单位和检验单位协商确定,报当地安全监察机构备案。
! `* ^  [0 E' E0 E, n9 K  第135条 有下列情况之一的压力容器,内外部检验合格后应进行耐压试验:
& z& R0 h+ G9 o  e  1。用焊接方法修理改造,更换主要受压元件的。
( {& X! H. \' x$ L+ z+ y9 H; b  2.改变使用条件,且超过原设计参数并经强度校核合格的。
5 N' O/ d" f; N' d( I4 \: y9 t  3.需要更换衬里的(重新更换衬里前)。/ i, U/ Z1 X; _, _1 _7 K$ w0 Z
  4.停止使用两年后重新复用的。( z, i9 I% ?( l& i  ]- x
  5.使用单位从外单位拆来新安装的或本单位内部移装的。8 S" x( Y6 h' K3 v1 s/ j- A
  6.使用单位对压力容器的安全性能有怀疑的。: T3 J* v. }! v0 I$ B' r  v
  第136条 在用压力容器的耐压(气密性)试验除应符合本规程第四章中耐压试验的有关规定外,还应满足下列要求:6 o* |) M* @$ C3 f
  1.在液压试验完毕后,其试验用液体的处置,以及对内表面的专门技术处理,应在使用单位的管理制度中予以规定。
+ w, }4 `, h: T& I! h6 U+ p( f  2.盛装易燃介质的在用压力容器,在气压或气密性试验前,必须进行彻底的蒸汽清洗和置换并取样分析合格,否则严禁用空气作为试验介质。5 f2 h7 D; z: \9 l$ J9 I" _8 ?( @
  第137条 低温液体(绝热)压力容器定期检验项目至少应包括:% D( u5 ^  r3 u3 K" E. M
  1.用户使用情况调查:. I! l: P6 ?- A; n3 h5 m
  (1) 运行记录(包括使用频率和工况、有无异常情况发生等);( m1 d8 `- r9 q
  (2) 日蒸发率变化情况,外壳体有无结霜、冒汗等情况发生。
) H3 K, S/ x0 U: e& {+ d& l  2.外部检验及外壳体结构检查和腐蚀情况检验。' p4 c, w3 A/ b0 ~3 D7 U" D8 {
  3.压力表、安全阀、液面计、内胆爆破片装置的检验与校验。
: Y- r/ Z- A& D( l; \9 q  4,管路系统和阀门的检验。' \0 R2 B5 ?0 S7 H$ {. Y
  5.必要时,利用合适的介质进行内胆气压试验。% |0 W) ?+ t% \* o' t2 v
  第138条 设计图样注明无法进行内外部检验或耐压试验的压力容器,由使用单位提出申请,地、市级安全监察机构审查同意后报省级安全监察机构备案。因情况特殊不能按期进行内外部检验或耐压试验的压力容器,由使用单位提出申请并经使用单位技术负责人批准,征得原设计单位和检验单位同意,报使用单位上级主管部门审批,向发放《压力容器使用证》的安全监察机构备案后,方可推迟或免除。对无法进行内外部检验和耐压试验或不能按期进行内外部检验和耐压试验的压力容器,均应制定可靠的监护和抢险措施,如因监护措施不落实出现问题,应由使用单位负责。. t0 o( [9 Y, _
  第139条 大型关键性在用压力容器,经定期检验,发现大量难于修复的超标缺陷。使用单位因生产急需,确需通过缺陷安全评定来判定能否监控使用到下一检验周期或设备更新时,应按如下程序和要求办理:
" z3 ~4 g/ u3 w" v4 n  U  1.压力容器使用单位向国家安全监察机构提出书面申请,事先应经使用单位主管部门和所在地的省级安全监察机构同意。申请时应说明原因,同时应递交该设备的检验报告。6 f2 j' y1 ^, P8 t9 H# |$ G) u7 a
  2.在用压力容器缺陷安全评定采用国家安全监察机构逐项批准的方式。压力容器使用单位应与经国家安全监察机构批准的具有相应检验资格的评定单位签订在用压力容器缺陷安全评定合同。
9 h9 y% H3 e8 M$ ]  3.承担在用压力容器缺陷安全评定的单位,必须根据缺陷的性质、缺陷产生的原因,以及缺陷的发展预测给出明确的评定结论,说明对安全使用的影响。包括:使用条件、监控使用措施和使用期限,使用期限不应超过一个检验周期。( h& E& L: O2 d$ }
  4.承担在用压力容器缺陷安全评定的单位必须对缺陷的检验结果、缺陷评定结论和压力容器继续使用的安全性能负责并承担相应的责任。评定的报告和结论,须经评定单位技术负责人审查和法人代表批准,主送在用压力容器的使用单位,同时报送使用单位的主管部门和国家及省、市安全监察机构。4 y+ t7 Z. I5 N
  5.使用单位持评定报告和结论,提出监控使用措施和限定使用条件,按规定到所在地安全监察机构办理监控使用手续。
% F* b, t- i1 b$ Y" y  第七章 安全附件1 y- K6 q# Q' q+ D
  第140条 压力容器用的安全阀、爆破片装置、紧急切断装置、压力表、液面计、测温仪表、快开门式压力容器的安全联锁装置应符合本规程的规定。制造爆破装置的单位必须持有国家质量技术监督局颁发的制造许可证。制造安全阀、紧急切断装置、液面计、快开门式压力容器的安全联锁装置的单位应经省级以上(含省级)安全监察机构批准。
: p6 `! A/ [/ ]' u  第141条 本规程适用范围内的在用压力容器,应根据设计要求装设安全泄放装置(安全阀或爆破片装置)。压力源来自压力容器外部,且得到可靠控制时,安全泄放装置可以不直接安装在压力容器上。7 W+ Y6 D: g6 A, _9 K8 ]1 y
  第142条 安全阀不能可靠工作时,应装设爆破片装置,或采用爆破片装置与安全阀装置组合的结构。采用组合结构时,应符合GB150附录B的有关规定。凡串联在组合结构中的爆破片在动作时不允许产生碎片。
1 v: I+ y6 \9 O$ O4 c1 R" q- L  第143条 安全附件的设计、制造,应符合相应国家标准、行业标准的规定。

评分

参与人数 1三维币 +5 收起 理由
折桂使者 + 5 应助

查看全部评分

发表于 2007-7-2 15:30:14 | 显示全部楼层 来自: 中国新疆乌鲁木齐
常规是三年检一次,一类一年检一次,也要看你们的压力容器是否按这进行

评分

参与人数 1三维币 +3 收起 理由
折桂使者 + 3 应助

查看全部评分

发表于 2007-7-2 22:32:33 | 显示全部楼层 来自: 中国四川德阳
楼上的说得都不错,一般来说按照标准及相关规定进行,但现在好像是归各地方相关部门管理,因此在遵循这些标准的前提下,也要按照当地管理部门的要求就像年检。

评分

参与人数 1三维币 +3 收起 理由
折桂使者 + 3 应助

查看全部评分

发表回复
您需要登录后才可以回帖 登录 | 注册

本版积分规则


Licensed Copyright © 2016-2020 http://www.3dportal.cn/ All Rights Reserved 京 ICP备13008828号

小黑屋|手机版|Archiver|三维网 ( 京ICP备2023026364号-1 )

快速回复 返回顶部 返回列表