QQ登录

只需一步,快速开始

登录 | 注册 | 找回密码

三维网

 找回密码
 注册

QQ登录

只需一步,快速开始

展开

通知     

查看: 2064|回复: 3
收起左侧

[已解决] 进口压力容器的检验

[复制链接]
发表于 2007-6-30 16:20:19 | 显示全部楼层 |阅读模式 来自: 中国福建厦门

马上注册,结识高手,享用更多资源,轻松玩转三维网社区。

您需要 登录 才可以下载或查看,没有帐号?注册

x
许多石油化工项目中,有些压力容器要从国外进口,请问进口压力容器(属于容规监督),是不是也要国内锅检所和质检局的人去国外制造厂对水压试验等进行监检?如不要,在报批时要办何手续?
发表于 2007-6-30 16:44:45 | 显示全部楼层 来自: 中国江苏南京
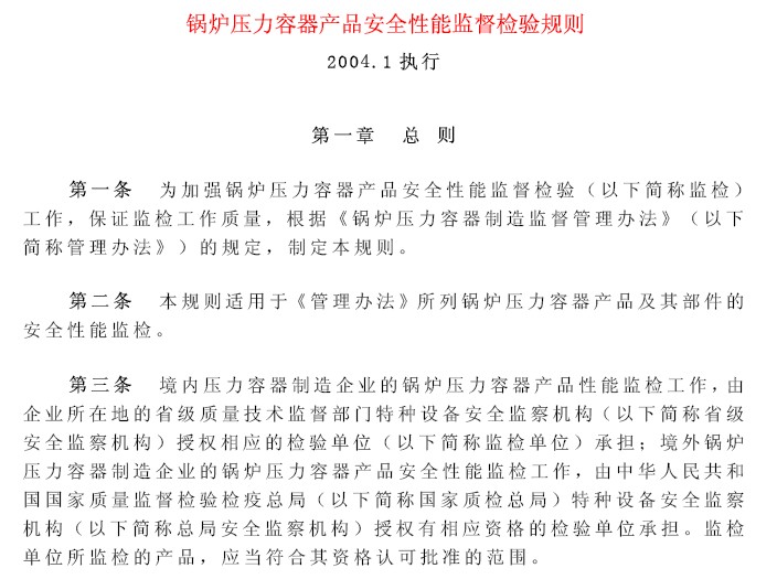
进口压力容器按《锅炉压力容器制造监督管理办法》(中华人民共和国国家质量监督检验检疫总局令! b0 q  e) s3 H+ H' S- s$ o
第22 号)等规定执行。
2 |* Q9 @/ f0 c' ]2 b* U& w
9 g, P9 T9 i/ o[ 本帖最后由 弯弯月 于 2007-6-30 16:50 编辑 ]
1.jpg
2.jpg
3.jpg
4.jpg

评分

参与人数 1三维币 +7 收起 理由
wwqq + 7 应助

查看全部评分

发表于 2007-7-3 11:17:59 | 显示全部楼层 来自: 中国江西九江
一、按《容规》的有关规定进行》。
1 l' [$ X' }* O# m8 o第7条 设计、制造压力容器,其技术要求和使用条件不符合本规程规定定时,应在学习借鉴和实验研究的基础上,将所做试验的依据、条件、数据、结果和第三方的检测报告及其他有关的技术资料报省级安全监察机构审核、国家安全监察机构批准,方可进行试制、试用。通过一定周期的试用验证,进行型式试验或技术鉴定,报国家安全监察机构备案。% o/ [* ?. f2 {; S
    第8条 压力容器产品设计、制造(含组焊,下同)应符合相应国家标准、待业标准或企业标准的要求。直接采用国际标准或国外先进标准应先将其转化为企业标准,并应符合本规程第7条的规定。无相应标准的,不得进行压力容器产品的设计和制造。9 ^5 z+ q6 C6 a0 G0 A, T# H
    第9条 进口压力容器的国外制造企业必须取得国家质量技术监督局颁发的安全质量许可证书。进口压力容顺应按《进出口锅炉压力容器安全性能监督管理办法》进行安全性能的监督检验,并按照本规程要求进行使用登记和定期检验。进口压力容器或国内生产企业(含外商投资企业)引进国外技术、标准制造,在国内使用的压力容器,其技术要求和使用条件不符合本规程规定时,参照本规程第7条办理。
7 V9 [, w: m0 h) @0 K/ q' h二、按《进出口锅炉压力容器安全性能监督管理办法》执行
" S" y# Z8 E+ j  H$ R5 A进口设备需经省外经贸部门审批,一般进口设备报海关备案,经商检机构检验后即可。" l% r3 B5 _, Q) W' ]
    进口压力容器在签合同前15天须向省锅炉压力容器检验局提出申请,经批准后,由省锅炉压力容器检测中心在设备到岸后负责检验。对压力容器的制造商中国实行的是许可证制度,因此进口压力容器的国外制造企业必须取得国家质量技术监督局颁发的安全质量许可证书。进口压力容器应按《进出口锅炉压力容器安全性能监督管理办法》进行安全性能的监督检验,并按《压力容器安全技术监察规程》进行使用登记和定期检验。关于国外压力容器的设计制造标准,目前我国只承认美国、日本、德国、法国、英国等5国的标准。

评分

参与人数 1三维币 +8 收起 理由
折桂使者 + 8 应助

查看全部评分

发表于 2007-7-4 21:46:32 | 显示全部楼层 来自: 中国上海
ding xiazai

评分

参与人数 1三维币 -5 收起 理由
wwqq -5 灌水

查看全部评分

发表回复
您需要登录后才可以回帖 登录 | 注册

本版积分规则


Licensed Copyright © 2016-2020 http://www.3dportal.cn/ All Rights Reserved 京 ICP备13008828号

小黑屋|手机版|Archiver|三维网 ( 京ICP备2023026364号-1 )

快速回复 返回顶部 返回列表