QQ登录

只需一步,快速开始

登录 | 注册 | 找回密码

三维网

 找回密码
 注册

QQ登录

只需一步,快速开始

展开

通知     

全站
4天前
查看: 3300|回复: 7
收起左侧

[已解决] 那位有金属元素在钢中的性能方面的资料

 关闭 [复制链接]
发表于 2007-7-18 10:20:59 | 显示全部楼层 |阅读模式 来自: 中国四川成都

马上注册,结识高手,享用更多资源,轻松玩转三维网社区。

您需要 登录 才可以下载或查看,没有帐号?注册

x
那位有金属元素在钢中的性能方面的资料,传个呢,谢谢
发表于 2007-7-18 10:28:43 | 显示全部楼层 来自: 中国江西九江
几种常用合金元素在钢中的作用, {% o4 H* B# x9 |1 N$ p% o1 H
4 m. |3 f# Y+ `1 i! W0 e1 ]+ c% ]
为了合金化而加入的合金元素,最常用的有硅、锰、铬、镍、钼、钨、钒,钛,铌、硼、铝等。现分别说明它们在钢中的作用。
0 C' W# u+ z& P1 m! N1 }+ u# s      1      硅在钢中的作用
1 P  l' g! @3 Q3 w, F      (1)提高钢中固溶体的强度和冷加工硬化程度使钢的韧性和塑性降低。
( r, ]! o! w" x4 a+ `6 Y      (2) 硅能显著地提高钢的弹性极限、屈服极限和屈强比。这是一般弹簧钢。
7 q+ F9 Y% j3 D  M" [  H4 q! g( e      (3)耐腐蚀性。硅的质量分数为15%一20%的高硅铸铁,是很好的耐酸材料。含有硅的钢在氧化气氛中加热时,表面也将形成一层SiO2薄膜,从而提高钢在高温时的抗氧化性。
8 k5 N( s+ I! k+ O0 v6 ~0 @! S2 o  p      缺点:(4)使钢的焊接性能恶化。
3 K9 X& U* _# j; d6 {) L9 ?      2      锰在钢中的作用4 p' Y" o$ m( n! Z/ W9 g3 J$ b1 I
      (1)锰对提高钢的淬透性。0 S1 g2 V& G$ O$ R( o. [
      (2)锰对提高低碳和中碳珠光体钢的强度有显著的作用。/ q# G3 l3 K. v$ P
      (3)锰对钢的高温瞬时强度有所提高。
3 n8 B1 b2 O/ O          9 i7 r8 I( K6 W  w+ k
      锰钢的主要缺点是,①含锰较高时,有较明显的回火脆性现象;②锰有促进晶粒长大的作用,因此锰钢对过热较敏感t在热处理工艺上必须注意。这种缺点可用加入细化晶粒元素如钼、钒、钛等来克服:⑧当锰的质量分数超过1%时,会使钢的焊接性能变坏,④锰会使钢的耐锈蚀性能降低。
, E3 [; W' U$ U      3      铬在钢中的作用" t3 \' ]$ R% q/ H/ D# b- L  m4 J
      (1)铬可提高钢的强度和硬度。
0 v4 t, J1 {% c3 L3 q, f      (2)铬可提高钢的高温机械性能。
$ k2 o' A9 `& o      (3)使钢具有良好的抗腐蚀性和抗氧化性0 v5 f. p" u/ n9 P) \* x7 i7 c
      (4)       阻止石墨化
5 d( f( n' o: C1 |- T      (5)       提高淬透性。. u' v" \: a. {
      缺点:①铬是显著提高钢的脆性转变温度②铬能促进钢的回火脆性。4 Q  }9 x. Y3 H: F# k
      4      镍在钢中的作用# e. l! Y4 Q* B' y: ^* G* r
      (1)可提高钢的强度而不显著降低其韧性。0 x. |9 K" p: m2 o  [
      (2)镍可降低钢的脆性转变温度,即可提高钢的低温韧性。
/ ^3 x' D- m% c) z      (3)改善钢的加工性和可焊性。    ‘    :
6 k. U& l6 p6 @' S& \  Q# B      (4)镍可以提高钢的抗腐蚀能力,不仅能耐酸,而且能抗碱和大气的腐蚀。
0 V( t: N4 @' z. f3 s+ @' `# F* n& H      5      钼在钢中的作用+ L& E  p9 o: H/ w+ B, n
      (1)钼对铁素体有固溶强化作用。
& I7 X% ^7 q6 k. W0 ]0 H* U3 u1 j      (2)提高钢热强性/ X7 m& L* k. ^5 u# f
      (3)抗氢侵蚀的作用。
3 h! h" h2 q2 l- y      (4)提高钢的淬透性。0 P% c& K# K/ B$ y: r6 ]' T. f$ o
      缺点:钼的主要不良作用是它能使低合金钼钢发生石墨化的倾向。7 U% p! C* |6 P% h
      6      钨在钢中的作用
' w8 s; \  g5 H. w8 a' V- N" o      (1) 提高强度8 c0 ]8 l6 k! q: l: l- M* C
      (2)提高钢的高温强度。
1 l3 H. Y+ O/ n. \      (3)提高钢的抗氢性能。
" i6 t" g% R# E5 C; _* H7 b      (4)是使钢具有热硬性。因此钨是高速工具钢中的主要合金元素。
) [' L1 g% H6 I: }5 ~1 G      7      钒在钢中的作用
! E, [7 |# Q, W$ q! I  A8 p1 p      (1)热强性。
* Z* f$ s+ l4 \4 i1 {: o  Y) z( [      (2)钒能显著地改善普通低碳低合金钢的焊接性能。
5 c/ l' Z# Z% k      8      钛在钢中的作用# x( R: v& K5 \8 ~/ r
      (1)钛能改善钢的热强性,提高钢的抗蠕变性能及高温持久强度;
5 E; z; `9 C/ m# p) f* z' D      (2)并能提高钢在高温高压氢气中的稳定性。使钢在高压下对氢的稳定性高达600℃以上,在珠光体低合金钢中,钛可阻止钼钢在高温下的石墨化现象。因此,钛是锅炉高温元件所用的热强钢中的重要合金元素之一。4 x. u+ X2 c5 \! a
       9      铌在钢中的作用
6 a- N, {( `, S/ R      (1)铌和碳、氮、氧都有极强的结合力,并与之形成相应的极为稳定的化合物,因而能细化晶粒,降低钢的过热敏感性和回火脆性。( w/ L. v' F+ Q& U
      (2)有极好的抗氢性能。. b% K* Z: q# v* `* I* n' `0 D
      (3)铌能提高钢的热强性
& c; y6 D. v) H. m     10  硼在钢中的作用    ;5 m/ z, l- b) p  d2 z
      (1)提高钢的淬透性。
9 i8 ]; `, v' ^: A, Z( e      (2)提高钢的高温强度。强化晶界的作用。& [# y% d* z8 Y0 o. w
      11  铝在钢中的作用
; e, X& U4 p6 `+ Z4 Q      (1)用作炼钢时的脱氧定氮剂,细化晶粒,抑制低碳钢的时效,改善钢在低温时的韧性,特别是降低了钢的脆性转变温度;
* D! A$ i0 k. Z' u      (2)提高钢的抗氧化性能。曾对铁铝合金的抗氧化性进行了较多的研究;4%AI即可改变氧化皮的结构,加入6%A1可使钢在980C以下具有抗氧化性。当铝和铬配合并用时,其抗氧化性能有更大的提高。例如,含铁50%一55%、铬30%一35%、铝10%一15%的合金,在1 ! `  y. D: t) W0 o& t+ W$ y9 q
      400C高温时,仍具有相当好的抗氧化性。由于铝的这一作用,近年来,常把铝作为合金元素加入耐热钢中。
2 \' R$ s7 }2 i4 d      (3)此外,铝还能提高对硫化氢和V2O5,的抗腐蚀性。
: |/ T9 M" a+ ]9 b" j, @      缺点:①脱氧时如用铝量过多,将促进钢的石墨化倾向。②当含铝较高时.其高温强度和韧性较低。

评分

参与人数 1三维币 +6 收起 理由
wjliao + 6 应助+文字帖详细说明。

查看全部评分

发表于 2007-7-31 17:36:06 | 显示全部楼层 来自: 中国河北秦皇岛

评分

参与人数 1三维币 +1 收起 理由
wjliao + 1 应助

查看全部评分

发表于 2007-7-31 18:34:33 | 显示全部楼层 来自: 中国湖南株洲
下面是我从《最新金属材料牌号、性能、用途及中外牌号对照速用速查实用手册》中摘录的有关合金元素对钢的性能的影响。请查看:0 Y# z0 f; y# ?4 E; e6 f2 _0 A) }

9 j) s$ D0 j6 n. e 1.JPG
; z! t" [1 C  s& U( I8 X: ]) c3 _ 2.JPG
' `4 @. x1 o+ [+ ?  P( k 3.JPG   j# Q- w; l) L" w% i! n; \9 U
4.JPG 2 |! U2 d$ V) V. j% b
5.JPG 0 x+ d9 E2 v2 r- s9 T& I
6.JPG
5 _/ l# o2 I$ b" `$ s 7.JPG + Z$ i+ o6 W7 K  n- Y0 V9 P
8.JPG
) @6 c5 V$ _& H) s2 x 9.JPG 2 Y' e7 r( ]( _& X( i
10.JPG 3 K) W+ b5 k3 k6 M
11.JPG
* C4 i: h) x" O- B/ q& h$ u 12.JPG
发表于 2007-7-31 19:15:44 | 显示全部楼层 来自: 中国湖南株洲
下面是我在《最新金属材料牌号、性能、用途及中外牌号对照速用速查实用手册》中摘录的有关合金元素对钢的性能的资料。$ A$ S. i+ v! Z6 n
1.JPG
$ v- {, _5 b& s$ j5 f: q6 o 2.JPG - s; t! P$ S3 t/ _0 C6 V
3.JPG
3 k3 `/ ~/ b6 e 4.JPG 4 z! h( T; Q) T1 F& C* e" g! m
5.JPG , O# g7 w$ q4 Q# u* O  M, E
6.JPG
' I4 W' O7 v7 e, B4 Z2 u 7.JPG
0 Y8 k1 y# r6 x8 p6 @7 z+ ^[localimg=222,300]8[/localimg]3 d9 D2 z" H  n3 ^7 G
[localimg=224,300]9[/localimg]* }) C: U" V& `% b4 h! a! e
[localimg=224,300]10[/localimg]
- t+ G3 ~5 t6 a2 x1 |4 X% o[localimg=225,300]11[/localimg]
" w. I6 g' g$ D) A0 @  \[localimg=400,164]12[/localimg]

评分

参与人数 1三维币 +5 收起 理由
wjliao + 5 热心应助。4、5楼一起奖励!

查看全部评分

发表于 2008-11-5 17:22:55 | 显示全部楼层 来自: 印度尼西亚

钢中主要合金元素的作用

附件为我自己整理的一份资料,主要讲钢中主要合金元素的作用,同时还含几个小知识。看能帮到你不?

金屬在鋼的作用及影響.rar

16.46 KB, 下载次数: 10

发表于 2008-11-5 17:39:30 | 显示全部楼层 来自: 中国山西太原
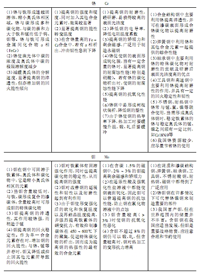
在机械设计手册(软件版)V3.0中,工程材料(金属)--钢铁材料基本知识中对几十种金属元素对钢性能的影响,部分如下图:
各种金属元素对钢机械性能的影响.jpg

评分

参与人数 1三维币 +2 收起 理由
tdragonfu + 2 应助

查看全部评分

发表于 2008-12-23 16:31:47 | 显示全部楼层 来自: 中国江苏无锡
可看冶金出版社出版的《合金钢手册》上册,对几乎所有钢中存在的元素都有详细说明
发表回复
您需要登录后才可以回帖 登录 | 注册

本版积分规则

Licensed Copyright © 2016-2020 http://www.3dportal.cn/ All Rights Reserved 京 ICP备13008828号

小黑屋|手机版|Archiver|三维网 ( 京ICP备2023026364号-1 )

快速回复 返回顶部 返回列表