QQ登录

只需一步,快速开始

登录 | 注册 | 找回密码

三维网

 找回密码
 注册

QQ登录

只需一步,快速开始

展开

通知     

全站
9天前
查看: 1534|回复: 3
收起左侧

[求助] 求助钛管焊接的有关资料

[复制链接]
发表于 2007-7-29 14:15:25 | 显示全部楼层 |阅读模式 来自: 中国浙江湖州

马上注册,结识高手,享用更多资源,轻松玩转三维网社区。

您需要 登录 才可以下载或查看,没有帐号?注册

x
哪位朋友有与钛管焊接的有关资料能否共享一下,我在这里先说声谢谢了
/ c4 O% R0 W8 t  f. H5 W" M  E3 u* z
[ 本帖最后由 huase 于 2007-7-29 15:40 编辑 ]
发表于 2007-7-30 09:38:44 | 显示全部楼层 来自: 中国黑龙江哈尔滨
钛管焊接技术--施工技术
, N& O! f" n! s& D/ ]  [, W
0 q" ~5 ~1 T9 D" \* Q5 A- X2 Z# q[ 本帖最后由 ajhtiger 于 2007-7-31 20:11 编辑 ]
钛管.jpg

钛管焊接技术.PDF

81.97 KB, 下载次数: 17

 楼主| 发表于 2007-8-8 07:48:57 | 显示全部楼层 来自: 中国浙江湖州

生产钛管

我们公司主要是想生产钛管,(Gr1和Gr2),设备(特别是TIG焊接设备)方面是个主要难题,如果有那位同行用过交流一下
发表于 2007-8-8 08:15:17 | 显示全部楼层 来自: 中国山东济宁
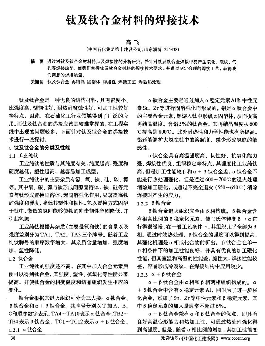
钛及钛合金的焊接技术   好的话楼主给点鼓励  R5 S! [9 u8 q/ u0 @

6 q. o- ^7 A- |# P, m8 _  k9 ^[ 本帖最后由 sangshulee 于 2007-8-8 08:21 编辑 ]
1.JPG
2.JPG
3.JPG
4.JPG
5.JPG

钛及钛合金材料的焊接技术.rar

308.36 KB, 下载次数: 16

评分

参与人数 1三维币 +5 收起 理由
wjliao + 5 技术讨论+文字贴!

查看全部评分

发表回复
您需要登录后才可以回帖 登录 | 注册

本版积分规则


Licensed Copyright © 2016-2020 http://www.3dportal.cn/ All Rights Reserved 京 ICP备13008828号

小黑屋|手机版|Archiver|三维网 ( 京ICP备2023026364号-1 )

快速回复 返回顶部 返回列表