QQ登录

只需一步,快速开始

登录 | 注册 | 找回密码

三维网

 找回密码
 注册

QQ登录

只需一步,快速开始

展开

通知     

全站
9天前
查看: 1842|回复: 10
收起左侧

[文献] [期刊文献]10CrMo910“薄壁型”主汽管材质变化规律及寿命研究综述

 关闭 [复制链接]
发表于 2007-8-1 16:55:04 | 显示全部楼层 |阅读模式 来自: 中国四川宜宾

马上注册,结识高手,享用更多资源,轻松玩转三维网社区。

您需要 登录 才可以下载或查看,没有帐号?注册

x
[期刊文献]10CrMo910“薄壁型”主汽管材质变化规律及寿命研究综述  华北电力技术 1997年第3卷
[期刊文献]10CrMo910“薄壁型”主汽管材质变化规律及寿命研究综述.jpg

abbr_ef206c7a0c47d862a0bb35851e84fb2a.pdf

170.41 KB, 下载次数: 3

 楼主| 发表于 2007-8-1 16:58:23 | 显示全部楼层 来自: 中国四川宜宾

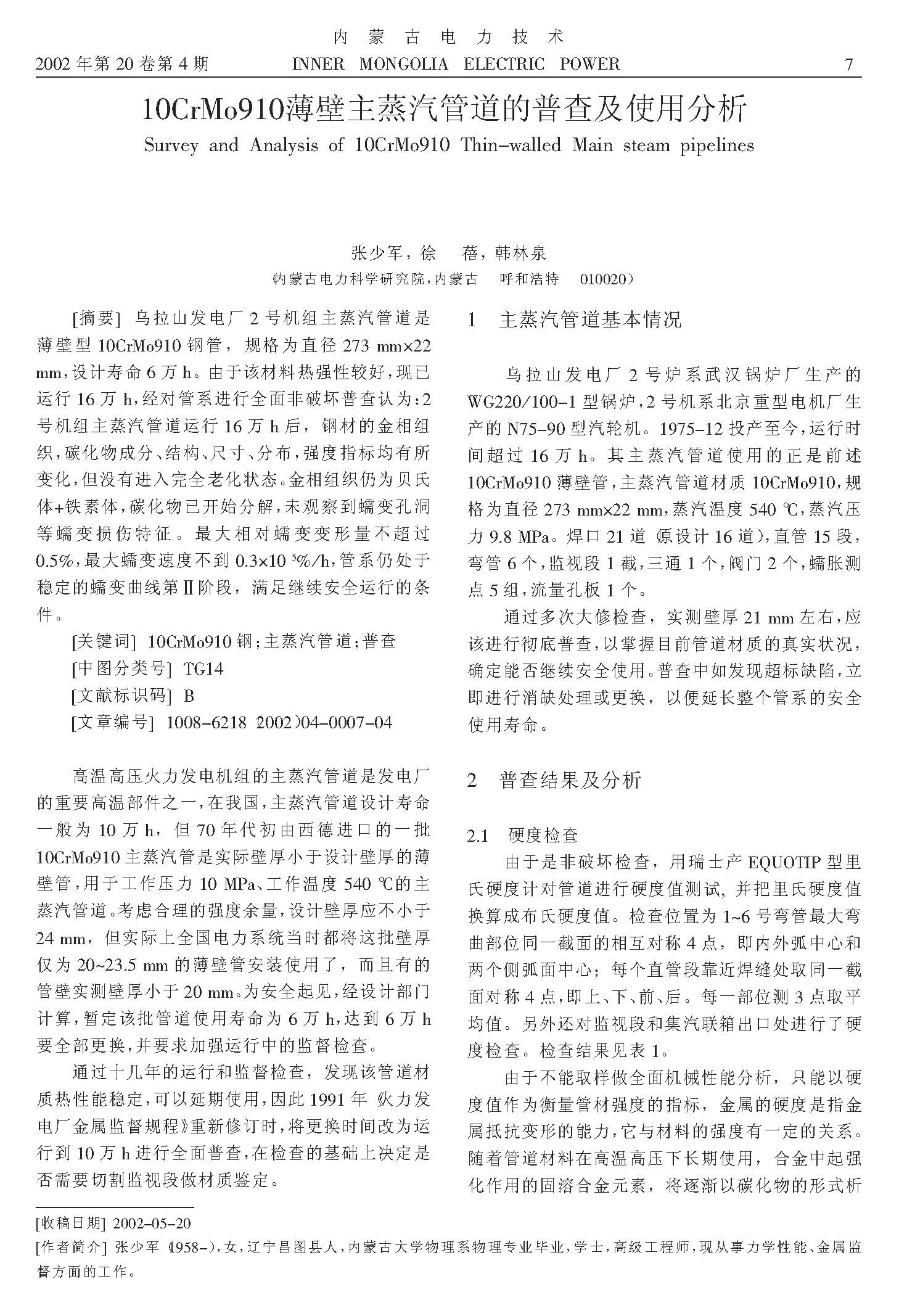
[期刊文献]10CrMo910薄壁主蒸汽管道的普查及使用分析 内蒙古电力技术 2002年第4期

[期刊文献]10CrMo910薄壁主蒸汽管道的普查及使用分析  内蒙古电力技术 2002年第4期
[期刊文献]10CrMo910薄壁主蒸汽管道的普查及使用分析.jpg

[期刊文献]10CrMo910薄壁主蒸汽管道的普查及使用分析 内蒙古电力技术 2002年第4期.pdf

380.05 KB, 下载次数: 1

 楼主| 发表于 2007-8-1 17:01:49 | 显示全部楼层 来自: 中国四川宜宾

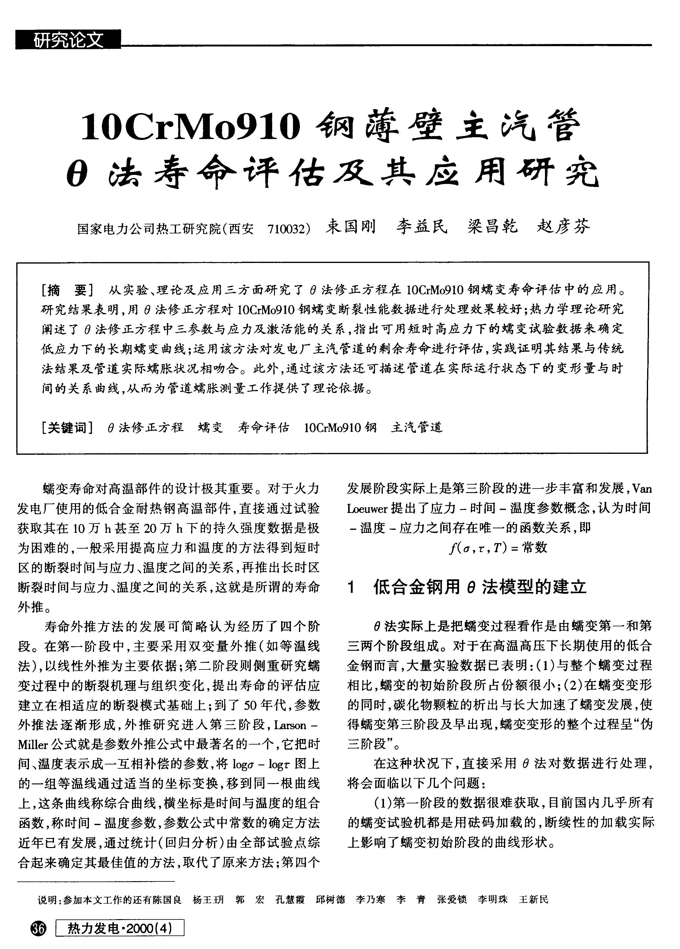
[期刊文献]10CrMo910钢薄壁主汽管θ法寿命评估及其应用研究 热力发电 2000年第4期

[期刊文献]10CrMo910钢薄壁主汽管θ法寿命评估及其应用研究  热力发电 2000年第4期
[期刊文献]10CrMo910钢薄壁主汽管θ法寿命评估及其应用研究.jpg

[期刊文献]10CrMo910钢薄壁主汽管θ法寿命评估及其应用研究 热力发电 2000年第4期.pdf

378.63 KB, 下载次数: 1

 楼主| 发表于 2007-8-1 17:25:45 | 显示全部楼层 来自: 中国四川宜宾

[期刊文献]10CrMo910钢的疲劳损伤演变与寿命估算 压力容器 第18卷第2期

[期刊文献]10CrMo910钢的疲劳损伤演变与寿命估算  压力容器 第18卷第2期
[期刊文献]10CrMo910钢的疲劳损伤演变与寿命估算.jpg

[期刊文献]10CrMo910钢的疲劳损伤演变与寿命估算 压力容器 第18卷第2期.pdf

151.93 KB, 下载次数: 1

 楼主| 发表于 2007-8-1 17:29:52 | 显示全部楼层 来自: 中国四川宜宾

[期刊文献]10CrMo910钢主汽管运行寿命无损评估方法的研究 华东电力 1994年第4期

[期刊文献]10CrMo910钢主汽管运行寿命无损评估方法的研究  华东电力 1994年第4期
[期刊文献]10CrMo910钢主汽管运行寿命无损评估方法的研究.jpg

[期刊文献]10CrMo910钢主汽管运行寿命无损评估方法的研究 华东电力 1994年第4期.pdf

245.53 KB, 下载次数: 1

 楼主| 发表于 2007-8-1 17:32:27 | 显示全部楼层 来自: 中国四川宜宾

[期刊文献]10CrMo910钢主蒸汽管碳化物相成分在运行中的变化

[期刊文献]10CrMo910钢主蒸汽管碳化物相成分在运行中的变化  华北电力技术 1997年第8期
 楼主| 发表于 2007-8-1 17:41:12 | 显示全部楼层 来自: 中国四川宜宾

[期刊文献]10CrMo910原始组织异常原因分析及安全性评价

[期刊文献]10CrMo910原始组织异常原因分析及安全性评价  广西电力技术 2001年第2期
[期刊文献]10CrMo910原始组织异常原因分析及安全性评价.jpg

[期刊文献]10CrMo910原始组织异常原因分析及安全性评价 广西电力技术 2001年第2期.pdf

200.45 KB, 下载次数: 1

 楼主| 发表于 2007-8-1 17:43:24 | 显示全部楼层 来自: 中国四川宜宾

[期刊文献]10CrMo910主汽管材质中碳化物变化规律

[期刊文献]10CrMo910主汽管材质中碳化物变化规律  华北电力技术 1995年第9期
[期刊文献]10CrMo910主汽管材质中碳化物变化规律.jpg

[期刊文献]10CrMo910主汽管材质中碳化物变化规律 华北电力技术 1995年第9期.pdf

215.74 KB, 下载次数: 1

 楼主| 发表于 2007-8-1 17:45:38 | 显示全部楼层 来自: 中国四川宜宾

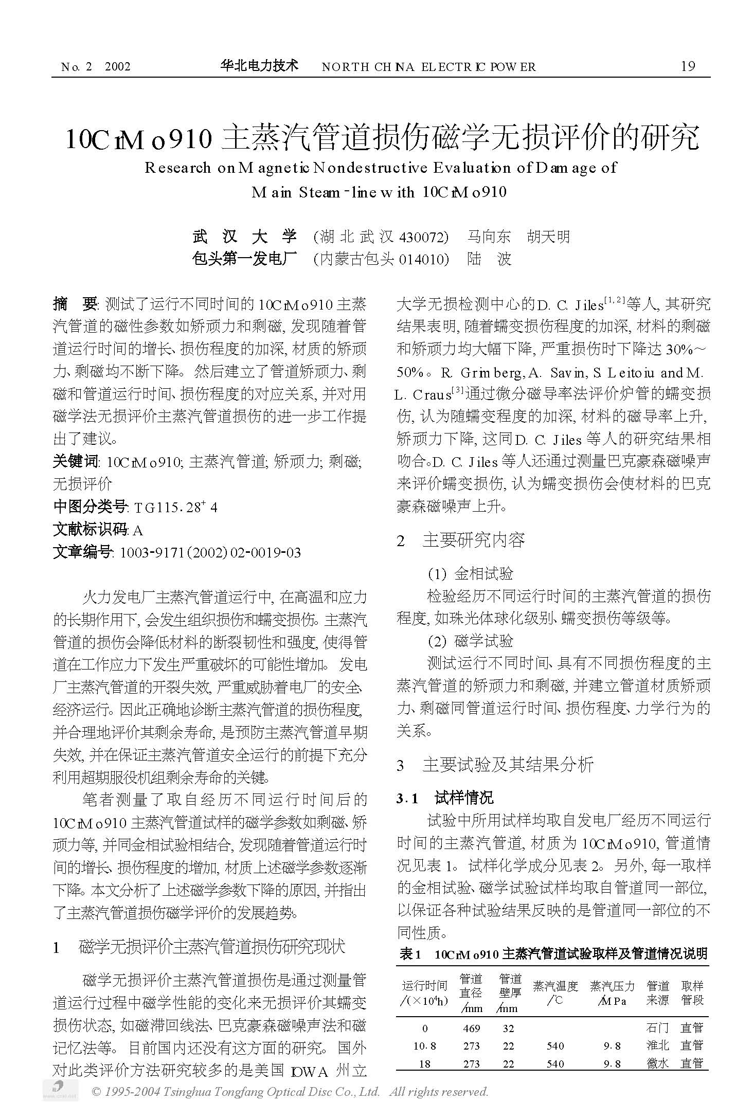
[期刊文献]10CrMo910主蒸汽管道损伤磁学无损评价的研究

[期刊文献]10CrMo910主蒸汽管道损伤磁学无损评价的研究  华北电力技术 2002年第2期
[期刊文献]10CrMo910主蒸汽管道损伤磁学无损评价的研究.jpg

[期刊文献]10CrMo910主蒸汽管道损伤磁学无损评价的研究 华北电力技术 2002年第2期.pdf

135.2 KB, 下载次数: 1

 楼主| 发表于 2007-8-1 17:47:58 | 显示全部楼层 来自: 中国四川宜宾

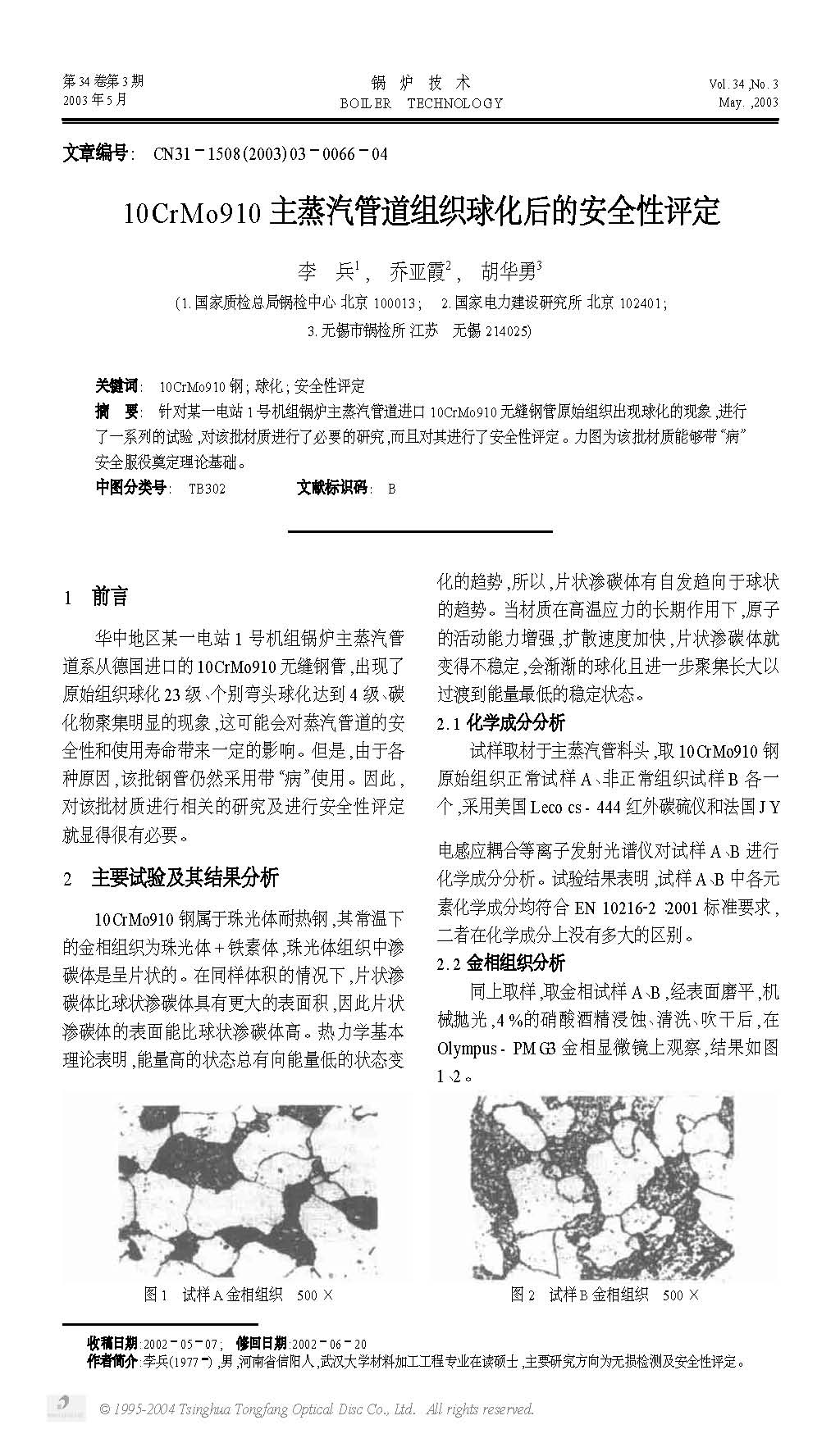
[期刊文献]10CrMo910主蒸汽管道组织球化后的安全性评定

[期刊文献]10CrMo910主蒸汽管道组织球化后的安全性评定  锅炉技术 2003年5月
[期刊文献]10CrMo910主蒸汽管道组织球化后的安全性评定.jpg

[期刊文献]10CrMo910主蒸汽管道组织球化后的安全性评定 锅炉技术 2003年5月.pdf

162.23 KB, 下载次数: 1

 楼主| 发表于 2007-8-1 17:51:00 | 显示全部楼层 来自: 中国四川宜宾

[期刊文献]10CrMo910主蒸汽管蠕变性能研究定

[期刊文献]10CrMo910主蒸汽管蠕变性能研究定  华东电力 1995年第4期
[期刊文献]10CrMo910主蒸汽管蠕变性能研究定.jpg

[期刊文献]10CrMo910主蒸汽管蠕变性能研究定 华东电力 1995年第4期.pdf

203.03 KB, 下载次数: 1

发表回复
您需要登录后才可以回帖 登录 | 注册

本版积分规则


Licensed Copyright © 2016-2020 http://www.3dportal.cn/ All Rights Reserved 京 ICP备13008828号

小黑屋|手机版|Archiver|三维网 ( 京ICP备2023026364号-1 )

快速回复 返回顶部 返回列表