QQ登录

只需一步,快速开始

登录 | 注册 | 找回密码

三维网

 找回密码
 注册

QQ登录

只需一步,快速开始

展开

通知     

全站
9天前
查看: 1477|回复: 2
收起左侧

[分享] 万能角度尺测量结果的不确定度评定

[复制链接]
发表于 2007-8-8 13:51:56 | 显示全部楼层 |阅读模式 来自: 中国广东深圳

马上注册,结识高手,享用更多资源,轻松玩转三维网社区。

您需要 登录 才可以下载或查看,没有帐号?注册

x
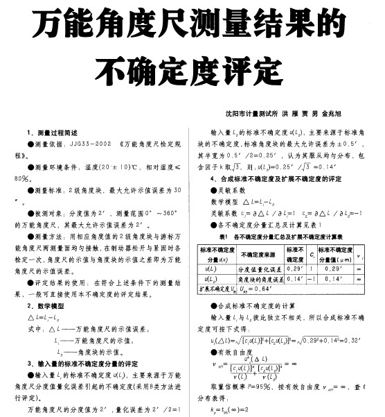
万能角度尺测量结果的不确定度评定
1.jpg

万能角度尺测量结果的不确定度评定.pdf

35.35 KB, 下载次数: 15

评分

参与人数 1三维币 +3 收起 理由
plc + 3 好资料

查看全部评分

发表于 2008-2-9 11:20:53 | 显示全部楼层 来自: 中国天津
好东西啊,下来看看!!!!!
发表于 2008-2-9 11:57:34 | 显示全部楼层 来自: 中国江苏南京
分度值的量化误差这一分量不合适,只有数显量具才会有量化误差。万能角度尺是游标对线的量具,应有对线误差。
发表回复
您需要登录后才可以回帖 登录 | 注册

本版积分规则


Licensed Copyright © 2016-2020 http://www.3dportal.cn/ All Rights Reserved 京 ICP备13008828号

小黑屋|手机版|Archiver|三维网 ( 京ICP备2023026364号-1 )

快速回复 返回顶部 返回列表