QQ登录

只需一步,快速开始

登录 | 注册 | 找回密码

三维网

 找回密码
 注册

QQ登录

只需一步,快速开始

展开

通知     

全站
2天前
查看: 5495|回复: 4
收起左侧

[已解决] 喷砂标准的Sa2 1/2解释

[复制链接]
发表于 2007-8-14 10:01:00 | 显示全部楼层 |阅读模式 来自: 中国北京

马上注册,结识高手,享用更多资源,轻松玩转三维网社区。

您需要 登录 才可以下载或查看,没有帐号?注册

x
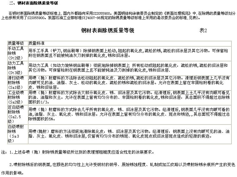
喷砂标准的Sa2 1/2解释。
& g0 ]& I+ @  k  m; _请大家讲一下后面的数字有粗糙度的意思吗?4 n! q* ^/ H# Y/ U- x0 T
我认为不是。只表示材料表面的清洁度。
" b3 o  G$ S, P" H+ y但有人认为是。
发表于 2007-8-14 10:10:59 | 显示全部楼层 来自: 中国山东德州
Sa2.5中的2.5只是一个等级
0 z6 J  r. j% P0 h看看附件!
钢材表面除锈质量等级.jpg

评分

参与人数 1三维币 +5 收起 理由
zyxwq + 5 应助

查看全部评分

发表于 2007-8-14 10:43:15 | 显示全部楼层 来自: 中国上海
可以参照国家标准:
6 w% |( Z. p* K
0 k9 [9 ~/ u3 G: v/ |0 xGB/T 8923-1988 涂装前钢材表面锈蚀等级和除锈等级
; `% ~; n* p; V0 S  ^" d) Y, j% k$ t! F& K( |$ `" C) f
http://www.3dportal.cn/discuz/vi ... &highlight=8923

评分

参与人数 1三维币 +3 收起 理由
wuling + 3 应助

查看全部评分

发表于 2007-8-14 11:08:53 | 显示全部楼层 来自: 中国北京
blasted acc. to ISO 8501-1, cleanliness scale Sa 2½.0 h0 O! s4 x; n& B1 r
" O" T* M# b0 B3 Z$ m
ISO 8501-1:1994
  c8 E- E- R: V; D+ J+ F: E$ N+ Y涂料和有关产品使用前钢衬底的制备.表面清洁度的视觉评价.
4 `  R6 K7 ]1 [  q& u; q( a$ t9 Whttp://www.3dportal.cn/discuz/viewthread.php?tid=309855&highlight=8501
, C5 ^5 p% C$ q2 g/ h
( b/ S' `9 A$ J. ^# F/ E+ C- N% ]! N最新版的;1 o# S6 t) Q; J0 [5 J- G6 E
ISO 8501-1:2007 Preparation of steel substrates before application of paints and related products -- Visual assessment of surface cleanliness -- Part 1: Rust grades and preparation grades of uncoated steel substrates and of steel substrates after overall removal of previous coatings1 F+ s2 l; k4 Z5 y& y1 }9 ^8 l, S
http://www.3dportal.cn/discuz/viewthread.php?tid=336910&highlight=8501
123.jpg

评分

参与人数 1三维币 +3 收起 理由
zyxwq + 3 应助

查看全部评分

发表于 2009-5-15 14:18:37 | 显示全部楼层 来自: 中国天津
急需,来一份
发表回复
您需要登录后才可以回帖 登录 | 注册

本版积分规则

Licensed Copyright © 2016-2020 http://www.3dportal.cn/ All Rights Reserved 京 ICP备13008828号

小黑屋|手机版|Archiver|三维网 ( 京ICP备2023026364号-1 )

快速回复 返回顶部 返回列表