|
|

楼主 |
发表于 2007-8-26 10:20:41
|
显示全部楼层
来自: 中国广东佛山
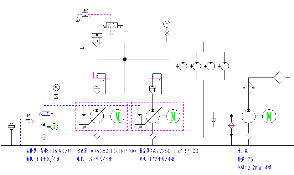
既然没有人说,我先帮楼主抛个砖!" r6 N; H1 a( o9 {
1、你这样一备一用的系统,要求比较高一点,说明停泵损失不起,建议加上压力、油温、油位报警装置;" p' A# @ A% l/ Q9 @
2、以前也接触过四个马达并联工作的情况,所以不知道是不是四个马达能否同步工作!
) q" l5 l: j4 a( f$ v( k$ i& ~ Q3、如果电气不是你一个人搞定的话,和电气工程师要做好技术衔接!7 f5 g6 T7 _& j4 i7 j
7 F& F8 K, P$ \ H-------------->& |/ @( a7 i5 d. h' A2 y0 R
呵呵,谢谢!
. J# @9 x) m. ~2 e. v. N" r
7 F5 X- j- P8 A" x4 `, j% `5 a1. 其实该系统的两个泵不是一备一用的,而是同时工作的! 单泵无法达到系统需要的流量!-------压力、油温、油位报警装置------>系统有考虑到了!, p: k+ L" y5 I/ U0 |
( ~3 o3 m! O) q; D; [) S" c& m" s2.马达是机械同步的,不存在问题。(实践证明)。7 X2 z0 C1 D( h0 l5 L; v0 n. h0 J
5 L3 o0 a7 s, Y, W. u
3.电器倒应该没有什么问题,本人懂一点点电器,而且有专门的电气工程师负责。
: b, q& Q5 X2 p: \6 g: k k7 k% w) u+ ?# t+ B/ W2 Q
谢谢!9 [" b' O* |: {& _
y' w4 j+ ]9 z, \% P0 h' I# ?& v谢谢晨砂版主的建议!& {) O" W6 A2 \. X. g0 H0 q
- {, F/ M: c% J x6 ^1 E; v
呵呵,谢谢各位的帮助!
5 h. ?/ s% i/ W: b1 @" l9 `4 [3 \# j5 L5 L) }; r4 Y7 I0 Y. y, T
另外,各位可否给我选一下这些阀的型号! 本人对液压插装阀不了解! |
|