QQ登录

只需一步,快速开始

登录 | 注册 | 找回密码

三维网

 找回密码
 注册

QQ登录

只需一步,快速开始

展开

通知     

查看: 2072|回复: 1
收起左侧

[已解决] 氢氟酸生产流程

[复制链接]
发表于 2007-8-26 10:43:51 | 显示全部楼层 |阅读模式 来自: 中国山东青岛

马上注册,结识高手,享用更多资源,轻松玩转三维网社区。

您需要 登录 才可以下载或查看,没有帐号?注册

x
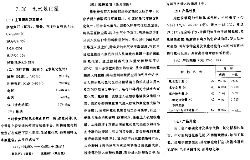
工业氢氟酸生产流程是怎样的?有哪些设备?请高人指点指点咯
发表于 2007-8-26 18:48:26 | 显示全部楼层 来自: 中国江苏南京
无水工业氟化氢生产流程。在《化工生产流程图谱》上册中可以查到,链接如下:http://www.3dportal.cn/discuz/viewthread.php?tid=197542&highlight=%BB%AF%B9%A4%C9%FA%B2%FA%C1%F7%B3%CC%CD%BC%BD%E2/ E8 t" E  j% t9 I$ E; F2 A
' g$ S# |5 f% W0 @$ n
[ 本帖最后由 弯弯月 于 2007-8-26 19:13 编辑 ]
1.jpg
2.jpg

评分

参与人数 1三维币 +5 收起 理由
liuhob + 5 应助

查看全部评分

发表回复
您需要登录后才可以回帖 登录 | 注册

本版积分规则


Licensed Copyright © 2016-2020 http://www.3dportal.cn/ All Rights Reserved 京 ICP备13008828号

小黑屋|手机版|Archiver|三维网 ( 京ICP备2023026364号-1 )

快速回复 返回顶部 返回列表