QQ登录

只需一步,快速开始

登录 | 注册 | 找回密码

三维网

 找回密码
 注册

QQ登录

只需一步,快速开始

展开

通知     

全站
10天前
查看: 1494|回复: 1
收起左侧

[求助] 轴承钢淬火工艺

[复制链接]
发表于 2007-10-6 22:37:19 | 显示全部楼层 |阅读模式 来自: 中国河北邢台

马上注册,结识高手,享用更多资源,轻松玩转三维网社区。

您需要 登录 才可以下载或查看,没有帐号?注册

x
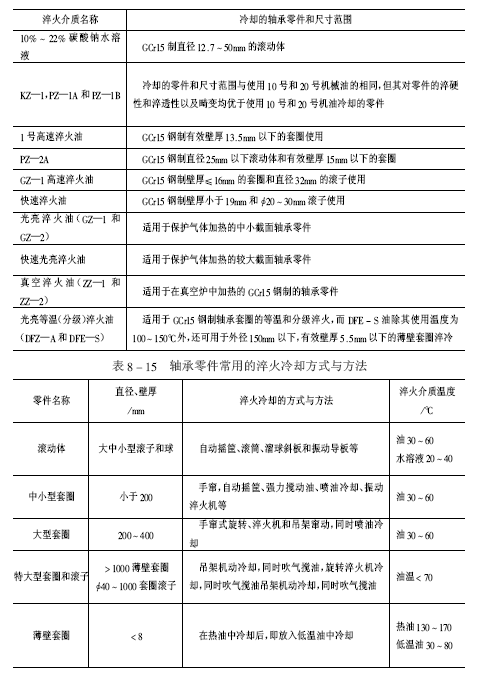
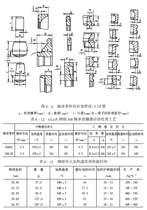
轴承钢淬火用油还是用水能达到多少度工艺怎样做,请高手指点一下。

评分

参与人数 1三维币 +2 收起 理由
wjliao + 2 国庆期间,积极参与奖!

查看全部评分

发表于 2007-10-6 23:21:07 | 显示全部楼层 来自: 中国辽宁沈阳
首先声明,我不是高手,找了一点资料给你。9 D* e- Y5 D5 E. U1 i
$ Y+ G5 J! U( [0 K3 r7 G
[ 本帖最后由 hanjixian 于 2007-10-6 23:28 编辑 ]
1.gif
2.gif
3.gif
4.gif
5.gif
6.gif

评分

参与人数 1三维币 +8 收起 理由
wjliao + 8 国庆期间,技术讨论!

查看全部评分

发表回复
您需要登录后才可以回帖 登录 | 注册

本版积分规则


Licensed Copyright © 2016-2020 http://www.3dportal.cn/ All Rights Reserved 京 ICP备13008828号

小黑屋|手机版|Archiver|三维网 ( 京ICP备2023026364号-1 )

快速回复 返回顶部 返回列表