QQ登录

只需一步,快速开始

登录 | 注册 | 找回密码

三维网

 找回密码
 注册

QQ登录

只需一步,快速开始

展开

通知     

全站
8天前
查看: 2144|回复: 7
收起左侧

[讨论] 压力容器安装前检验问题

[复制链接]
发表于 2007-10-7 09:49:39 | 显示全部楼层 |阅读模式 来自: 中国吉林吉林市

马上注册,结识高手,享用更多资源,轻松玩转三维网社区。

您需要 登录 才可以下载或查看,没有帐号?注册

x
压力容器安装前都需进行哪方面检验,是否必须进行水压试验,都这方面标准规定吗,欢迎大家讨论
发表于 2007-10-7 11:33:09 | 显示全部楼层 来自: 中国河南濮阳
安装前应提前到当地的技术监督部门进行告知,并由当地的锅检所等类似的机构进行监督。
, R$ l3 z& l. I9 W# W) |) i如果为成品的压力容器,可以免做强度水压试验,如果为分片组装或分段组装的,强度试验可能免不了的,压力容器的程序还是蛮复杂的,没有非常明晰的管理规定,也不是一个单位能说了算得,需要因时、因地、因人而定!

评分

参与人数 1三维币 +3 收起 理由
liuhob + 3 参与!

查看全部评分

发表于 2007-10-11 20:19:01 | 显示全部楼层 来自: 中国湖北荆门
压力容器出厂都要进行水压试验,3类容器和有特殊要求的还要做气压和气密性试验,试压必须有当地的技术监督部门检查.分段的容器在现场组对安装完成后再进行水压试验
发表于 2007-10-11 20:46:00 | 显示全部楼层 来自: 中国江苏南京
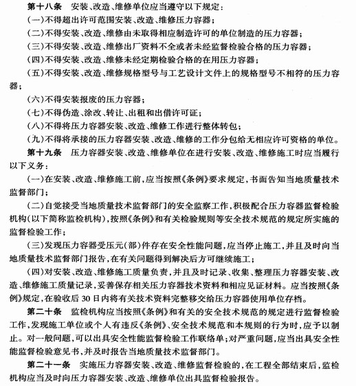
请参阅TSG R3001-2006 《压力容器安装改造维修许可规则》,需要说明的是:现在具体的实施细则还没有出来
1.jpg
发表于 2007-10-28 22:34:51 | 显示全部楼层 来自: 中国辽宁沈阳
如果A厂家在甲地生产的压力容器,经甲地技术监督部分检验合格,销售给乙地的B厂家,B厂家然后再作为项目的一个设备运输到丙地进行安装,那么在丙地还需要丙地技术监督部门检验并出具相关检验文件吗?整个过程不到一年时间!
发表于 2007-10-29 16:41:58 | 显示全部楼层 来自: 中国江苏无锡
容器的水压实验是必须的,上类的还需要锅检所的钢印
发表于 2007-11-1 15:54:45 | 显示全部楼层 来自: 中国江苏南京
压力容器安装(这里指整装)前,安装单位应到当地质量技术监督部门履行书面告知手续,由当地质量技术监督部门委托检验单位(一般是当地锅检所)到安装现场进行安装的监督检验,凭监检合格报告和其它资料到当地质量技术监督部门办理容器登记注册,领取使用证。新制压力容器在出厂前已做过耐压试验,安装时无须进行水压试验,没有标准规定安装时必须要做水压试验。
9 u3 f9 W% T$ @2 V       而现场组装(组焊)容器必须由容器制造单位进行组装,由制造单位进行制造检验(含水压试验),当地锅检所进行制造过程的监督检验。3 G+ d$ I4 K2 p/ B( m, }  s

9 W! g% [% ?3 o# Y: m( U[ 本帖最后由 djch 于 2007-11-1 15:58 编辑 ]
发表于 2007-11-20 10:01:36 | 显示全部楼层 来自: 中国浙江金华
压力容器一般在出产前都做了想关的检验,当然也包括水压试验、特殊压力容器也可能有气压,之后还可能热处理等合格之后才会出厂。安装时,也有想关的程序和检验部门来检查。! d9 d% r. G! q( w

0 Z4 A  t" u" k+ O' @# q  Y你提到的是安装前,这些检验一般由压力容器制造厂家会为你都做好了一系列检验工作。
发表回复
您需要登录后才可以回帖 登录 | 注册

本版积分规则


Licensed Copyright © 2016-2020 http://www.3dportal.cn/ All Rights Reserved 京 ICP备13008828号

小黑屋|手机版|Archiver|三维网 ( 京ICP备2023026364号-1 )

快速回复 返回顶部 返回列表