QQ登录

只需一步,快速开始

登录 | 注册 | 找回密码

三维网

 找回密码
 注册

QQ登录

只需一步,快速开始

展开

通知     

全站
11天前
查看: 1417|回复: 1
收起左侧

[分享] 压力机操作规程

 关闭 [复制链接]
发表于 2007-10-18 11:52:53 | 显示全部楼层 |阅读模式 来自: 中国湖北襄阳

马上注册,结识高手,享用更多资源,轻松玩转三维网社区。

您需要 登录 才可以下载或查看,没有帐号?注册

x
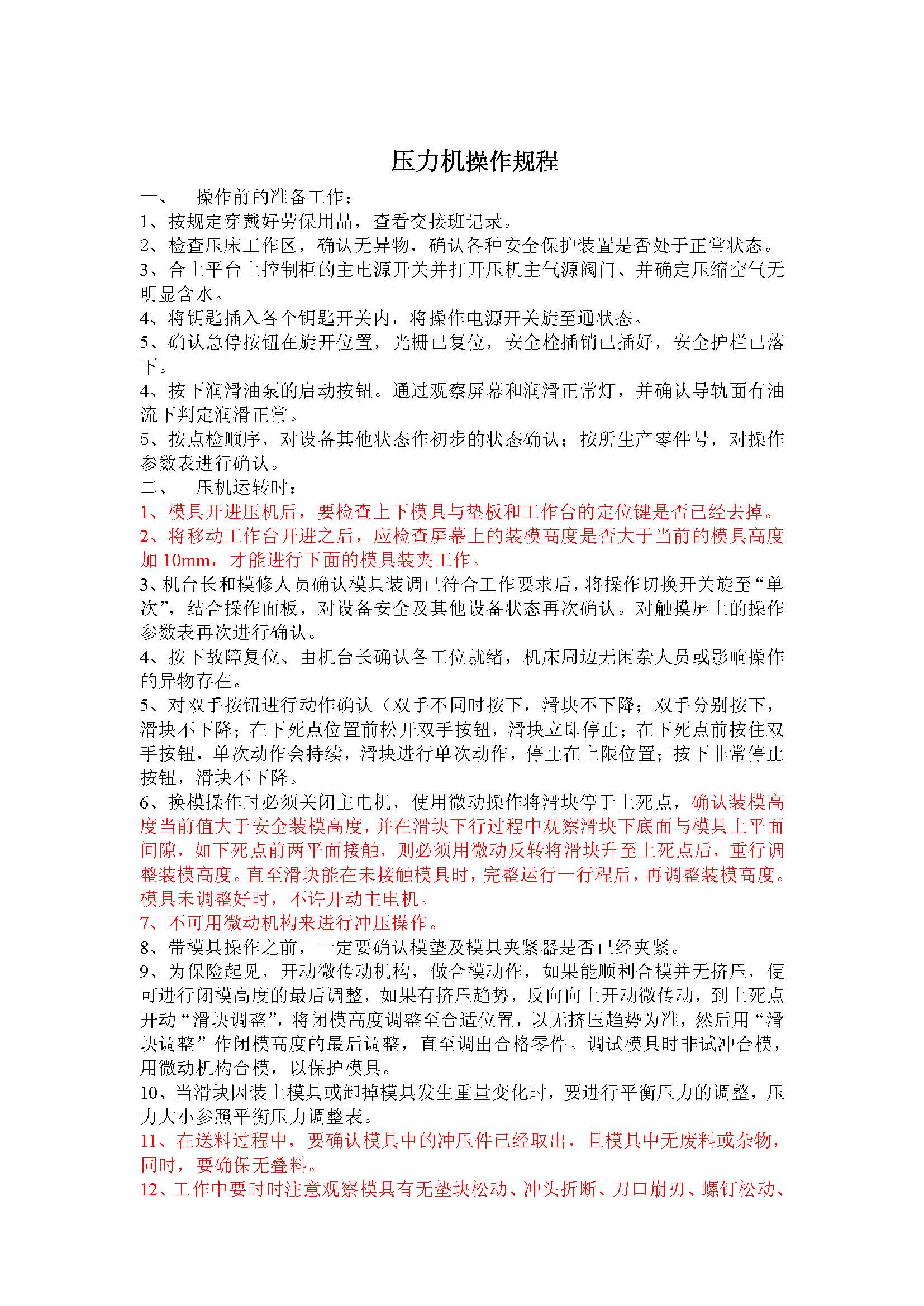
压力机操作规程,想了解大型压力机操作的看一下。
2_页面_1.jpg

压力机操作规程.pdf

86.96 KB, 下载次数: 29

发表于 2007-12-30 09:17:11 | 显示全部楼层 来自: 中国江苏镇江
谢谢啊,领导啊 :P
发表回复
您需要登录后才可以回帖 登录 | 注册

本版积分规则


Licensed Copyright © 2016-2020 http://www.3dportal.cn/ All Rights Reserved 京 ICP备13008828号

小黑屋|手机版|Archiver|三维网 ( 京ICP备2023026364号-1 )

快速回复 返回顶部 返回列表