QQ登录

只需一步,快速开始

登录 | 注册 | 找回密码

三维网

 找回密码
 注册

QQ登录

只需一步,快速开始

展开

通知     

全站
10天前
查看: 2100|回复: 15
收起左侧

[讨论] 关于油温的控制、选择和计算

[复制链接]
发表于 2007-10-24 13:51:35 | 显示全部楼层 |阅读模式 来自: 中国江苏无锡

马上注册,结识高手,享用更多资源,轻松玩转三维网社区。

您需要 登录 才可以下载或查看,没有帐号?注册

x
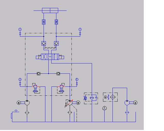
未命名.JPG ( M0 [8 U3 Y. ^6 b( K
大泵叶片泵          流量约为75L/min     压力16MPa            电机22KW  
9 l# \7 ^0 v6 _8 T( E/ H小泵变量柱塞泵   流量40--6L/min       压力31.5--5MPa     电机4KW
+ w. w& f, r. Y" e. e6 a5 M大小泵不同时工作,油箱1600X1000X600,
8 F2 I9 s+ y0 m5 k; m$ g" w5 L0 _系统每天工作12小时,油缸30S运动,30S保压,重复运动
  c  j+ A- y! |$ g' K" a如果想把油温控制在50℃范围内(室温25℃),
9 y: U1 V* H* P请问高手们风冷却应该选多大的,冷却泵选多大的流量,怎么计算
# {7 x8 g8 K) |2 j0 i& F谢谢!!!
$ X4 |/ C! s5 V, B
; v& n" D, N) O' p0 z[ 本帖最后由 qskgangsi 于 2007-10-25 15:04 编辑 ]
发表于 2007-10-24 14:06:41 | 显示全部楼层 来自: 中国河南驻马店
请楼主提供详细的动作循环,油缸工作节拍,大小泵是否同时工作、油箱的结构及散热状况等技术条件。
 楼主| 发表于 2007-10-25 15:05:55 | 显示全部楼层 来自: 中国江苏无锡
油箱 就是 普通的四方体
/ a, [/ D( V2 E. o! ^散热应该一般吧# {5 f4 X; @* N9 n9 m" C* T
油缸到系统的管路2米左右
 楼主| 发表于 2007-10-26 16:46:36 | 显示全部楼层 来自: 中国江苏无锡
为什么 没有 高手 来 指导下  呢?
发表于 2007-10-26 16:58:45 | 显示全部楼层 来自: 中国上海
系统发出的热量是由电机产生的  你可以安电机的功率来计算
发表于 2007-10-26 17:35:02 | 显示全部楼层 来自: 中国河北秦皇岛
看下机械手册呀,要求出换热面积呀,公式难呀。一般是按经验选用的
发表于 2007-10-26 19:02:13 | 显示全部楼层 来自: 中国河南安阳
一般按经验选取,楼主如果是高低压泵配合使用的话(即低压时大小泵同时工作,高压时小泵工作),可以考虑不用散热器,因为你的系统的发热量很小。% c" ]1 `( E  |6 d: }
如果不是这样,选3平米的水冷够了,在这样功率较大的系统中没有用过。
发表于 2007-10-26 19:08:49 | 显示全部楼层 来自: 中国河北廊坊
,还好,自己有用,顶一下,请高手指点!
发表于 2007-10-26 20:33:28 | 显示全部楼层 来自: 中国

回复 8# 的帖子

首先说明,空气冷却器与制造工艺和质量大有关系,我也看过一些空气冷却器的计算,都感觉不是很理想,有些地方甚至有点牵强,所以我们的用法是直接看供应商的曲线图:个人观点如果没有的供应商相信质量也不会好到什么程度!纯属个人观点供参考!下面是ATOS样本的冷却器参数,希望能帮到你----看些特征参数如冷却功率等,加一点系数国产的应该差不多能符合了吧 演示文稿1.gif : \# P0 n4 Z+ \5 `4 R
9 d( x% H6 \4 c% h( i. {2 d% x
[ 本帖最后由 xinoujixie 于 2007-10-26 20:36 编辑 ]
 楼主| 发表于 2007-10-26 22:03:02 | 显示全部楼层 来自: 中国江苏无锡
原帖由 dayang9748 于 2007-10-26 16:58 发表 http://www.3dportal.cn/discuz/images/common/back.gif% B3 m) l! }+ y
系统发出的热量是由电机产生的  你可以安电机的功率来计算
2 o+ V1 x' }6 M- s1 ^. Q
  I5 ~/ o- _1 w6 p% C
可以来个  方法或者公式吗?
 楼主| 发表于 2007-10-26 22:04:08 | 显示全部楼层 来自: 中国江苏无锡
原帖由 luihui 于 2007-10-26 17:35 发表 http://www.3dportal.cn/discuz/images/common/back.gif
: _8 B  b+ p, l" J0 G看下机械手册呀,要求出换热面积呀,公式难呀。一般是按经验选用的

$ N+ R, a4 ?4 t0 C! Q6 k" I8 ~- i7 U/ ~' {4 O) H
手册上的公式太不实用了3 N; R4 r+ _$ D1 k# J2 o4 o

4 L1 G( a. _1 y! s# F# R经验选用 是怎样的啊
 楼主| 发表于 2007-10-26 22:09:01 | 显示全部楼层 来自: 中国江苏无锡
原帖由 9619 于 2007-10-26 19:02 发表 http://www.3dportal.cn/discuz/images/common/back.gif- ]9 J/ l1 G1 T7 N  f- y
一般按经验选取,楼主如果是高低压泵配合使用的话(即低压时大小泵同时工作,高压时小泵工作),可以考虑不用散热器,因为你的系统的发热量很小。
( _& j* f. e: U6 d' e8 R7 X0 ^如果不是这样,选3平米的水冷够了,在这样功率较大的系统中没有用过 ...
) _3 v( X: o, `3 u7 a6 R  a- S

( z/ B& h  G6 C. G经验是怎样选的啊?- l) x- t1 o2 O7 }/ L" D$ C& y

% U' f, X$ I( r9 T  E; h( G5 W# }小泵很少使用的 , 基本上是大泵一直在使用5 L# e% Q% A/ ^5 O
不能用水的 , 只能使用 风冷却 (可能是考虑能源上的浪费吧)
发表于 2007-10-27 02:20:10 | 显示全部楼层 来自: 中国河南周口
设计液压的散热系统一般遵循规律:$ z2 r" a6 `5 F* z7 N* ]0 @
             1.同样的液压系统和其他厂家选取一样的散热器,即横向比较: u. i. a+ R7 K2 C5 ]
             2.和以前的同种系统相比较估算散热器的大小,    即纵向比较0 z0 R- @) \, x
             3.算出主要工况的热负荷然后放一定的裕量,通过实际实验,直到能够满足要求4 Y6 A: D; ~9 t
     楼主的这个系统的发热量主要集中在保压阶段的溢流、管子和阀的损失等过程,其实这样楼主可以
8 o& g6 N: p9 S/ L) g) e" K      根据3就能大体计算出所需的系统散热器
发表于 2007-10-27 02:22:15 | 显示全部楼层 来自: 中国河南周口

回复 1# 的帖子

楼主散热器旁最好加个单向阀,保护你的散热器在压降过大时不至于把散热器冲坏
 楼主| 发表于 2007-10-27 08:21:00 | 显示全部楼层 来自: 中国江苏无锡
原帖由 cnyang98 于 2007-10-27 02:20 发表 http://www.3dportal.cn/discuz/images/common/back.gif, \- n( N( ?+ ^9 |
设计液压的散热系统一般遵循规律:3 _& l& Y( |; t/ X
             1.同样的液压系统和其他厂家选取一样的散热器,即横向比较
( J& z' }6 D# c/ e( J7 C; W             2.和以前的同种系统相比较估算散热器的大小,    即纵向比较3 }& C% D3 [- N2 q
             3.算出主要工况 ...

# ^' F0 ?# ]$ _! N2 g8 i: c. D" W4 H6 s7 T3 ]6 Q; X
朋友这还是比较的理论啊
 楼主| 发表于 2007-10-27 08:21:58 | 显示全部楼层 来自: 中国江苏无锡
原帖由 cnyang98 于 2007-10-27 02:22 发表 http://www.3dportal.cn/discuz/images/common/back.gif
8 g3 t: ~; ^/ \楼主散热器旁最好加个单向阀,保护你的散热器在压降过大时不至于把散热器冲坏

! D8 ?$ e$ I% b: I: R8 V% d! L$ r
谢谢  朋友的提醒  
7 S  A- ^  T& L) o) s& Q是应该 装一个的
发表回复
您需要登录后才可以回帖 登录 | 注册

本版积分规则


Licensed Copyright © 2016-2020 http://www.3dportal.cn/ All Rights Reserved 京 ICP备13008828号

小黑屋|手机版|Archiver|三维网 ( 京ICP备2023026364号-1 )

快速回复 返回顶部 返回列表