QQ登录

只需一步,快速开始

登录 | 注册 | 找回密码

三维网

 找回密码
 注册

QQ登录

只需一步,快速开始

展开

通知     

全站
6天前
查看: 2120|回复: 4
收起左侧

[转帖] 液压油的选用

[复制链接]
发表于 2007-12-8 17:51:29 | 显示全部楼层 |阅读模式 来自: 中国北京

马上注册,结识高手,享用更多资源,轻松玩转三维网社区。

您需要 登录 才可以下载或查看,没有帐号?注册

x
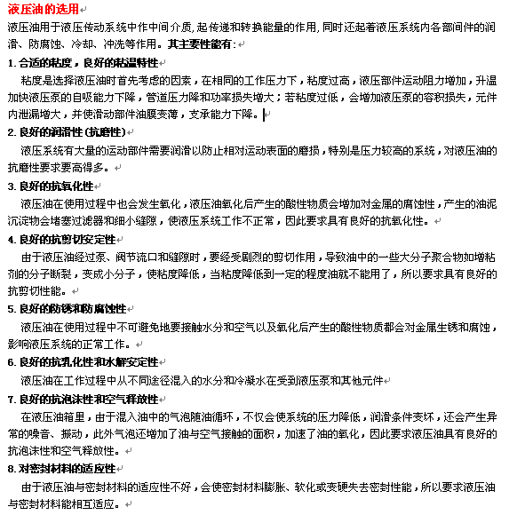
液压油的选用

液压油的选用.rar

3.35 KB, 下载次数: 36

评分

参与人数 1三维币 +2 收起 理由
晨砂 + 2 感谢分享!

查看全部评分

发表于 2007-12-9 02:05:24 | 显示全部楼层 来自: 中国河南周口

评分

参与人数 1三维币 +3 收起 理由
晨砂 + 3 鼓励此类说明性回复!

查看全部评分

发表于 2007-12-9 10:58:11 | 显示全部楼层 来自: 中国辽宁鞍山
这个还有这么多的说法呢,以前不知道啊,谢谢
发表于 2007-12-18 21:47:43 | 显示全部楼层 来自: 中国河北邢台
这个还有这么多的说法呢,以前不知道啊,谢谢

评分

参与人数 1三维币 -1 收起 理由
晨砂 -1 复制他人发言,新人就算是提醒吧,不严惩了

查看全部评分

发表于 2009-7-25 19:21:16 | 显示全部楼层 来自: 中国北京
想学习,但是下不了啊
发表回复
您需要登录后才可以回帖 登录 | 注册

本版积分规则

Licensed Copyright © 2016-2020 http://www.3dportal.cn/ All Rights Reserved 京 ICP备13008828号

小黑屋|手机版|Archiver|三维网 ( 京ICP备2023026364号-1 )

快速回复 返回顶部 返回列表