QQ登录

只需一步,快速开始

登录 | 注册 | 找回密码

三维网

 找回密码
 注册

QQ登录

只需一步,快速开始

展开

通知     

查看: 3711|回复: 23
收起左侧

[求助] 究竟那种标法是对的

[复制链接]
发表于 2007-12-15 13:43:46 | 显示全部楼层 |阅读模式 来自: 中国广东肇庆

马上注册,结识高手,享用更多资源,轻松玩转三维网社区。

您需要 登录 才可以下载或查看,没有帐号?注册

x
这么基本的都要问,大家别笑我!!  h; W) Q1 o' e' d5 b, q' `
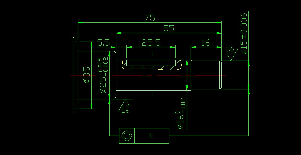
同轴度中,数值怎样表示,这个值由Φ25还是Φ15决定!
轴头.jpg
轴头2.jpg
轴头3.jpg
轴头4.jpg
发表于 2007-12-15 14:05:24 | 显示全部楼层 来自: 中国山东济南
这四种图好像都不标准!
4 z0 t% z+ a, w) U# v请看图:# S: P1 @+ w; e# ^( \2 n# f. i
1、在尺寸不是很密集的话,最好标基准!可以是25,也可以是15!
( C+ r  R8 B& F* Z# F; I5 H 同轴度1.JPG ( M3 M2 b4 j' H0 w. T1 T" ^" I* w
2、同轴度的定义看一下,公差值必须标注φ
% p! x  a" I0 |9 k* ~- S 同轴度2.JPG * C" R8 r8 x' K& n" K+ i

$ q7 P1 ?/ x1 o2 S9 _' S5 k2 W5 h
象你的图,应该定一个基准,然后有一个同轴度公差,还有那个带键槽的也要有个相对基准的跳动公差!
% p$ D, H+ f# l  U5 q' V+ w还有你的键槽最好正面画,可以体现圆弧!然后再剖!
0 l- p6 ]! ]( ?  j6 l: W7 Z' u) i0 _, s; P8 A/ v
[ 本帖最后由 sxfqz 于 2007-12-15 14:11 编辑 ]

评分

参与人数 1三维币 +8 收起 理由
hero2006 + 8 应助

查看全部评分

 楼主| 发表于 2007-12-15 14:25:22 | 显示全部楼层 来自: 中国广东肇庆

回复 2# 的帖子

其实都很多次了,老是有错误重复的出现!
发表于 2007-12-15 14:57:16 | 显示全部楼层 来自: 中国江苏苏州
以轴承处作为基准.假如直径15处是轴承,就以此作为基准,直径25处的同轴度就以25来查表。
发表于 2007-12-15 16:15:21 | 显示全部楼层 来自: 中国福建泉州
同轴度的标注是相对的,是要以一处为基准,标注另一处相对于基准的同轴度误差。

评分

参与人数 1三维币 +2 收起 理由
hero2006 + 2 技术讨论

查看全部评分

发表于 2007-12-15 16:27:21 | 显示全部楼层 来自: 中国山西太原
这样标注的方法是互为基准,以φ25的轴线为基准测量φ15的轴线,或反之,其同轴度公差值都是φt ,同轴度的公差值必须加φ,不要小于等于号,因为公差值本身就有这含义。

评分

参与人数 1三维币 +2 收起 理由
hero2006 + 2 技术讨论

查看全部评分

发表于 2007-12-15 19:13:12 | 显示全部楼层 来自: 中国江苏常州
同轴度是位置误差啊6 A2 V0 d, m- `, [- ], s& [
这个表示的是一个轴线对另一个轴线的变动范围- |( ?0 Z/ D- q; x" U( s4 q
也就是你在确定这个公差的时候要考虑如果超越这个公差就有功能的问题。; H" L$ y1 T: o7 i7 F2 t- r- n
这个就是还有精度等级的问题。
5 z6 ~8 ~6 I3 q2 ~/ ~+ v别拘泥于这个。

评分

参与人数 1三维币 +2 收起 理由
hero2006 + 2 技术讨论

查看全部评分

发表于 2007-12-15 20:00:08 | 显示全部楼层 来自: 中国江苏南通
学习了,都说的很有理.
发表于 2007-12-15 21:47:25 | 显示全部楼层 来自: 中国浙江温州
谢谢大家的讨论,学习了
发表于 2007-12-16 14:51:46 | 显示全部楼层 来自: 中国江苏扬州
这四种图都不标准!
/ |& r1 H  q* l6 y: w6 q: g: m用轴承档互为基准标注.* w5 V, N0 b, x& N, J  e- m
新标准必须加基准.有些符号是不能用的,某些有特定含义,有些容易混淆.  h0 {1 A9 [' E6 o" F
键槽对称度必须以该段外圆为基准.它的测量计算方法也不是一般所想当然的.$ W8 r* T* o8 I" F* Y6 }9 ^
搞过几年标准化工作,学了很多.( N$ m* G+ Z2 _$ [( s9 B
其实测量和互换性很难的,会标的很多(参照嘛),搞透的没有多少.
' b2 e5 ]1 s+ Q0 K# D包括过盈概率的计算等等.9 l* v: g6 V% w
另外你的设计缺少工艺过渡槽和倒角投影线.
" p# d6 ~) h4 l7 p: _* s" x: w
: l! v" m% z" }1 I9 ?# r+ E[ 本帖最后由 hhdd2006 于 2007-12-16 14:53 编辑 ]

评分

参与人数 1三维币 +3 收起 理由
hero2006 + 3 技术讨论

查看全部评分

发表于 2007-12-17 20:59:35 | 显示全部楼层 来自: 中国广东佛山
发现了我同轴度的标注是有错误的。。。。。
发表于 2007-12-18 11:01:55 | 显示全部楼层 来自: 中国黑龙江哈尔滨
你这好像是任选基准的标注,一般我在日常工作中很少用到这样的标注,这样不太明晰,容易造成隐患。
. G: ]+ T% O& P/ r8 y就你的设计我提几点建议,仅供参考,如有不当之处请见谅:2 E& y' ~$ y1 d. U/ i
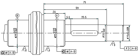
1.位置公差的基准选择有问题:你选的是ø25ø15两个的轴线中的任意一个。这样容易造成基准不明晰,从图中看ø25选k6,ø15选js6,这样看来ø25处为安装轴承的位置,所以应将基准选在ø25的轴线。
" x$ Y8 x% O4 R6 M3 e. x9 q2.你的图纸只有部分,一般轴承常常配对用,如那样可以将两个安装轴承的轴段的公共轴线作为基准。/ j7 c  s* p8 M
3.为了工人测量方便,在一些不很重要的地方可用跳动度来代替同轴度。如轴端ø15处。
1 d" A0 E9 @) _$ s/ T0 U4. ø16处可能要安装齿轮、皮带轮等这里也要有位置公差。
) a5 X0 M" W& i5 Q5.键槽要正视,这样可以表明键形。/ M. j, D' y& H1 \
6.设计基准的选取好像也有些问题。如无特殊要求,可选轴承的端面作为设计基准。4 h; A7 m$ W" R* a
如图所示
未标题-1.jpg

评分

参与人数 1三维币 +8 收起 理由
hero2006 + 8 技术讨论

查看全部评分

发表于 2007-12-18 11:12:15 | 显示全部楼层 来自: 中国黑龙江哈尔滨
不一定所有的都要有工艺过渡槽,只要工艺允许象砂轮跃层、腿刀槽可以不用,设计要跟工艺协商。现在我们有很多设计过于书本话,这样不好。记得我刚刚毕业时我师傅说一个机械工程师至少要工作5-10年才能成熟,当时我很不服气。可工作十几年后才知道这是很有道理的。现在看我以前的设计就有很多不完善的地方,现在我一般设计完后都拿给我们一位退休的老厂长请他看看在工艺上有没有不合理的地方,这样就可以少挨工人骂了
发表于 2007-12-18 11:17:25 | 显示全部楼层 来自: 中国黑龙江哈尔滨
安装轴承的地方应该可以判断出的,不是随便猜测的。要根据结构和尺寸公差确定,象这里我认为很明显是ø25k6
发表于 2007-12-18 11:46:26 | 显示全部楼层 来自: 中国四川成都
首先要带φ,然后后面要有基准面~~~~
发表于 2007-12-18 14:32:12 | 显示全部楼层 来自: 中国北京
13楼说的多了,我刚毕业的时候就被工人骂过,当然了,不是当面的,
发表于 2007-12-18 15:52:12 | 显示全部楼层 来自: 中国广东深圳
既然大家都谈的热烈,我也发表一下看法:
9 V' p, r/ S3 Q% {* t) L+ Q1 从图纸看,楼主的像是设计图纸,那么需要有设计基准,按设计标准来.. K6 k& ]1 A7 i5 S, U9 _# W" C% w
2 实际加工中一般有工艺基准,首先应该和设计基准一致,如果实际有困难,那么应换算一下.
$ ~+ R8 n) R* _. r+ L& @6 g: i# o3 实际设计应该熟悉工艺,设计应该符合加工习惯,但不应该拘泥于实际习惯,我觉得设计初期可以参考工艺加工习惯,后来逐渐要上升到理论指导实践,否则不会学以致用,受制与人,就没什么意思,个人拙见,见笑了.3 W$ R0 d9 q5 D5 }# o
& M  K" N; F: r" l/ r: f. I
[ 本帖最后由 cyanapple721 于 2007-12-18 15:54 编辑 ]
发表于 2007-12-21 13:17:34 | 显示全部楼层 来自: 中国山东烟台
在形位公差中,直线度、平面度、圆度没有基准要求! I3 Z1 Y& {' _; e' o
线轮廓度、面轮廓度、位置度是需要基准或着没有都可以$ E/ Q6 [5 V1 G0 v$ x
而其他的都必须有基准要求,也就是说必须要有一个相对基准。其中也包括楼主所说的同轴度!: Z: j8 m! l3 d: H- W
) L0 @0 z: j8 ~: ^* x: a( b

4 E8 @% U) c2 e' s  K" [" L所以必须定义一个圆心为基准,另一个圆的圆心相对于本基准标出形位公差。还要注意的一点是, d1 V, }4 x3 y. s1 d7 @
基准符号要对准所标出的直径箭头,那样的意思才是以圆心为一基准!
发表于 2007-12-22 19:57:06 | 显示全部楼层 来自: 中国广东广州
我觉得画的不标准,应该标注基准出来
发表于 2008-4-9 22:15:34 | 显示全部楼层 来自: 中国江苏南通
标注得都不对.,每张都有错误.
发表于 2008-4-9 23:22:40 | 显示全部楼层 来自: 中国广东
首先分析:! h# {) X" R" ?$ k, F! g
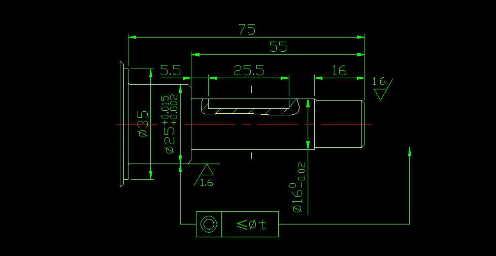
①主要尺寸的公差,Φ25+0.015   、Φ15±0.006  。2 l$ X  I. G! X( [% ?) E
                                            +0.002
8 c4 m$ S$ G1 |" C$ e$ S6 N②目前这样标注,是互为基准,两方都要保证。
% w) }, y+ j; M; e! u: j③看得出来,在保证 Φ15±0.006 的情况下,基本可保证 Φ25 的公差。& ]) T5 o! u' Q3 M. q/ s
④所以,如果要标注基准的话,就以 Φ15±0.006  为基准是最佳的。: l4 B0 d3 ~: ]+ D6 E3 V( K& \% b5 J
顺便纠正一下,旧国标是:同轴度; 新国标是:不同轴度 !!! ! }- R9 c5 O: `6 d1 V4 m# i1 I
标注可以是符号或者文字。如:不同轴度≤Φ0.03  或 不同轴度≤Φ0.001 等。 OK !:lol:

评分

参与人数 1三维币 +3 收起 理由
hero2006 + 3 技术讨论

查看全部评分

发表于 2008-4-11 11:19:10 | 显示全部楼层 来自: 中国湖北襄阳
同轴度应该是有相对基准的,这样实际测量就要方便一些;
6 p9 x$ E, B3 b( ^7 ^" O现在很多地方都还没有普及新的国家标准,看来我们还要多学习才是啊!
发表于 2008-4-27 00:36:55 | 显示全部楼层 来自: 中国广东广州
2000年发布的新的制图标准中已经不允许出现这种互为基准的标注法了,必须指定一个基准,标注同轴度的时候必须带上基准
发表于 2008-4-27 00:43:17 | 显示全部楼层 来自: 中国广东广州
看了大家的讨论,我明白了很多东西
( X' D0 f5 F/ \' ^" H" Z# C' T* U6 p4 N8 c8 _
键槽我也经常这样表达,现在发现那样不够直观+ s5 U' |9 ~; m% y3 x

, j, t. j( ?3 f' f轴承安装处是安装基准,也是测量时V型块支撑的地方,也就是建议基准,标注轴向尺寸的时候应以轴承的止推面(轴肩)做基准
/ }* W, N0 f+ [) g! n! \6 o9 V  M( v4 a3 v
看来我的修炼还不够7 c, b) b8 q% _! Y
发表回复
您需要登录后才可以回帖 登录 | 注册

本版积分规则


Licensed Copyright © 2016-2020 http://www.3dportal.cn/ All Rights Reserved 京 ICP备13008828号

小黑屋|手机版|Archiver|三维网 ( 京ICP备2023026364号-1 )

快速回复 返回顶部 返回列表