QQ登录

只需一步,快速开始

登录 | 注册 | 找回密码

三维网

 找回密码
 注册

QQ登录

只需一步,快速开始

展开

通知     

查看: 2005|回复: 17
收起左侧

[讨论] 论坛常有人问,但还没解决的问题(冷却)

[复制链接]
发表于 2008-1-19 10:24:43 | 显示全部楼层 |阅读模式 来自: 中国江苏无锡

马上注册,结识高手,享用更多资源,轻松玩转三维网社区。

您需要 登录 才可以下载或查看,没有帐号?注册

x
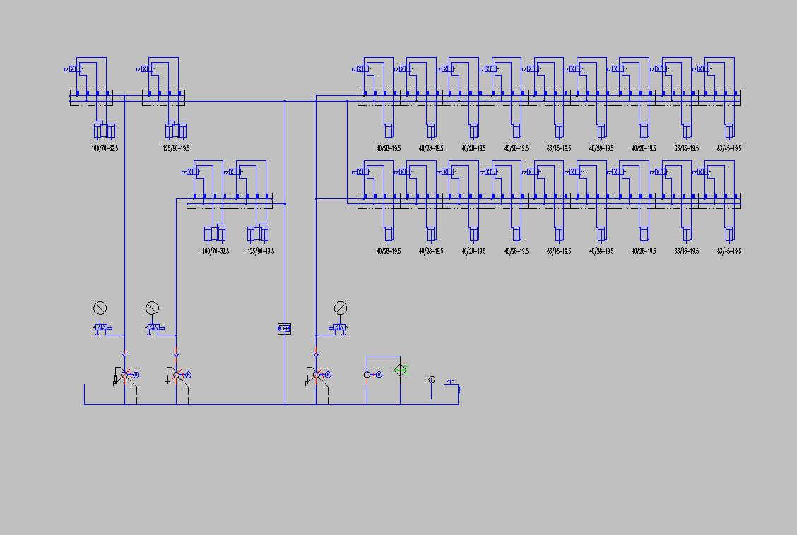
未命名.JPG
' w$ b" O( d; j7 C1 G7 [( G3 }如图所示4 a& ]. D2 }1 j" {) B% U/ z2 x, w
系统工作压力21MPa,泵为力士乐A10SO28DFR1柱塞泵,阀4WE6D,电机18.5KW2 H/ q9 J. p' d* r( G. c+ Z

: L. K9 a9 Q; n" S现 第一部分(左):  每17S  动作一次, 其中油缸运动时间不超过1S
: w  f0 U0 }4 g8 J5 C; E" n     第二部分(中):  每18S  动作一次, 其中油缸运动时间不超过1S $ _& E8 d6 p6 C, K: P; a
     第三部分(右):  每 25S 为一动作周期, 其中单缸运动时间不超过1S ! l- F$ M0 X- K5 U0 p+ o) m
按每天工作8小时, 进水温度20度,最高室温30度,油箱按2000X1200X500设计  f5 B9 b! E4 H6 E) f$ t. D8 C5 ^
想请教一下高手们 : 1.冷却泵怎么选,应该选多大的
" t* L' ?) U7 X- f- D" O! Z2 u                               2. 冷却器应该怎么选, f9 `2 b! {- e6 E* Z. ~1 v  q* W
(最好有个计算过程)
% r( ^- W) f$ t/ h希望高手们能够 "受人鱼,不如授人渔" ,以便我们学习,谢谢!
- c, F* I4 r% s1 c  W, f0 l
% D1 k7 S7 Y. F(这是实际应用中的一个问题,无论是大系统还是小系统都有可能用到,怎样精确计算,请大家讨论,能解决实际问题或实际应用的帖子将给与奖励——by 9619)
3 A3 A% k+ ^4 D' s+ O, S6 s% m# N. c% A8 m
[ 本帖最后由 9619 于 2008-1-23 22:08 编辑 ]

评分

参与人数 1三维币 +3 收起 理由
9619 + 3 发起实际应用的讨论

查看全部评分

发表于 2008-1-19 11:14:25 | 显示全部楼层 来自: 中国浙江杭州
自己先翻翻资料实在算不出再求助
 楼主| 发表于 2008-1-19 12:33:19 | 显示全部楼层 来自: 中国江苏无锡
原帖由 daxue1999 于 2008-1-19 11:14 发表 http://www.3dportal.cn/discuz/images/common/back.gif
$ v* Q! ]2 A7 W7 o6 l自己先翻翻资料实在算不出再求助

0 I. G% d( o* ^6 t6 h# q! H  @- G9 Y% b' v$ n0 m7 f  D+ K8 ~
论坛上 这样的问题 至少有二.三十篇,! ~7 m: z+ K" c2 ^! Y
我大致看了下
$ W  N. Q: D' S) R3 c基本上是没有 解决的
6 y; ~7 M7 o3 t+ [% u: `' `' ?' ?8 ~) x& ^- b
手册上的那  公式你 设计的时候  用吗?
 楼主| 发表于 2008-1-20 08:05:48 | 显示全部楼层 来自: 中国江苏无锡
难道 大家 都不会,$ M. |1 I) c& f: a3 Y0 A* W; u0 E
还是这个问题太简单啊
3 N, t3 X; ^. A" _怎么都没人应助呢??
7 u2 Y# `; L& ?3 l :( :( :(
发表于 2008-1-20 09:53:34 | 显示全部楼层 来自: 中国江苏常州
可以实际的说一句,这个问题大家都不会,平时选泵和选冷却器都是问得卖泵和卖冷却器的人。他们说什么合适就什么合适。呵呵
发表于 2008-1-20 13:14:00 | 显示全部楼层 来自: 中国江苏无锡
事实上在实际工作中,几乎很少有人通过计算来解决这个问题,这个问题也很关健,我相信大多人都知道怎么解决.
发表于 2008-1-20 14:19:57 | 显示全部楼层 来自: 中国湖南长沙
先问问,手册上的公式为什么不能用? 我觉得按手册算出来的问题不大啊
 楼主| 发表于 2008-1-20 19:05:43 | 显示全部楼层 来自: 中国江苏无锡
那那位朋友 有什么  估算的 方法 吗?
发表于 2008-1-21 09:00:50 | 显示全部楼层 来自: 中国广东深圳
冷却器选型时一般有推荐公式,可以通过你的系统功率(电机功率)来估算.

评分

参与人数 1三维币 +1 收起 理由
9619 + 1 积极参与讨论

查看全部评分

 楼主| 发表于 2008-1-21 09:25:45 | 显示全部楼层 来自: 中国江苏无锡
原帖由 zhuominyu 于 2008-1-21 09:00 发表 http://www.3dportal.cn/discuz/images/common/back.gif) h0 _* u: z. Q
冷却器选型时一般有推荐公式,可以通过你的系统功率(电机功率)来估算.

& J0 h5 }3 U$ g. D6 ~2 L" Q* k+ X) v
什么推荐公式? 怎么估算啊
发表于 2008-1-21 19:38:42 | 显示全部楼层 来自: 中国安徽芜湖
我明天传一个计算例子。6 X! K0 n, C+ ~: E% G$ `  o) t
要查冷却机的样本
发表于 2008-1-21 20:33:04 | 显示全部楼层 来自: 中国广东深圳
好多计算方法,计算最大损失量就行了。
 楼主| 发表于 2008-1-22 10:13:38 | 显示全部楼层 来自: 中国江苏无锡
原帖由 mfcmonitor 于 2008-1-21 19:38 发表 http://www.3dportal.cn/discuz/images/common/back.gif1 g& x' C) ~" w9 K8 y( G
我明天传一个计算例子。
: ^1 z; s9 l8 a: H% X3 S# R% [要查冷却机的样本

9 `) g* R: [; N好的 谢谢 朋友
9 D1 L, H- d0 O3 a2 Z2 G5 L最好 就以 这个系统 为 例
 楼主| 发表于 2008-1-22 10:14:26 | 显示全部楼层 来自: 中国江苏无锡
原帖由 毛友春 于 2008-1-21 20:33 发表 http://www.3dportal.cn/discuz/images/common/back.gif
! s3 V5 I* Q, n$ C- H好多计算方法,计算最大损失量就行了。
) Z" }4 ~* \8 P

" a' X' p* u6 M9 a可以 举 1.  2 个 例子 吗?
 楼主| 发表于 2008-1-23 15:25:07 | 显示全部楼层 来自: 中国江苏无锡
变量泵 和定量泵 产生的热量  应该不一样的吧
发表于 2008-1-23 17:21:51 | 显示全部楼层 来自: 中国山西太原
条件不足,其实没有那么复杂的,你看油温在40-50度是最合适的,如果你加一个温度传感器,在50度时给电磁水阀一个电流让它打开使冷却器通水降温,到40度时断电,油温又会上升,这样周而复始对系统是无害的.你就是把冷却泵和冷却器加大一些(与过滤器搭配好)也没关系.我的经验是你的主泵有多大的流量你的循环泵就有多大,用管式冷却器的话还要大一些.

评分

参与人数 1三维币 +1 收起 理由
9619 + 1 积极参与讨论

查看全部评分

 楼主| 发表于 2008-1-23 18:55:28 | 显示全部楼层 来自: 中国江苏无锡
原帖由 wx1980223 于 2008-1-23 17:21 发表 http://www.3dportal.cn/discuz/images/common/back.gif9 B+ J( a$ L2 [( x% r' [4 U6 d
条件不足,其实没有那么复杂的,你看油温在40-50度是最合适的,如果你加一个温度传感器,在50度时给电磁水阀一个电流让它打开使冷却器通水降温,到40度时断电,油温又会上升,这样周而复始对系统是无害的.你就是把冷却泵和冷 ...

1 U0 A. l1 r5 Z# S' z2 i
* G+ n0 Z6 R! n9 n& T. `& L/ g那不是 要120L的 冷却泵 : b- I+ ]% b$ L- J; C
不会太 大 吗?
发表于 2008-1-30 15:08:51 | 显示全部楼层 来自: 中国安徽马鞍山

回复 1# 的帖子

不是不回答。这个问题压根就不好回答,应该说没有一个放之四海而皆准的公式。有很多不确定因素,建议你最好通过类比来选择。: u. J* T4 _7 n- c, ]
如:- y5 S2 Q2 g% F, g& x5 ^2 w, K
1、环境温度(油缸工作环境、系统工作环境)! O$ o8 n2 v! B7 L( i  ^2 u
2、油箱散热能力(油箱材料可知、大小已知、油箱结构系数不定等)
0 [4 E2 g9 {, |  S( a- Q3、中间管路长短?
2 _& R* c6 v8 a! m) [: N0 f5 b4、流速等
; |& p" o  G5 T$ X2 Y5、如16楼说的那样:选择不同的换热器,其冷却效率也不一样,管式的一般比较差,板式的比较好,而板式的又分,单流程、多流程、复合流程。

评分

参与人数 1三维币 +3 收起 理由
9619 + 3 分析的具体

查看全部评分

发表回复
您需要登录后才可以回帖 登录 | 注册

本版积分规则


Licensed Copyright © 2016-2020 http://www.3dportal.cn/ All Rights Reserved 京 ICP备13008828号

小黑屋|手机版|Archiver|三维网 ( 京ICP备2023026364号-1 )

快速回复 返回顶部 返回列表