QQ登录

只需一步,快速开始

登录 | 注册 | 找回密码

三维网

 找回密码
 注册

QQ登录

只需一步,快速开始

展开

通知     

查看: 1638|回复: 2
收起左侧

[讨论] SolidWorks类似UG里的隐藏体功能怎么实现

[复制链接]
发表于 2008-3-5 21:19:15 | 显示全部楼层 |阅读模式 来自: 中国广东

马上注册,结识高手,享用更多资源,轻松玩转三维网社区。

您需要 登录 才可以下载或查看,没有帐号?注册

x
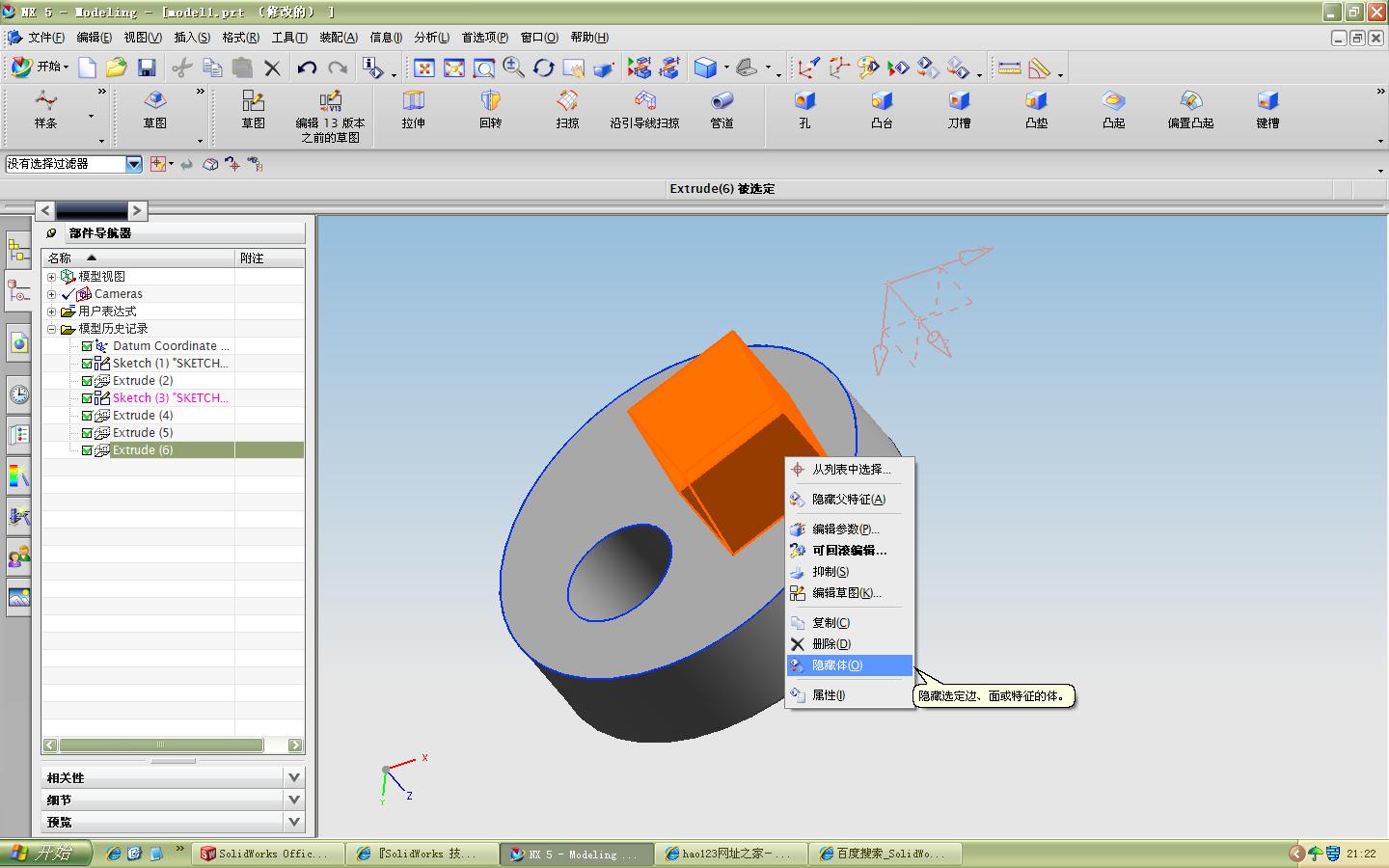
SolidWorks类似UG里的隐藏体功能怎么实现?在UG里不管什么步骤里都可以随时隐藏任意一个实体而不会和其他实体相关,在SolidWorks里必须先把前面的实体隐藏然后在进行(草图特征的操作形成实体)才可以和前面的实体分开隐藏,然而前面的实体显示时在编辑(草图特征的操作形成实体)后就右不能分别操作实体隐藏了其实这个功能非常实用的在设计产品时可以非常随心所欲的拓展几乎可以不用装配体的功能而进行多功能实时的产品设计 SolidWorks非常好用,如果有类似UG里的隐藏体功能我会更加喜爱他的
未命名.JPG
发表于 2008-3-6 08:54:50 | 显示全部楼层 来自: 中国广东深圳
你把那个步骤压缩掉不就可以了
发表于 2008-3-6 12:54:15 | 显示全部楼层 来自: 中国四川成都
直接点要隐藏的东西,右键,在实体栏里选"hide"就ok 了,不难啊!
发表回复
您需要登录后才可以回帖 登录 | 注册

本版积分规则


Licensed Copyright © 2016-2020 http://www.3dportal.cn/ All Rights Reserved 京 ICP备13008828号

小黑屋|手机版|Archiver|三维网 ( 京ICP备2023026364号-1 )

快速回复 返回顶部 返回列表