|
|

楼主 |
发表于 2008-7-29 19:33:46
|
显示全部楼层
来自: 新加坡
Ok,开始说明!
0 b( f2 q4 w, l6 _$ E2 p' D2 @1图片,打桩船的远观图,让大家有一个感性认识。它和我之前的9 N: f( d1 I [0 }0 D V- `" {( `
http://www.3dportal.cn/discuz/viewthread.php?tid=527783&page=3#pid2514877' x" U8 r: [5 v4 G9 S/ t V4 Y, b
这种阀那里可以找到?
0 P/ z5 O5 O( s6 d1 D这条船不是同一条。
* @# B) P1 X( M0 q1 a( X" u# c2图片,是近观图。
, T# F+ n B' |7 ]! R3图,红色的那个是SB508 双速度马达,后面那个STAFFA HMC 200双速马达。6 X2 R1 f$ C" o+ J
4图,前面红色大个的是SB510双速度马达,后面小个是SB508双速度马达。
& ?% o" ^7 R! Q, P" D5 ^" ~0 y, w% b }/ _) P
也许我的这个贴子是在我去修理之前发的???/不记得了。。9 Q [* L m4 T4 t- E7 I# M
: @5 |) h1 s7 g4图的508,的确是因为风浪大,所以裂掉,它的理由,可以通过之前各位的讨论来解释。裂掉之后,我们把其他WINCH上面,同型号的拆了过来用。+ c, L e4 @ e5 {7 Q; ^
3图的HMC200,是之后换的。它这个位置本来安装的是510的,后来裂掉,再从其他WINCH上面拆相同的510来换上。再裂掉,于是换成这个200的马达。不是不想换相同型号的,而是我们没有相同型号的了,才买了这个性能差不多的代替。老板认识到,原因不在马达上,而在其他问题上,所以我才有机会去那个地方,拍下这些照片。7 J9 U$ m# x$ B3 U
& y( `8 \2 j2 J$ I* u! W3 R说说510马达的问题。去了现场,问了船长了相关人员。至于第一个马达爆裂,我现在不怎么肯定他们的说法了,第2个爆裂是:船长准备移船,于是启动510马达,一启动后,马达马上爆裂,从裂缝中喷出油来。4 M4 w: S& Q! x7 ^1 o6 T0 l
/ `: d) s4 u2 l& ` S6 I- f4 C; a% I n
6 \0 E/ c- l4 I
第1,2图片显示爆裂马达情况。3 E7 e+ r; z! t, C4 H% V; J5 k% r1 k
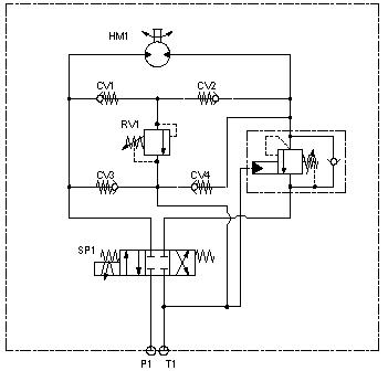
第3图片显示马达上面的原装平衡阀
) ]: a9 f8 T8 b) X) G7 u2 x4图片,我想让大家看的是马达A,B,口上面的高低速自动变换阀。
0 X) c3 G2 ]. H5 M8 x! v8 z5 J4 Y T
% ~& l$ O. f" a# F6 h6 [1 c510马达第一次破裂后,工人换马达后,继续把3图片的平衡阀装上去。然后再爆裂。我去以后,换上HMC200马达后,改用其它平衡阀。见12楼3图片,200马达后面一个红色的方阀,这个是SUN的插装阀。换上这个阀到今天,同样的情况没有出现。
8 z. M& k8 V" {1 {0 e! n6 ]5 X; m% d14楼3图片的平衡阀,我想拆开,但是在工地,设备少,又很紧,所以没有能拆开看里面的情况。# o6 ^. h! y: ^8 ?0 f/ S7 H
6 }" h( D1 Y7 j4 u随便介绍一下4图片的高低速自动变换阀。当马达在没有负载的情况下,马达的出于小排量状态,所以同样供油量时,马达转速很快。当马达慢慢受重载时候,压力超过设定值,如130BAR,变换阀改变马达排量到,进行大排量工作。这个时候,排量大,产生大扭矩。6 S# n3 i1 l7 m0 g2 k
5 p2 u4 r0 r0 ^- }- K0 J
- `5 x( j E/ [, [! E
7 r% V# h/ ?7 b5 g2 d& j4 {现在问题是:为什么我换了平衡阀之后,情况不再出现?* |+ h, \2 x% Y: D
& p, b0 Q' M- J" O! o8 S0 X6 K E( d0 ^" C( ], Z
6 @6 [8 Q/ l$ f510马达爆裂的原因和508完全不一样。为什么,船长一操作马达就爆裂?, J5 C; ~( u2 b6 ~ s* B
: p) I$ X" y1 w) k马达的情况是,它的最大工作压力250BAR,我想其承受压力应该超过300或者350BAR.而我的船上的系统压力为190BAR.使马达爆裂的超高压里从何而来?
" l1 V7 }$ \, A" T' B如果油路堵掉,那么高的压力油会因为我的安全阀泄荷掉吗?
/ j7 r" _( a; W8 W* h" f8 m( w
这条船的泵是REXROTH A7V500 DR的。+ |% g1 y5 R4 A& ^7 ?2 V4 Z2 x- a
我在船上好像没有看到溢流阀之类的,只有泵的压力调节阀组。
7 g) N5 }- a" E* ]+ R5 E大家看下面图片,泵的压力调节部分。
. @0 _$ ]/ w1 J/ I) R( d2 O3 E6 x3 Y3 Y
[ 本帖最后由 yplw 于 2008-7-29 19:54 编辑 ] |
|