QQ登录

只需一步,快速开始

登录 | 注册 | 找回密码

三维网

 找回密码
 注册

QQ登录

只需一步,快速开始

展开

通知     

查看: 7969|回复: 45
收起左侧

[求助] 阀块设计

[复制链接]
发表于 2008-5-22 16:02:30 | 显示全部楼层 |阅读模式 来自: 中国安徽合肥

马上注册,结识高手,享用更多资源,轻松玩转三维网社区。

您需要 登录 才可以下载或查看,没有帐号?注册

x
刚接触液压系统设计,感觉阀块设计有点难度,因为要知道各种阀的原理,才能设计阀块的油口,各位有没有什么经验交流一下?比如溢流阀、换向阀等等这些常用阀门的阀块如何设计
发表于 2008-5-22 17:35:41 | 显示全部楼层 来自: 中国四川自贡
呵呵,问题有点广,以下经验请参考。
3 F9 ~. k$ R3 S- t7 F: N. Q( t  M  z7 u* `6 {1 m
[ 本帖最后由 自流井 于 2008-5-22 18:09 编辑 ]
1.jpg
2.jpg
发表于 2008-10-14 11:02:37 | 显示全部楼层 来自: 中国上海
版主  能不能把整个图都附上来 1 g6 U; I$ y9 z( X  b) f- F
贴图看不清楚
发表于 2008-10-14 22:06:30 | 显示全部楼层 来自: 中国浙江台州

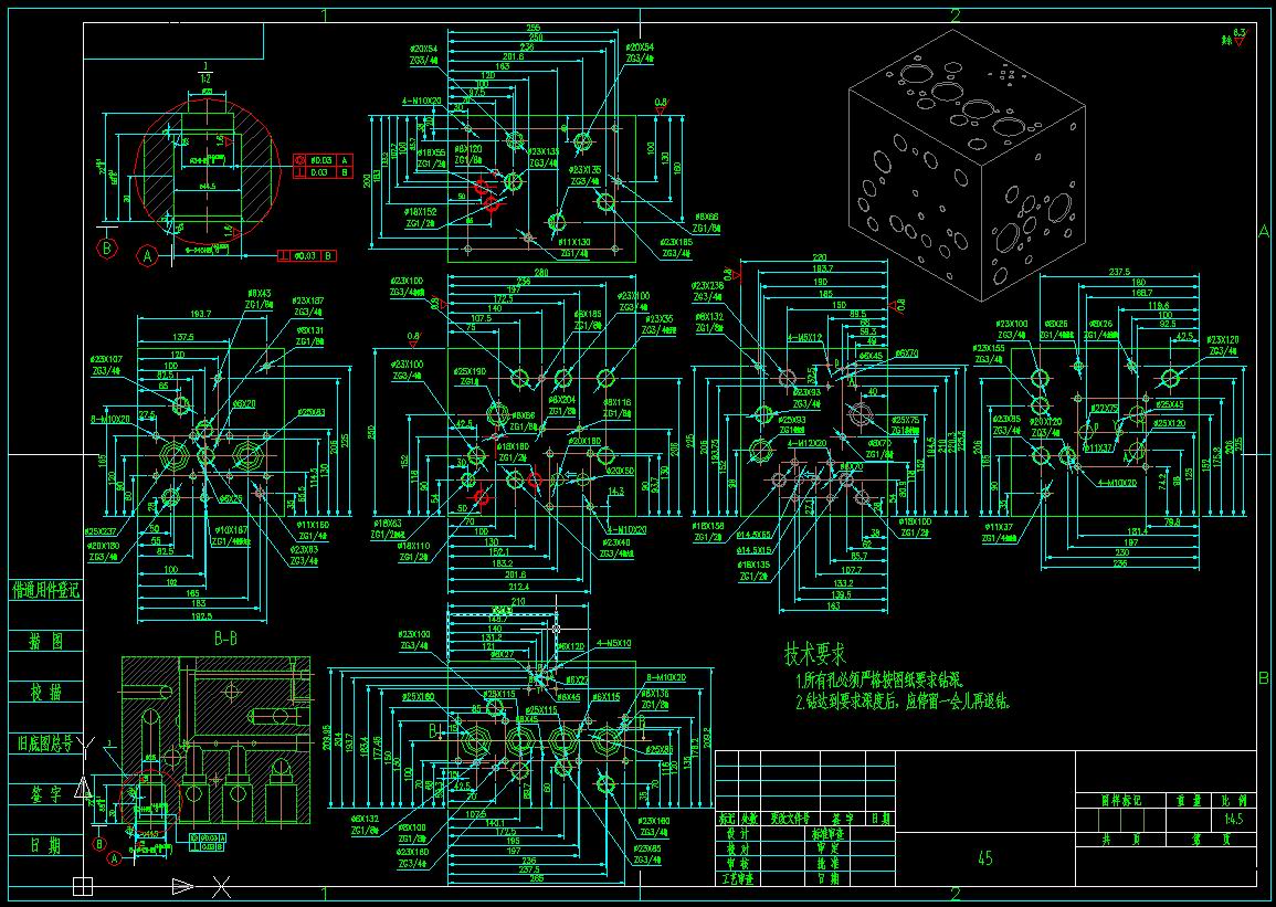
液压系统集成阀块

压铸机注塑机上的。
suomoyouluban2.jpg
suomoyouluban22.jpg
液压集成块.jpg

评分

参与人数 1三维币 +3 收起 理由
自流井 + 3 应助

查看全部评分

发表于 2008-10-14 22:09:02 | 显示全部楼层 来自: 中国浙江台州
再发一个,希望和大家交流,QQ:124610075
装配体1.jpg
发表于 2008-10-21 23:32:51 | 显示全部楼层 来自: 中国湖北武汉
4楼的图纸工人能看清?为什么不用坐标标注呢?

评分

参与人数 1三维币 +2 收起 理由
自流井 + 2 是啊

查看全部评分

发表于 2008-10-22 16:37:26 | 显示全部楼层 来自: 中国江西九江
是啊,四楼的图纸相当可以
发表于 2008-10-22 22:09:46 | 显示全部楼层 来自: 中国上海
四楼的图纸相当规范,加工工人能够看明白。自己也画过类似的图纸,也是采用这种标注方法的,加工工人并没有说看不懂!
发表于 2008-11-29 21:01:03 | 显示全部楼层 来自: 中国内蒙古呼和浩特
张了见识了,有的用cad设计,有的用solidworks设计,我的观点:
& b: q) y2 Y* `4 T0 X! o" z* v设计阀块的图纸最好不要用这种方式标记象4楼那样太乱。
发表于 2008-11-29 21:02:17 | 显示全部楼层 来自: 中国内蒙古呼和浩特

采用表格法设计液压块图

建议采用表格法设计液压块图,具体可以搜索:阀块表格法图纸
发表于 2009-2-17 22:01:33 | 显示全部楼层 来自: 中国河北秦皇岛
楼上弄得太复杂了,把初学者吓坏了
发表于 2009-2-17 22:19:33 | 显示全部楼层 来自: 中国辽宁鞍山
楼主厉害,是用什么软件画的
发表于 2009-2-18 13:09:15 | 显示全部楼层 来自: 中国北京
标注方法和生产情况有关,应该按国标靠齐,如果用加工中心干的话,可以例出表格而适应生产,但不通用
发表于 2009-2-18 15:23:49 | 显示全部楼层 来自: 中国湖北黄石

回复 4# ranyif 的帖子

我一直用二维绘图,你的三维图真漂亮,什么软件?好学吗?
发表于 2009-2-20 10:14:57 | 显示全部楼层 来自: 中国广东江门
对于四楼的图纸,有点疑问,比如我们在画油路板时,都是用展开法来画的,展开后实际是第三角画法,我觉得这种画法会比较直观,而且我们的加工厂他们也是习惯看这种画法的,因为第三角画法比较容易看各孔相通的情况,而我们常用的机械制图是第一角画法,所以如果楼主不在加工图上注明,容易造成误会,容易出问题。下面是我们用第三角画法即展开画法的油路板,坐标标注。
" b4 v+ m5 ?8 K! C/ ]; j6 N5 R  W
- B2 m# ?( w" s0 U8 r[ 本帖最后由 whoeric 于 2009-2-20 10:19 编辑 ]
Image00000.jpg
发表于 2009-2-20 11:52:15 | 显示全部楼层 来自: 中国陕西西安
我倒认为可以标记孔,然后另做孔系表说明
发表于 2009-2-20 19:14:50 | 显示全部楼层 来自: 中国湖北孝感
牛人还是比较多啊  我也画过不少  不过没四楼的复杂
发表于 2009-2-20 19:34:10 | 显示全部楼层 来自: 中国江苏扬州
用三维画集成块,一目了然,工人也喜欢
发表于 2009-2-21 11:20:38 | 显示全部楼层 来自: 中国广东东莞
原帖由 whoeric 于 2009-2-20 10:14 发表 http://www.3dportal.cn/discuz/images/common/back.gif8 q/ Y$ G; @6 m* B1 o* i
对于四楼的图纸,有点疑问,比如我们在画油路板时,都是用展开法来画的,展开后实际是第三角画法,我觉得这种画法会比较直观,而且我们的加工厂他们也是习惯看这种画法的,因为第三角画法比较容易看各孔相通的情况, ...
4 f  t# `! V( K3 H, y5 `# T* C  p

9 \% |, A" w; ]你的这张图很面熟呀。
发表于 2009-5-19 15:09:26 | 显示全部楼层 来自: 中国湖南长沙
很好很不错啊
发表于 2010-3-16 11:02:07 | 显示全部楼层 来自: 中国江苏泰州
太牛了,好强大呀
发表于 2010-3-16 12:58:45 | 显示全部楼层 来自: 中国广东深圳
你的这张图很面熟呀。" w, u# n% ~) K. d5 q4 v( b" s
戴杰 发表于 2009-2-21 11:20 http://www.3dportal.cn/discuz/images/common/back.gif
" A$ k  a8 s; F
我也有同感,和我们公司的二维标法完全相同。
发表于 2010-5-25 08:51:05 | 显示全部楼层 来自: 中国辽宁沈阳
太牛了 非常感谢分享  支持了
发表于 2010-5-25 11:23:34 | 显示全部楼层 来自: 中国上海
安装尺寸搞准,按原理图沟通油路就好
发表于 2010-5-25 15:44:44 | 显示全部楼层 来自: 中国北京
4楼画法没任何问题,画出的图纸最终目的就是让人看懂,把活干出来,无论什么画法,工人没提出过疑问,出的活没有问题,就是好画法,我用4楼的画法画图也已经有7年了,没什么问题。
发表回复
您需要登录后才可以回帖 登录 | 注册

本版积分规则


Licensed Copyright © 2016-2020 http://www.3dportal.cn/ All Rights Reserved 京 ICP备13008828号

小黑屋|手机版|Archiver|三维网 ( 京ICP备2023026364号-1 )

快速回复 返回顶部 返回列表