QQ登录

只需一步,快速开始

登录 | 注册 | 找回密码

三维网

 找回密码
 注册

QQ登录

只需一步,快速开始

展开

通知     

查看: 2079|回复: 2
收起左侧

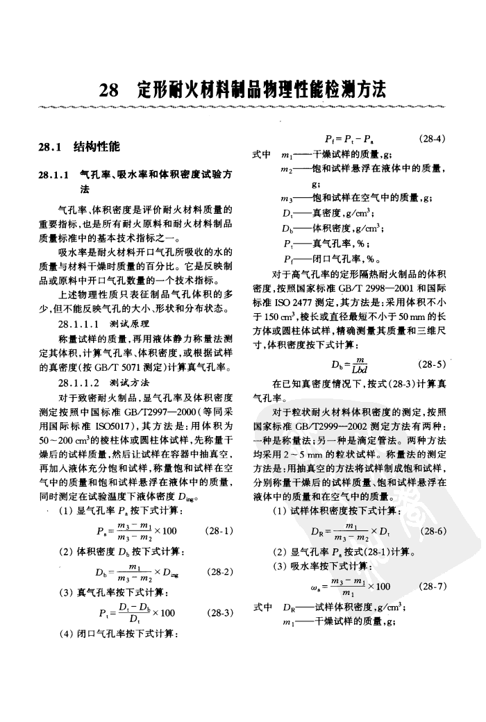
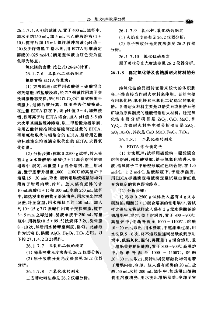
[已解决] 求《耐火材料手册》P939、973、998页

[复制链接]
发表于 2008-5-27 16:59:58 | 显示全部楼层 |阅读模式 来自: 中国河北唐山

马上注册,结识高手,享用更多资源,轻松玩转三维网社区。

您需要 登录 才可以下载或查看,没有帐号?注册

x
前段下载的《耐火材料手册》少P939、973、998页,求这三页。
6 q$ d! `( j4 H# K. \* ]2 ]作  者:李红霞 主编
% \+ D& ]& S$ j: Q* D$ B6 K- Z出 版 社:冶金工业出版社
+ B  ?! S* z& i出版时间: 2007-1-1 5 e: G: y* T1 N2 v  X( h" h
  • 字  数: 1733000
  • 版  次: 1
  • 页  数: 1039
  • 印刷时间:
9257502_b.jpg
发表于 2008-5-27 19:08:13 | 显示全部楼层 来自: 中国陕西西安
好 明天给你上传  
& U" k9 }% b3 g) o$ O8 }7 Q6 `6 o( E
[ 本帖最后由 mideas 于 2008-5-28 09:00 编辑 ]
939.jpg
973.jpg
998.jpg

评分

参与人数 1三维币 +10 收起 理由
云动风清 + 10 应助

查看全部评分

 楼主| 发表于 2008-5-31 10:15:12 | 显示全部楼层 来自: 中国河北唐山

回复 2# 的帖子

非常感谢mideas的帮助~~
发表回复
您需要登录后才可以回帖 登录 | 注册

本版积分规则


Licensed Copyright © 2016-2020 http://www.3dportal.cn/ All Rights Reserved 京 ICP备13008828号

小黑屋|手机版|Archiver|三维网 ( 京ICP备2023026364号-1 )

快速回复 返回顶部 返回列表