QQ登录

只需一步,快速开始

登录 | 注册 | 找回密码

三维网

 找回密码
 注册

QQ登录

只需一步,快速开始

展开

通知     

全站
9天前
查看: 5400|回复: 33
收起左侧

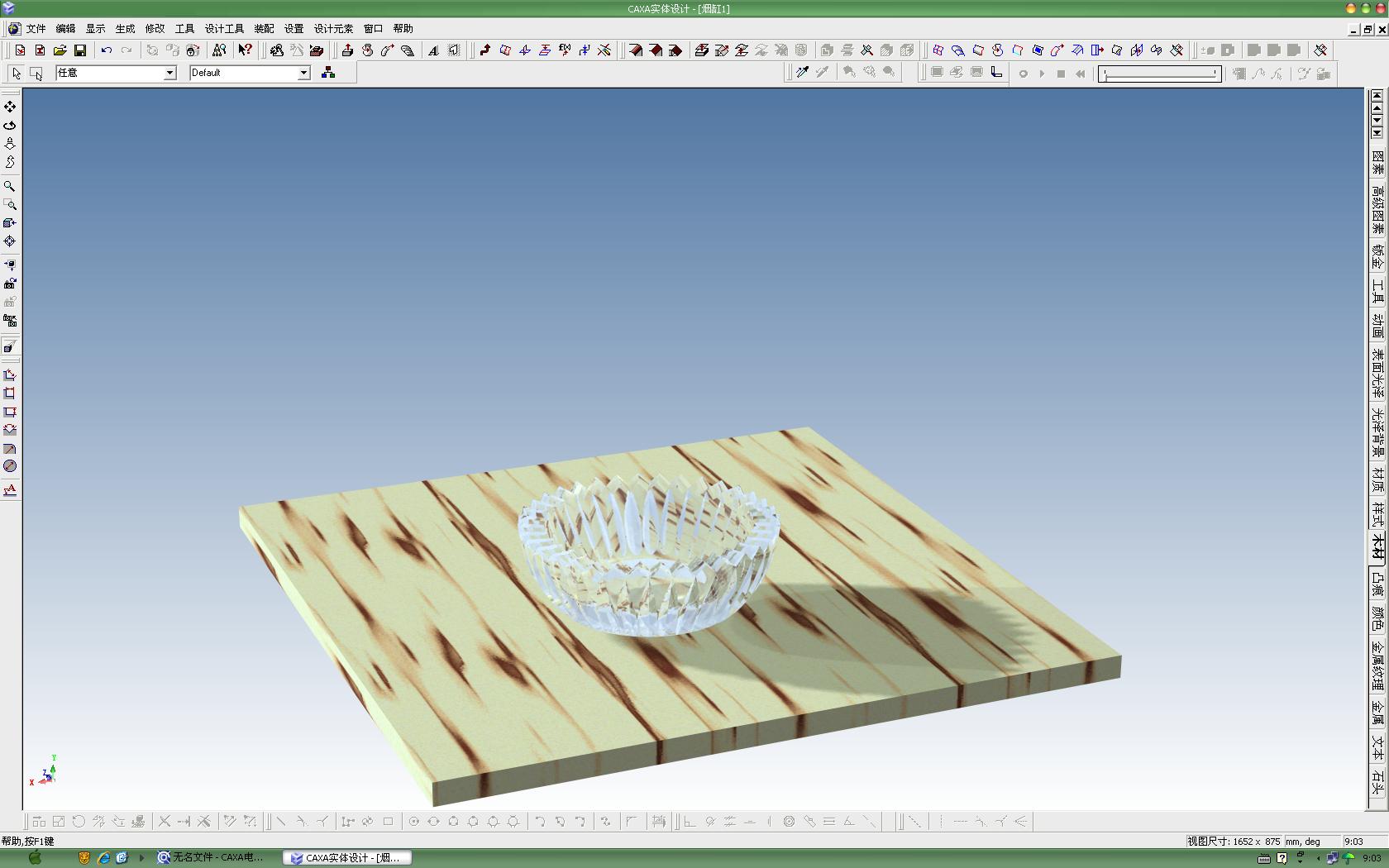
[原创] 用实体设计作的烟缸

[复制链接]
发表于 2008-6-6 09:13:48 | 显示全部楼层 |阅读模式 来自: 中国河北沧州

马上注册,结识高手,享用更多资源,轻松玩转三维网社区。

您需要 登录 才可以下载或查看,没有帐号?注册

x
用实体设计作的烟缸
烟缸1.JPG
发表于 2008-6-6 14:06:23 | 显示全部楼层 来自: 中国河北沧州
好漂亮啊,caxa也能渲染出这么好的效果啊~~楼主你太有才了~~
发表于 2008-6-6 14:24:43 | 显示全部楼层 来自: 中国浙江嘉兴
真漂亮~~~~ :lol:
头像被屏蔽
发表于 2008-6-6 14:44:52 | 显示全部楼层 来自: 中国北京
提示: 作者被禁止或删除 内容自动屏蔽
 楼主| 发表于 2008-6-6 15:10:58 | 显示全部楼层 来自: 中国河北沧州
作教程太麻烦,发个源文件!!
烟缸.jpg

烟缸1.rar

704.83 KB, 下载次数: 183

评分

参与人数 1三维币 +3 收起 理由
dongchongxiacao + 3 技术讨论

查看全部评分

发表于 2008-6-6 16:23:24 | 显示全部楼层 来自: 中国河北沧州
谢谢楼主的无私,我一定要好好研究一下是如何画出来的,不懂的地方还要请楼主多多指教了~
发表于 2008-6-7 11:15:51 | 显示全部楼层 来自: 中国河北保定
太牛比了,我太佩服你了
发表于 2008-6-7 17:31:37 | 显示全部楼层 来自: 中国广东深圳
你太牛了,真的很牛啊!我要好好学习。
发表于 2008-6-8 11:22:24 | 显示全部楼层 来自: 中国广东
牛!太牛了,向你学习,看到差距了
发表于 2008-6-9 14:01:53 | 显示全部楼层 来自: 中国江苏南通
太好了,向楼主学习!
发表于 2008-6-9 20:21:09 | 显示全部楼层 来自: 中国重庆
还得努力呀~!!向楼主学习
发表于 2008-6-9 20:22:29 | 显示全部楼层 来自: 中国重庆
下了却看不见呀!i tdu不知道什么原因
 楼主| 发表于 2008-6-9 20:28:11 | 显示全部楼层 来自: 中国河北沧州
原帖由 iejevtkd 于 2008-6-9 20:22 发表 http://www.3dportal.cn/discuz/images/common/back.gif  g) J/ o3 T' |0 T5 F+ O
下了却看不见呀!i tdu不知道什么原因
" D6 x/ r, ]% J+ a$ w

9 i; }" w- @1 m8 r7 n6 A3 F9 v# Q
# @6 x0 ^" \) H; }/ y( Q是2007吗??????
 楼主| 发表于 2008-6-9 21:32:06 | 显示全部楼层 来自: 中国河北沧州

再发一个方的

再发一个方的烟缸
烟缸2-1.jpg
发表于 2008-6-9 23:19:34 | 显示全部楼层 来自: 中国广西柳州
嘿嘿,做得不错,再放支烟就更好了,呵呵!
发表于 2008-6-10 00:13:07 | 显示全部楼层 来自: 中国河南濮阳
高手高手高高手,要好好向你学习
 楼主| 发表于 2008-6-11 14:43:04 | 显示全部楼层 来自: 中国河北沧州
发了新的咋没人看啊??
发表于 2008-6-12 12:49:14 | 显示全部楼层 来自: 中国上海
很漂亮呀  怎么画的
发表于 2008-7-15 15:38:18 | 显示全部楼层 来自: 中国河南信阳
好漂亮啊!!!LZ你好牛啊!!
发表于 2008-7-15 16:40:48 | 显示全部楼层 来自: 中国河南洛阳
支持国产软件,坚决向楼主学习
发表于 2008-7-23 18:25:00 | 显示全部楼层 来自: 中国重庆
呵呵,下载了可以搜肠了
发表于 2008-7-24 12:25:26 | 显示全部楼层 来自: 中国甘肃兰州
渲染的很好,值得我们学习
发表于 2008-7-28 22:52:58 | 显示全部楼层 来自: 亚太地区

回复

太漂亮了,楼主真棒good good good
发表于 2008-8-7 11:45:58 | 显示全部楼层 来自: 中国山东青岛

111

:P 牛人。。。。
发表于 2008-8-7 11:48:53 | 显示全部楼层 来自: 中国山东青岛

111

我的2008怎么打开透明度太高呢。。# Y- H$ D7 j# d7 M
渲染不出搂住的效果。。。
发表回复
您需要登录后才可以回帖 登录 | 注册

本版积分规则


Licensed Copyright © 2016-2020 http://www.3dportal.cn/ All Rights Reserved 京 ICP备13008828号

小黑屋|手机版|Archiver|三维网 ( 京ICP备2023026364号-1 )

快速回复 返回顶部 返回列表