QQ登录

只需一步,快速开始

登录 | 注册 | 找回密码

三维网

 找回密码
 注册

QQ登录

只需一步,快速开始

展开

通知     

查看: 1457|回复: 3
收起左侧

[求助] solidworks初学者在绘图中遇到的问题

[复制链接]
发表于 2008-7-10 11:33:18 | 显示全部楼层 |阅读模式 来自: 中国山东青岛

马上注册,结识高手,享用更多资源,轻松玩转三维网社区。

您需要 登录 才可以下载或查看,没有帐号?注册

x
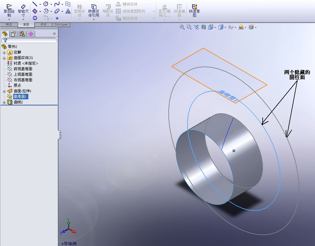
将下图中外面的两个圆柱面隐藏后不知道怎样再将它们显示出来,希望大家能指点一下,谢谢!
% n# S, p; ~; v% p 截图00.jpg
发表于 2008-7-10 11:38:49 | 显示全部楼层 来自: 中国上海
我估计在我回答的时候你已经知道答案了。. q/ X% t6 n( n* i+ p
点击左边“曲面实体”前面的加号,选中隐藏的实体,右键,选择显示。
 楼主| 发表于 2008-7-10 11:50:38 | 显示全部楼层 来自: 中国山东青岛
三维网真的有很多热心人,谢谢半狼的帮助!
发表于 2008-7-10 21:22:36 | 显示全部楼层 来自: 中国广东佛山
学习中, :P :P
发表回复
您需要登录后才可以回帖 登录 | 注册

本版积分规则


Licensed Copyright © 2016-2020 http://www.3dportal.cn/ All Rights Reserved 京 ICP备13008828号

小黑屋|手机版|Archiver|三维网 ( 京ICP备2023026364号-1 )

快速回复 返回顶部 返回列表