QQ登录

只需一步,快速开始

登录 | 注册 | 找回密码

三维网

 找回密码
 注册

QQ登录

只需一步,快速开始

展开

通知     

查看: 8982|回复: 40
收起左侧

[求助] 问:有谁知道压力补偿器的工作原理呀

[复制链接]
发表于 2008-7-16 21:34:09 | 显示全部楼层 |阅读模式 来自: 中国浙江杭州

马上注册,结识高手,享用更多资源,轻松玩转三维网社区。

您需要 登录 才可以下载或查看,没有帐号?注册

x
问:有谁知道压力补偿器的工作原理呀?
" i6 o4 q& e4 d谢谢

评分

参与人数 1三维币 +2 收起 理由
自流井 + 2 支持新人.下次提问要有针对性啊

查看全部评分

发表于 2008-7-16 22:30:48 | 显示全部楼层 来自: 中国上海
就是和调速阀的原理一样
6 g: o, q5 j2 c* w根据节流口流量方程& e: k4 H3 o/ b
Q = K × A× Δpm 其中:m=1~1/2,9 U( t  _9 v* D1 F' [
如果Δp =恒定,则: 流量(即速度)只与节流口(即阀的开口)面积有关,而与负载的变化无关

评分

参与人数 1三维币 +3 收起 理由
自流井 + 3 应助

查看全部评分

发表于 2008-7-16 22:38:51 | 显示全部楼层 来自: 中国江西九江
原帖由 yongdongji 于 2008-7-16 22:30 发表 http://www.3dportal.cn/discuz/images/common/back.gif- O% ?) b6 L7 z1 u7 O5 S/ D( A0 }
就是和调速阀的原理一样' q1 e" K2 w7 }& b: @! r
根据节流口流量方程# C& e7 v6 A( l$ h& g
Q = K × A× Δpm 其中:m=1~1/2,: T- q9 _/ Y- l' C# z
如果Δp =恒定,则: 流量(即速度)只与节流口(即阀的开口)面积有关,而与负载的变化无关
8 m5 F: E1 e) ?: H- O% m0 B6 P( |
这样太理论了吧$ l8 b( z6 M+ ]
转一个:- x7 Z9 D4 E1 r; Z& o3 G2 C+ i& B
原文如下:
- j6 w& y* \) C7 X: s/ E压力补偿器有两油口压力补偿器、三油口压力补偿器。三油口压力补偿器主要用在定量泵的多路阀的首联,如HAWE的PSL;两油口压力补偿器用于每片阀,分进口压力补偿与出口压力补偿,放在主阀芯之前为进口压力补偿,如REXROTH的M4、HAWE的PSV,放在主阀芯之后为出口压力补偿,如REXROTH的M7。

评分

参与人数 1三维币 +3 收起 理由
晨砂 + 3 应助

查看全部评分

 楼主| 发表于 2008-7-16 22:40:09 | 显示全部楼层 来自: 中国浙江杭州

谢谢!

感谢自流井的回复指教和奖励
发表于 2008-7-16 23:24:44 | 显示全部楼层 来自: 中国上海
给你个多路阀的图看下就知道了
. z1 [3 X" H& k7 i  j/ C7 |! ?就当是调速阀理解就好了. U& _9 l  x7 U7 G. m2 K- i- f
只是你的“调速阀”是不断调整的所以就是多路阀了
buchang.JPG

评分

参与人数 1三维币 +1 收起 理由
自流井 + 1 应助

查看全部评分

发表于 2008-9-10 17:20:22 | 显示全部楼层 来自: 中国江苏泰州
值得学习
发表于 2008-9-10 20:26:51 | 显示全部楼层 来自: 中国北京

压力补偿阀的工作原理

看一看这个能不能用上
二通压力补偿阀的工作原理.JPG
发表于 2008-9-13 22:44:39 | 显示全部楼层 来自: 中国陕西西安
呵呵,不断学习中
发表于 2008-9-16 22:06:22 | 显示全部楼层 来自: 中国江苏常州

力士乐的培训教材

进口压力补偿
yalibuchangqi.jpg
发表于 2008-9-16 22:12:54 | 显示全部楼层 来自: 中国江苏常州

进口压力补偿

进口压力补偿
yalibuchangqi2.jpg
yalibuchangqi3.jpg
发表于 2008-9-17 13:11:33 | 显示全部楼层 来自: 中国辽宁本溪
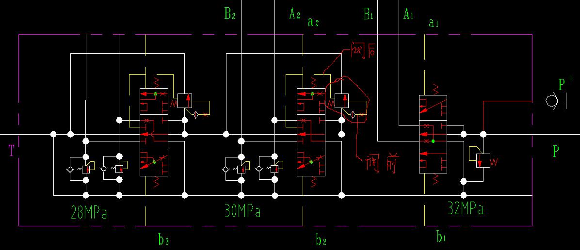
请问,LUDV多路阀中的压力补偿器属于哪一种呢?: k% D( w" l8 O% n6 b7 L
它的补偿原理是什么?
发表于 2008-9-17 20:02:11 | 显示全部楼层 来自: 中国江苏常州
是不是这个
ludv.jpg
发表于 2008-9-17 20:04:09 | 显示全部楼层 来自: 中国江苏常州
继续,E文的说明
ludv2.jpg
发表于 2008-9-18 19:48:56 | 显示全部楼层 来自: 中国江苏常州
斑竹,给加银子呀,不容易.
发表于 2008-9-19 10:36:49 | 显示全部楼层 来自: 新加坡
这里要学的东西好多啊,真是好论坛
发表于 2008-9-19 12:02:55 | 显示全部楼层 来自: 中国湖南衡阳
嗨,我把眼睛都看花了,我提供一个理解压力补偿器的思路:你将压力补偿器当成一个定差减压阀就比较好理解了,特别是在比例阀系统中,它起的作用就是无论外负荷如何变化,能保证比例阀进出口的压力差不变,压力差不变就可以保证比例阀的流量不发生变化。可以保证在外负荷变化大的场合,比例阀流量不会有较大的变化(在相同的控制电流的情况下)。
发表于 2008-10-14 15:16:10 | 显示全部楼层 来自: 中国辽宁大连
真是好资料,谢谢各位!
发表于 2009-1-14 13:53:46 | 显示全部楼层 来自: 中国天津
三通压力补偿器可以理解为一个减压阀+一个二通压力补偿器吗?
发表于 2009-9-25 16:52:07 | 显示全部楼层 来自: 中国河北秦皇岛
  受教了!谢谢各位!
发表于 2009-9-25 18:53:39 | 显示全部楼层 来自: 中国辽宁鞍山
受教育了,正好今天看了纸介质的进口压力补偿器的原理,现在可以看实例
发表于 2009-9-25 20:39:41 | 显示全部楼层 来自: 中国辽宁鞍山
楼主,麻烦你在详细讲解下出口压力补偿,没整明白。
发表于 2009-10-22 20:40:45 | 显示全部楼层 来自: 中国北京
来学习学习
发表于 2009-11-24 22:31:55 | 显示全部楼层 来自: 中国广东深圳
哎,我的见识太差了```  消化不了````
发表于 2009-11-25 11:39:55 | 显示全部楼层 来自: 中国辽宁大连
给你推荐一本书,《电液比例控制系统分析与设计》里面也有讲压力补偿的
发表于 2009-12-26 12:12:38 | 显示全部楼层 来自: 中国湖北武汉

评分

参与人数 1三维币 -3 收起 理由
柠檬咖啡 -3 灌水

查看全部评分

发表回复
您需要登录后才可以回帖 登录 | 注册

本版积分规则


Licensed Copyright © 2016-2020 http://www.3dportal.cn/ All Rights Reserved 京 ICP备13008828号

小黑屋|手机版|Archiver|三维网 ( 京ICP备2023026364号-1 )

快速回复 返回顶部 返回列表